Suppr超能文献

I 类 HDAC 过表达通过调节 RAD18 表达促进脑胶质瘤细胞对替莫唑胺的耐药性。

Class I HDAC overexpression promotes temozolomide resistance in glioma cells by regulating RAD18 expression.

机构信息

Institute of Toxicology, Medical Center of the University Mainz, Obere Zahlbacher Straße 67, 55131, Mainz, Germany.

Institute of Molecular Biology, Ackermannweg 4, 55128, Mainz, Germany.

出版信息

Cell Death Dis. 2022 Apr 1;13(4):293. doi: 10.1038/s41419-022-04751-7.

Abstract

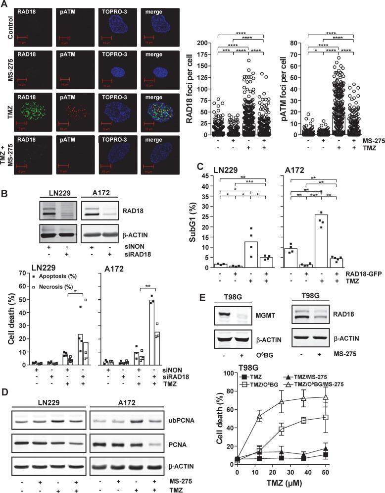
Overexpression of histone deacetylases (HDACs) in cancer commonly causes resistance to genotoxic-based therapies. Here, we report on the novel mechanism whereby overexpressed class I HDACs increase the resistance of glioblastoma cells to the S1 methylating agent temozolomide (TMZ). The chemotherapeutic TMZ triggers the activation of the DNA damage response (DDR) in resistant glioma cells, leading to DNA lesion bypass and cellular survival. Mass spectrometry analysis revealed that the catalytic activity of class I HDACs stimulates the expression of the E3 ubiquitin ligase RAD18. Furthermore, the data showed that RAD18 is part of the O-methylguanine-induced DDR as TMZ induces the formation of RAD18 foci at sites of DNA damage. Downregulation of RAD18 by HDAC inhibition prevented glioma cells from activating the DDR upon TMZ exposure. Lastly, RAD18 or O-methylguanine-DNA methyltransferase (MGMT) overexpression abolished the sensitization effect of HDAC inhibition on TMZ-exposed glioma cells. Our study describes a mechanism whereby class I HDAC overexpression in glioma cells causes resistance to TMZ treatment. HDACs accomplish this by promoting the bypass of O-methylguanine DNA lesions via enhancing RAD18 expression. It also provides a treatment option with HDAC inhibition to undermine this mechanism.

摘要

组蛋白去乙酰化酶(HDACs)在癌症中的过度表达通常会导致对基于遗传毒性的治疗产生耐药性。在这里,我们报告了一种新的机制,即过度表达的 I 类 HDACs 增加了胶质母细胞瘤细胞对 S1 甲基化剂替莫唑胺(TMZ)的耐药性。化疗药物 TMZ 触发了耐药性胶质瘤细胞中 DNA 损伤反应(DDR)的激活,导致 DNA 损伤绕过和细胞存活。质谱分析显示,I 类 HDACs 的催化活性刺激了 E3 泛素连接酶 RAD18 的表达。此外,数据表明 RAD18 是 O-甲基鸟嘌呤诱导的 DDR 的一部分,因为 TMZ 在 DNA 损伤部位诱导 RAD18 焦点的形成。RAD18 的下调通过 HDAC 抑制阻止了胶质瘤细胞在 TMZ 暴露时激活 DDR。最后,RAD18 或 O-甲基鸟嘌呤-DNA 甲基转移酶(MGMT)的过表达消除了 HDAC 抑制对 TMZ 暴露的胶质瘤细胞的增敏作用。我们的研究描述了一种机制,即胶质瘤细胞中 I 类 HDAC 的过度表达导致对 TMZ 治疗的耐药性。HDACs 通过促进 RAD18 表达来实现这一点,从而绕过 O-甲基鸟嘌呤 DNA 损伤的绕过。它还提供了一种治疗选择,即 HDAC 抑制来破坏这种机制。

https://cdn.ncbi.nlm.nih.gov/pmc/blobs/bdfc/8975953/ec5cd96e00e0/41419_2022_4751_Fig1_HTML.jpg

文献AI研究员

20分钟写一篇综述,助力文献阅读效率提升50倍。

立即体验

用中文搜PubMed

大模型驱动的PubMed中文搜索引擎

马上搜索

文档翻译

学术文献翻译模型,支持多种主流文档格式。

立即体验