Suppr超能文献

一种用于颗粒酶 B 的荧光探针可用于在活检中评估和筛选抗肿瘤免疫疗法的反应。

A fluorogenic probe for granzyme B enables in-biopsy evaluation and screening of response to anticancer immunotherapies.

机构信息

Centre for Inflammation Research, Queen's Medical Research Institute, The University of Edinburgh, Edinburgh, UK.

MRC Centre for Reproductive Health, Queen's Medical Research Institute, The University of Edinburgh, Edinburgh, UK.

出版信息

Nat Commun. 2022 May 2;13(1):2366. doi: 10.1038/s41467-022-29691-w.

Abstract

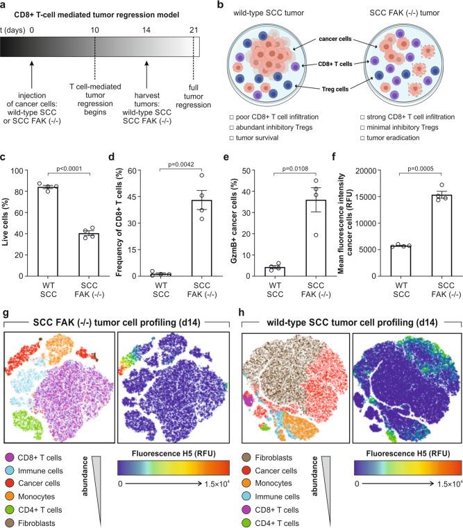
Immunotherapy promotes the attack of cancer cells by the immune system; however, it is difficult to detect early responses before changes in tumor size occur. Here, we report the rational design of a fluorogenic peptide able to detect picomolar concentrations of active granzyme B as a biomarker of immune-mediated anticancer action. Through a series of chemical iterations and molecular dynamics simulations, we synthesize a library of FRET peptides and identify probe H5 with an optimal fit into granzyme B. We demonstrate that probe H5 enables the real-time detection of T cell-mediated anticancer activity in mouse tumors and in tumors from lung cancer patients. Furthermore, we show image-based phenotypic screens, which reveal that the AKT kinase inhibitor AZD5363 shows immune-mediated anticancer activity. The reactivity of probe H5 may enable the monitoring of early responses to anticancer treatments using tissue biopsies.

摘要

免疫疗法通过免疫系统促进癌细胞的攻击;然而,在肿瘤大小发生变化之前,很难检测到早期反应。在这里,我们报告了一种荧光肽的合理设计,该肽能够检测到 picomolar 浓度的活性颗粒酶 B,作为免疫介导的抗癌作用的生物标志物。通过一系列化学迭代和分子动力学模拟,我们合成了一个 FRET 肽文库,并鉴定出与颗粒酶 B 最佳匹配的探针 H5。我们证明探针 H5 能够实时检测 T 细胞介导的小鼠肿瘤和肺癌患者肿瘤中的抗癌活性。此外,我们展示了基于图像的表型筛选,揭示 AKT 激酶抑制剂 AZD5363 具有免疫介导的抗癌活性。探针 H5 的反应性可能使使用组织活检监测抗癌治疗的早期反应成为可能。

https://cdn.ncbi.nlm.nih.gov/pmc/blobs/6d8a/9061857/537006254bbe/41467_2022_29691_Fig1_HTML.jpg

文献AI研究员

20分钟写一篇综述,助力文献阅读效率提升50倍。

立即体验

用中文搜PubMed

大模型驱动的PubMed中文搜索引擎

马上搜索

文档翻译

学术文献翻译模型,支持多种主流文档格式。

立即体验