Suppr超能文献

现成的 CAR 自然杀伤细胞分泌白介素 15 靶向刺突蛋白治疗 COVID-19。

Off-the-shelf CAR natural killer cells secreting IL-15 target spike in treating COVID-19.

机构信息

Department of Hematology and Hematopoietic Cell Transplantation, City of Hope National Medical Center, Los Angeles, CA, 91010, USA.

Hematologic Malignancies Research Institute, City of Hope National Medical Center, Los Angeles, CA, 91010, USA.

出版信息

Nat Commun. 2022 May 11;13(1):2576. doi: 10.1038/s41467-022-30216-8.

Abstract

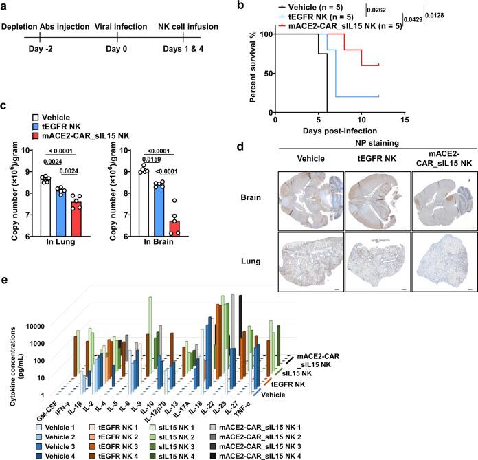
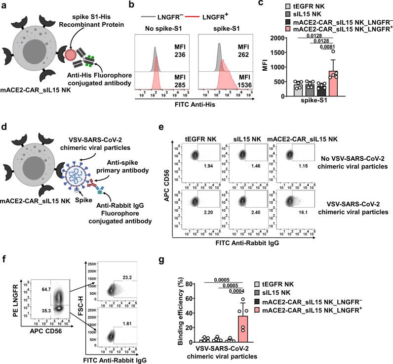
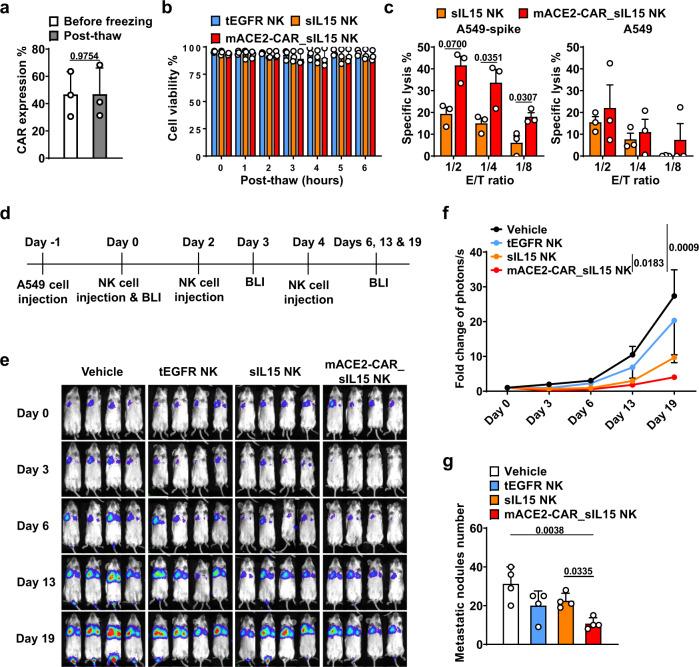
Engineered natural killer (NK) cells represent a promising option for immune therapy option due to their immediate availability in allogeneic settings. Severe acute diseases, such as COVID-19, require targeted and immediate intervention. Here we show engineering of NK cells to express (1) soluble interleukin-15 (sIL15) for enhancing their survival and (2) a chimeric antigen receptor (CAR) consisting of an extracellular domain of ACE2, targeting the spike protein of SARS-CoV-2. These CAR NK cells (mACE2-CAR_sIL15 NK cells) bind to VSV-SARS-CoV-2 chimeric viral particles as well as the recombinant SARS-CoV-2 spike protein subunit S1 leading to enhanced NK cell production of TNF-α and IFN-γ and increased in vitro and in vivo cytotoxicity against cells expressing the spike protein. Administration of mACE2-CAR_sIL15 NK cells maintains body weight, reduces viral load, and prolongs survival of transgenic mice expressing human ACE2 upon infection with live SARS-CoV-2. These experiments, and the capacity of mACE2-CAR_sIL15 NK cells to retain their activity following cryopreservation, demonstrate their potential as an allogeneic off-the-shelf therapy for COVID-19 patients who are faced with limited treatment options.

摘要

工程化自然杀伤 (NK) 细胞因其在同种异体环境中的即时可用性,成为免疫治疗的一种有前途的选择。严重的急性疾病,如 COVID-19,需要有针对性和即时的干预。在这里,我们展示了对 NK 细胞进行工程改造,使其表达 (1) 可溶性白细胞介素 15 (sIL15) 以增强其存活能力,和 (2) 由 ACE2 的细胞外结构域组成的嵌合抗原受体 (CAR),靶向 SARS-CoV-2 的刺突蛋白。这些 CAR NK 细胞 (mACE2-CAR_sIL15 NK 细胞) 与 VSV-SARS-CoV-2 嵌合病毒颗粒以及重组 SARS-CoV-2 刺突蛋白亚单位 S1 结合,导致 TNF-α 和 IFN-γ 的 NK 细胞产生增加,并增强体外和体内对表达刺突蛋白的细胞的细胞毒性。mACE2-CAR_sIL15 NK 细胞的给药可维持体重、降低病毒载量,并延长感染活 SARS-CoV-2 的表达人 ACE2 的转基因小鼠的存活时间。这些实验以及 mACE2-CAR_sIL15 NK 细胞在冷冻保存后保留其活性的能力,证明了它们作为 COVID-19 患者的同种异体即用型治疗的潜力,这些患者面临有限的治疗选择。

https://cdn.ncbi.nlm.nih.gov/pmc/blobs/5466/9095674/0fd0570f0c9d/41467_2022_30216_Fig1_HTML.jpg

文献AI研究员

20分钟写一篇综述,助力文献阅读效率提升50倍。

立即体验

用中文搜PubMed

大模型驱动的PubMed中文搜索引擎

马上搜索

文档翻译

学术文献翻译模型,支持多种主流文档格式。

立即体验