Suppr超能文献

MET抑制使横纹肌肉瘤细胞对NOTCH信号抑制敏感。

MET Inhibition Sensitizes Rhabdomyosarcoma Cells to NOTCH Signaling Suppression.

作者信息

Perrone Clara, Pomella Silvia, Cassandri Matteo, Pezzella Michele, Milano Giuseppe Maria, Colletti Marta, Cossetti Cristina, Pericoli Giulia, Di Giannatale Angela, de Billy Emmanuel, Vinci Maria, Petrini Stefania, Marampon Francesco, Quintarelli Concetta, Taulli Riccardo, Roma Josep, Gallego Soledad, Camero Simona, Mariottini Paolo, Cervelli Manuela, Maestro Roberta, Miele Lucio, De Angelis Biagio, Locatelli Franco, Rota Rossella

机构信息

Department of Hematology and Oncology, Cell and Gene Therapy, Bambino Gesù Children's Hospital, IRCCS, Rome, Italy.

Department of Science, "Department of Excellence 2018-2022", University of Rome "Roma Tre", Rome, Italy.

出版信息

Front Oncol. 2022 Apr 27;12:835642. doi: 10.3389/fonc.2022.835642. eCollection 2022.

Abstract

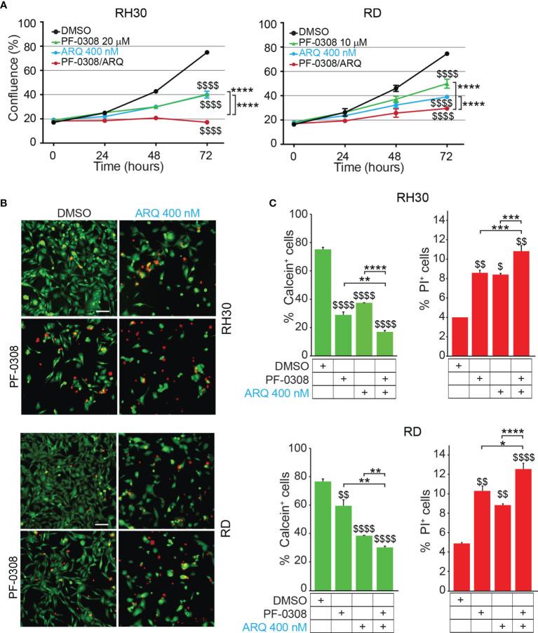
Rhabdomyosarcoma (RMS) is a pediatric myogenic soft tissue sarcoma. The Fusion-Positive (FP) subtype expresses the chimeric protein PAX3-FOXO1 (P3F) while the Fusion-Negative (FN) is devoid of any gene translocation. FP-RMS and metastatic FN-RMS are often unresponsive to conventional therapy. Therefore, novel therapeutic approaches are needed to halt tumor progression. NOTCH signaling has oncogenic functions in RMS and its pharmacologic inhibition through γ-secretase inhibitors blocks tumor growth and . Here, we show that NOTCH signaling blockade resulted in the up-regulation and phosphorylation of the MET oncogene in both RH30 (FP-RMS) and RD (FN-RMS) cell lines. Pharmacologic inhibition of either NOTCH or MET signaling slowed proliferation and restrained cell survival compared to control cells partly by increasing Annexin V and CASP3/7 activation. Co-treatment with NOTCH and MET inhibitors significantly amplified these effects and enhanced PARP1 cleavage in both cell lines. Moreover, it severely hampered cell migration, colony formation, and anchorage-independent growth compared to single-agent treatments in both cell lines and significantly prevented the growth of FN-RMS cells grown as spheroids. Collectively, our results unveil the overexpression of the MET oncogene by NOTCH signaling targeting in RMS cells and show that MET pathway blockade sensitizes them to NOTCH inhibition.

摘要

横纹肌肉瘤(RMS)是一种儿童期肌源性软组织肉瘤。融合阳性(FP)亚型表达嵌合蛋白PAX3 - FOXO1(P3F),而融合阴性(FN)亚型不存在任何基因易位。FP - RMS和转移性FN - RMS通常对传统治疗无反应。因此,需要新的治疗方法来阻止肿瘤进展。NOTCH信号在RMS中具有致癌功能,通过γ - 分泌酶抑制剂对其进行药理抑制可阻断肿瘤生长。在此,我们表明NOTCH信号阻断导致RH30(FP - RMS)和RD(FN - RMS)细胞系中MET癌基因的上调和磷酸化。与对照细胞相比,对NOTCH或MET信号进行药理抑制可部分通过增加膜联蛋白V和CASP3/7的激活来减缓增殖并抑制细胞存活。NOTCH和MET抑制剂联合治疗在两种细胞系中均显著放大了这些效应并增强了PARP1的切割。此外,与单药治疗相比,它严重阻碍了两种细胞系中的细胞迁移、集落形成和非锚定依赖性生长,并显著阻止了作为球体生长的FN - RMS细胞的生长。总体而言,我们的结果揭示了在RMS细胞中通过靶向NOTCH信号导致MET癌基因的过表达,并表明MET通路阻断使它们对NOTCH抑制敏感。

https://cdn.ncbi.nlm.nih.gov/pmc/blobs/bbc9/9092259/7fa03b06b78a/fonc-12-835642-g001.jpg

文献AI研究员

20分钟写一篇综述,助力文献阅读效率提升50倍。

立即体验

用中文搜PubMed

大模型驱动的PubMed中文搜索引擎

马上搜索

文档翻译

学术文献翻译模型,支持多种主流文档格式。

立即体验