Suppr超能文献

HDAC3基因和药物抑制通过促进DNA双链断裂使融合阳性横纹肌肉瘤对放疗敏感。

HDAC3 genetic and pharmacologic inhibition radiosensitizes fusion positive rhabdomyosarcoma by promoting DNA double-strand breaks.

作者信息

Cassandri Matteo, Porrazzo Antonella, Pomella Silvia, Noce Beatrice, Zwergel Clemens, Aiello Francesca Antonella, Vulcano Francesca, Milazzo Luisa, Camero Simona, Pajalunga Deborah, Spada Massimo, Manzi Valeria, Gravina Giovanni Luca, Codenotti Silvia, Piccione Michela, Tomaciello Miriam, Signore Michele, Barillari Giovanni, Marchese Cinzia, Fanzani Alessandro, De Angelis Biagio, Quintarelli Concetta, Vakoc Christopher R, Chen Eleanor Y, Megiorni Francesca, Locatelli Franco, Valente Sergio, Mai Antonello, Rota Rossella, Marampon Francesco

机构信息

Department of Radiotherapy, Policlinico Umberto I, "Sapienza" University of Rome, Rome, Italy.

Department of Hematology/Oncology, Cell and Gene Therapy, Bambino Gesù Children's Hospital, IRCCS, Rome, Italy.

出版信息

Cell Death Discov. 2024 Aug 6;10(1):351. doi: 10.1038/s41420-024-02115-y.

Abstract

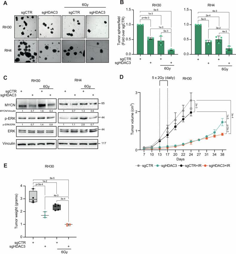
Radiotherapy (RT) plays a critical role in the management of rhabdomyosarcoma (RMS), the prevalent soft tissue sarcoma in childhood. The high risk PAX3-FOXO1 fusion-positive subtype (FP-RMS) is often resistant to RT. We have recently demonstrated that inhibition of class-I histone deacetylases (HDACs) radiosensitizes FP-RMS both in vitro and in vivo. However, HDAC inhibitors exhibited limited success on solid tumors in human clinical trials, at least in part due to the presence of off-target effects. Hence, identifying specific HDAC isoforms that can be targeted to radiosensitize FP-RMS is imperative. We, here, found that only HDAC3 silencing, among all class-I HDACs screened by siRNA, radiosensitizes FP-RMS cells by inhibiting colony formation. Thus, we dissected the effects of HDAC3 depletion using CRISPR/Cas9-dependent HDAC3 knock-out (KO) in FP-RMS cells, which resulted in Endoplasmatic Reticulum Stress activation, ERK inactivation, PARP1- and caspase-dependent apoptosis and reduced stemness when combined with irradiation compared to single treatments. HDAC3 loss-of-function increased DNA damage in irradiated cells augmenting H2AX phosphorylation and DNA double-strand breaks (DSBs) and counteracting irradiation-dependent activation of ATM and DNA-Pkcs as well as Rad51 protein induction. Moreover, HDAC3 depletion hampers FP-RMS tumor growth in vivo and maximally inhibits the growth of irradiated tumors compared to single approaches. We, then, developed a new HDAC3 inhibitor, MC4448, which showed specific cell anti-tumor effects and mirrors the radiosensitizing effects of HDAC3 depletion in vitro synergizing with ERKs inhibition. Overall, our findings dissect the pro-survival role of HDAC3 in FP-RMS and suggest HDAC3 genetic or pharmacologic inhibition as a new promising strategy to overcome radioresistance in this tumor.

摘要

放射治疗(RT)在横纹肌肉瘤(RMS,儿童期常见的软组织肉瘤)的治疗中起着关键作用。高危PAX3 - FOXO1融合阳性亚型(FP - RMS)通常对放疗耐药。我们最近证明,抑制I类组蛋白去乙酰化酶(HDACs)可在体外和体内使FP - RMS对放疗敏感。然而,HDAC抑制剂在人类临床试验中对实体瘤的疗效有限,至少部分原因是存在脱靶效应。因此,确定可靶向使FP - RMS对放疗敏感的特定HDAC亚型势在必行。在此,我们发现,在用小干扰RNA(siRNA)筛选的所有I类HDAC中,只有HDAC3沉默可通过抑制集落形成使FP - RMS细胞对放疗敏感。因此,我们利用CRISPR/Cas9依赖性HDAC3基因敲除(KO)技术,在FP - RMS细胞中剖析了HDAC3缺失的影响。与单一治疗相比,联合照射时,这导致内质网应激激活、ERK失活、PARP1和半胱天冬酶依赖性凋亡以及干性降低。HDAC3功能丧失增加了照射细胞中的DNA损伤,并增强了H2AX磷酸化和DNA双链断裂(DSB),同时抵消了照射依赖性的ATM和DNA - Pkcs激活以及Rad51蛋白诱导。此外,与单一方法相比,HDAC3缺失在体内阻碍了FP - RMS肿瘤生长,并最大程度地抑制了照射后肿瘤的生长。然后,我们开发了一种新的HDAC3抑制剂MC4448,它显示出特异性的细胞抗肿瘤作用,并反映了HDAC3缺失在体外与ERK抑制协同作用的放疗增敏效果。总体而言,我们的研究结果剖析了HDAC3在FP - RMS中的促生存作用,并表明HDAC3基因或药物抑制是克服该肿瘤放疗抗性的一种新的有前景的策略。

https://cdn.ncbi.nlm.nih.gov/pmc/blobs/ab5d/11303816/5702d7c46f44/41420_2024_2115_Fig1_HTML.jpg

文献AI研究员

20分钟写一篇综述,助力文献阅读效率提升50倍。

立即体验

用中文搜PubMed

大模型驱动的PubMed中文搜索引擎

马上搜索

文档翻译

学术文献翻译模型,支持多种主流文档格式。

立即体验