Suppr超能文献

CD24是套细胞淋巴瘤的潜在免疫治疗靶点。

CD24 Is a Potential Immunotherapeutic Target for Mantle Cell Lymphoma.

作者信息

Freile Jimena Álvarez, Ustyanovska Avtenyuk Natasha, Corrales Macarena González, Lourens Harm Jan, Huls Gerwin, van Meerten Tom, Cendrowicz Ewa, Bremer Edwin

机构信息

Department of Hematology, University of Groningen, University Medical Center Groningen, Hanzeplein 1, 9713 GZ Groningen, The Netherlands.

Mossakowski Medical Research Centre, Polish Academy of Sciences, 02-106 Warsaw, Poland.

出版信息

Biomedicines. 2022 May 19;10(5):1175. doi: 10.3390/biomedicines10051175.

Abstract

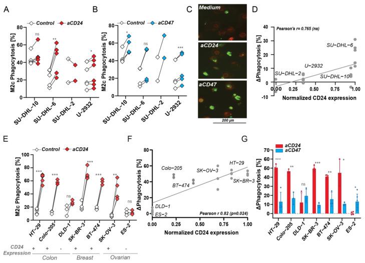
CD24 and its ligand Siglec-10 were described as an innate immune checkpoint in carcinoma. Here, we investigated this axis in B-cell lymphoma by assessing CD24 expression and evaluating pro-phagocytic effects of CD24 antibody treatment in comparison to hallmark immune checkpoint CD47. In mantle cell lymphoma (MCL) and follicular lymphoma patients, high mRNA expression of CD24 correlated with poor overall survival, whereas CD47 expression did not. Conversely, CD24 expression did not correlate with survival in diffuse large B-cell lymphoma (DLBCL), whereas CD47 did. CD24 was also highly expressed on MCL cell lines, where treatment with CD24 antibody clones SN3 or ML5 potently induced phagocytosis, with SN3 yielding >90% removal of MCL cells and triggering phagocytosis of primary patient-derived MCL cells by autologous macrophages. Treatment with CD24 mAb was superior to CD47 mAb in MCL and was comparable in magnitude to the effect observed in carcinoma lines. Reversely, CD24 mAb treatment was less effective than CD47 mAb treatment in DLBCL. Finally, phagocytic activity of clone SN3 appeared at least partly independent of antibody-dependent cellular phagocytosis (ADCP), suggesting CD24/Siglec-10 checkpoint activity, whereas clone ML5 solely induced ADCP. In conclusion, CD24 is an immunotherapeutic target of potential clinical relevance for MCL, but not DLBCL.

摘要

CD24及其配体Siglec-10被描述为癌症中的一种固有免疫检查点。在此,我们通过评估CD24的表达,并与标志性免疫检查点CD47相比较,来评估CD24抗体治疗的促吞噬作用,从而研究B细胞淋巴瘤中的这一轴。在套细胞淋巴瘤(MCL)和滤泡性淋巴瘤患者中,CD24的高mRNA表达与总体生存率低相关,而CD47表达则不然。相反,在弥漫性大B细胞淋巴瘤(DLBCL)中,CD24表达与生存率无关,而CD47则相关。CD24在MCL细胞系上也高度表达,用CD24抗体克隆SN3或ML5处理可有效诱导吞噬作用,SN3可使>90%的MCL细胞被清除,并触发自体巨噬细胞对原发性患者来源的MCL细胞的吞噬作用。在MCL中,用CD24单克隆抗体治疗优于CD47单克隆抗体,其效果与在癌细胞系中观察到的效果相当。相反,在DLBCL中,CD24单克隆抗体治疗不如CD47单克隆抗体治疗有效。最后,克隆SN3的吞噬活性似乎至少部分独立于抗体依赖性细胞吞噬作用(ADCP),提示CD24/Siglec-10检查点活性,而克隆ML5仅诱导ADCP。总之,CD24是MCL潜在临床相关的免疫治疗靶点,但不是DLBCL的靶点。

https://cdn.ncbi.nlm.nih.gov/pmc/blobs/65fc/9138264/aca396f65368/biomedicines-10-01175-g001.jpg

文献AI研究员

20分钟写一篇综述,助力文献阅读效率提升50倍。

立即体验

用中文搜PubMed

大模型驱动的PubMed中文搜索引擎

马上搜索

文档翻译

学术文献翻译模型,支持多种主流文档格式。

立即体验