Suppr超能文献

TRIM22 通过使 NRF2 不稳定,从而激活 ROS/AMPK/mTOR/自噬信号来抑制骨肉瘤的进展。

TRIM22 inhibits osteosarcoma progression through destabilizing NRF2 and thus activation of ROS/AMPK/mTOR/autophagy signaling.

机构信息

Department of Orthopedics, Changzheng Hospital, Second Military Medical University, Shanghai, China.

Department of Orthopedics, Changzheng Hospital, Second Military Medical University, Shanghai, China; Department of Orthopedics, PLA Navy No.905 Hospital, Secondary Military Medical University, Shanghai, China.

出版信息

Redox Biol. 2022 Jul;53:102344. doi: 10.1016/j.redox.2022.102344. Epub 2022 May 18.

Abstract

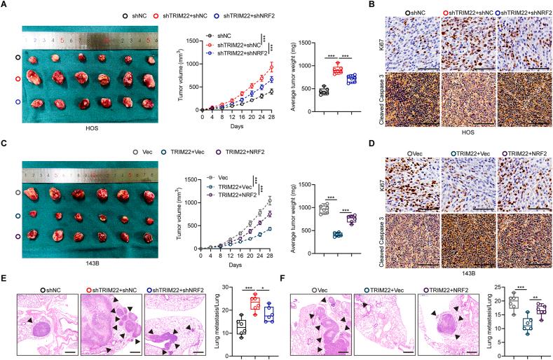
Osteosarcoma (OS) is a malignant bone tumor that mainly occurs in adolescents. It is accompanied by a high rate of lung metastasis, and high mortality. Recent studies have suggested the important roles of tripartite motif-containing (TRIM) family proteins in regulating various substrates and signaling pathways in different tumors. However, the detailed functional role of TRIM family proteins in the progression of OS is still unknown and requires further investigations. In this study, we found that tripartite motif-containing 22 (TRIM22) was downregulated in OS tissues and was hence associated with better prognosis. In vitro and in vivo functional analysis demonstrated that TRIM22 inhibits proliferation and metastasis of OS cells. Nuclear factor erythroid 2-related factor 2 (NRF2), a redox regulator, was identified as a novel target for TRIM22. TRIM22 interacts with and accelerates the degradation of NRF2 by inducing its ubiquitination dependent on its E3 ligase activity but independent of Kelch-like ECH-associated protein 1 (KEAP1). Further, a series of gain- and loss-of-function experiments showed that knockdown or overexpression of NRF2 reversed the functions of knockdown or overexpression of TRIM22 in OS. Mechanistically, TRIM22 inhibited OS progression through NRF2-mediated intracellular reactive oxygen species (ROS) imbalance. ROS production was significantly promoted and mitochondrial potential was remarkably inhibited when overexpressing TRIM22, thus activating AMPK/mTOR signaling. Moreover, TRIM22 was also found to inhibit Warburg effect in OS cells. Autophagy activation was found in OS cells which were overexpressed TRIM22, thus leading to autophagic cell death. Treatment with N-Acetylcysteine (NAC), a ROS scavenger or the autophagy inhibitor 3-Methyladenine (3-MA) abolished the decreased malignant phenotypes in TRIM22 overexpressing OS cells. In conclusion, our study indicated that TRIM22 inhibits OS progression by promoting proteasomal degradation of NRF2 independent of KEAP1, thereby activating ROS/AMPK/mTOR/Autophagy signaling that leads to autophagic cell death in OS. Therefore, our findings indicated that targeting TRIM22/NRF2 could be a promising therapeutic target for treating OS.

摘要

骨肉瘤(OS)是一种主要发生在青少年中的恶性骨肿瘤。它伴随着高的肺转移率和高死亡率。最近的研究表明,三结构域含(TRIM)家族蛋白在调节不同肿瘤中的各种底物和信号通路方面起着重要作用。然而,TRIM 家族蛋白在 OS 进展中的详细功能作用仍不清楚,需要进一步研究。在本研究中,我们发现三结构域含 22 号(TRIM22)在 OS 组织中下调,与较好的预后相关。体外和体内功能分析表明,TRIM22 抑制 OS 细胞的增殖和转移。核因子红细胞 2 相关因子 2(NRF2),一种氧化还原调节剂,被确定为 TRIM22 的一个新靶标。TRIM22 通过其 E3 连接酶活性诱导其泛素化,从而与 NRF2 相互作用并加速其降解,但不依赖于 Kelch-like ECH-associated protein 1(KEAP1)。此外,一系列的 gain-和 loss-of-function 实验表明,下调或过表达 NRF2 可逆转 TRIM22 下调或过表达在 OS 中的作用。在机制上,TRIM22 通过 NRF2 介导的细胞内活性氧(ROS)失衡抑制 OS 进展。当过表达 TRIM22 时,ROS 产生明显增加,线粒体电位明显抑制,从而激活 AMPK/mTOR 信号。此外,还发现 TRIM22 抑制 OS 细胞中的瓦伯格效应。在过表达 TRIM22 的 OS 细胞中发现自噬激活,导致自噬性细胞死亡。用 ROS 清除剂 N-乙酰半胱氨酸(NAC)或自噬抑制剂 3-甲基腺嘌呤(3-MA)处理可消除 TRIM22 过表达 OS 细胞中恶性表型的减少。总之,我们的研究表明,TRIM22 通过促进 NRF2 的蛋白酶体降解而抑制 OS 进展,这种降解不依赖于 KEAP1,从而激活 ROS/AMPK/mTOR/自噬信号,导致 OS 中的自噬性细胞死亡。因此,我们的研究结果表明,靶向 TRIM22/NRF2 可能是治疗 OS 的一种有前途的治疗靶点。

https://cdn.ncbi.nlm.nih.gov/pmc/blobs/80c9/9144049/12b1219daa71/ga1.jpg

文献AI研究员

20分钟写一篇综述,助力文献阅读效率提升50倍。

立即体验

用中文搜PubMed

大模型驱动的PubMed中文搜索引擎

马上搜索

文档翻译

学术文献翻译模型,支持多种主流文档格式。

立即体验