Suppr超能文献

饮食必需氨基酸缺乏激活和执行肝脏整体应激反应具有氨基酸特异性。

Activation and execution of the hepatic integrated stress response by dietary essential amino acid deprivation is amino acid specific.

机构信息

Department of Nutritional Sciences, School of Environmental and Biological Sciences, New Jersey Institute for Food, Nutrition, and Health, Rutgers University, New Brunswick, New Jersey, USA.

Department of Biochemistry and Molecular Biology, Indiana University School of Medicine, Indianapolis, Indiana, USA.

出版信息

FASEB J. 2022 Jul;36(7):e22396. doi: 10.1096/fj.202200204RR.

Abstract

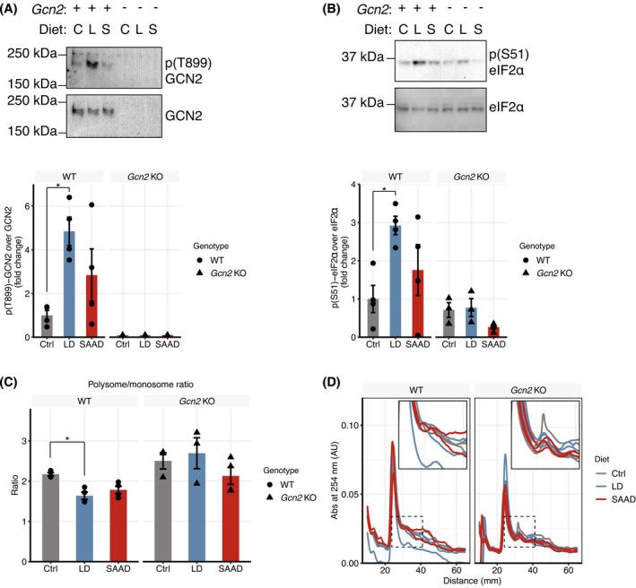
Dietary removal of an essential amino acid (EAA) triggers the integrated stress response (ISR) in liver. Herein, we explored the mechanisms that activate the ISR and execute changes in transcription and translation according to the missing EAA. Wild-type mice and mice lacking general control nonderepressible 2 (Gcn2) were fed an amino acid complete diet or a diet devoid of either leucine or sulfur amino acids (methionine and cysteine). Serum and liver leucine concentrations were significantly reduced within the first 6 h of feeding a diet lacking leucine, corresponding with modest, GCN2-dependent increases in Atf4 mRNA translation and induction of selected ISR target genes (Fgf21, Slc7a5, Slc7a11). In contrast, dietary removal of the sulfur amino acids lowered serum methionine, but not intracellular methionine, and yet hepatic mRNA abundance of Atf4, Fgf21, Slc7a5, Slc7a11 substantially increased regardless of GCN2 status. Liver tRNA charging levels did not correlate with intracellular EAA concentrations or GCN2 status and remained similar to mice fed a complete diet. Furthermore, loss of Gcn2 increased the occurrence of ribosome collisions in liver and derepressed mechanistic target of rapamycin complex 1 signal transduction, but these changes did not influence execution of the ISR. We conclude that ISR activation is directed by intracellular EAA concentrations, but ISR execution is not. Furthermore, a diet devoid of sulfur amino acids does not require GCN2 for the ISR to execute changes to the transcriptome.

摘要

饮食中去除必需氨基酸(EAA)会触发肝脏的整体应激反应(ISR)。在此,我们探索了根据缺失的 EAA 激活 ISR 并执行转录和翻译变化的机制。野生型小鼠和缺乏一般控制非诱导 2(Gcn2)的小鼠分别喂食氨基酸完整饮食或缺乏亮氨酸或硫氨基酸(蛋氨酸和半胱氨酸)的饮食。在喂食缺乏亮氨酸的饮食后的前 6 小时内,血清和肝脏亮氨酸浓度显著降低,与 GCN2 依赖性 Atf4 mRNA 翻译的适度增加和选定的 ISR 靶基因(Fgf21、Slc7a5、Slc7a11)的诱导相对应。相比之下,硫氨基酸的饮食去除降低了血清蛋氨酸,但不降低细胞内蛋氨酸,但无论 GCN2 状态如何,肝脏 Atf4、Fgf21、Slc7a5、Slc7a11 的 mRNA 丰度都显著增加。肝 tRNA 充电水平与细胞内 EAA 浓度或 GCN2 状态无关,并且与喂食完整饮食的小鼠相似。此外,Gcn2 的缺失增加了肝脏核糖体碰撞的发生,并使雷帕霉素复合物 1 信号转导的机制靶标去抑制,但这些变化并不影响 ISR 的执行。我们得出结论,ISR 的激活是由细胞内 EAA 浓度决定的,但 ISR 的执行不是。此外,缺乏硫氨基酸的饮食不需要 GCN2 即可执行对转录组的 ISR 变化。

https://cdn.ncbi.nlm.nih.gov/pmc/blobs/f384/9544463/08dcc8678568/FSB2-36-0-g005.jpg

文献AI研究员

20分钟写一篇综述,助力文献阅读效率提升50倍。

立即体验

用中文搜PubMed

大模型驱动的PubMed中文搜索引擎

马上搜索

文档翻译

学术文献翻译模型,支持多种主流文档格式。

立即体验