Suppr超能文献

全面的生物信息学分析揭示了一种与癌症相关的成纤维细胞基因特征,作为胃癌的一个不良预后因素和潜在的治疗靶点。

Comprehensive bioinformatic analysis reveals a cancer-associated fibroblast gene signature as a poor prognostic factor and potential therapeutic target in gastric cancer.

机构信息

Graduate School of Health Sciences, Koc University, 34450, Istanbul, Turkey.

Department of Medical Pharmacology, Koc University School of Medicine, 34450, Istanbul, Turkey.

出版信息

BMC Cancer. 2022 Jun 23;22(1):692. doi: 10.1186/s12885-022-09736-5.

Abstract

BACKGROUND

Gastric cancer is one of the deadliest cancers, currently available therapies have limited success. Cancer-associated fibroblasts (CAFs) are pivotal cells in the stroma of gastric tumors posing a great risk for progression and chemoresistance. The poor prognostic signature for CAFs is not clear in gastric cancer, and drugs that target CAFs are lacking in the clinic. In this study, we aim to identify a poor prognostic gene signature for CAFs, targeting which may increase the therapeutic success in gastric cancer.

METHODS

We analyzed four GEO datasets with a network-based approach and validated key CAF markers in The Cancer Genome Atlas (TCGA) and The Asian Cancer Research Group (ACRG) cohorts. We implemented stepwise multivariate Cox regression guided by a pan-cancer analysis in TCGA to identify a poor prognostic gene signature for CAF infiltration in gastric cancer. Lastly, we conducted a database search for drugs targeting the signature genes.

RESULTS

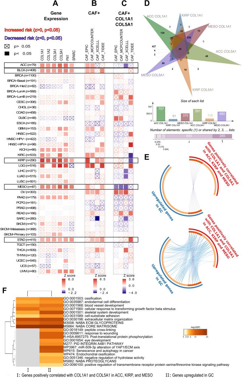
Our study revealed the COL1A1, COL1A2, COL3A1, COL5A1, FN1, and SPARC as the key CAF markers in gastric cancer. Analysis of the TCGA and ACRG cohorts validated their upregulation and poor prognostic significance. The stepwise multivariate Cox regression elucidated COL1A1 and COL5A1, together with ITGA4, Emilin1, and TSPAN9 as poor prognostic signature genes for CAF infiltration. The search on drug databases revealed collagenase clostridium histolyticum, ocriplasmin, halofuginone, natalizumab, firategrast, and BIO-1211 as the potential drugs for further investigation.

CONCLUSIONS

Our study demonstrated the central role of extracellular matrix components secreted and remodeled by CAFs in gastric cancer. The gene signature we identified in this study carries high potential as a predictive tool for poor prognosis in gastric cancer patients. Elucidating the mechanisms by which the signature genes contribute to poor patient outcomes can lead to the discovery of more potent molecular-targeted agents and increase the therapeutic success in gastric cancer.

摘要

背景

胃癌是最致命的癌症之一,目前可用的治疗方法收效甚微。肿瘤基质中的癌相关成纤维细胞(CAFs)是关键细胞,对肿瘤的进展和化疗耐药性构成了巨大威胁。在胃癌中,CAFs 的预后不良特征尚不清楚,且临床上缺乏针对 CAFs 的药物。在这项研究中,我们旨在鉴定 CAFs 的预后不良基因特征,针对这些特征的治疗可能会提高胃癌的治疗成功率。

方法

我们采用基于网络的方法分析了四个 GEO 数据集,并在癌症基因组图谱(TCGA)和亚洲癌症研究组(ACRG)队列中验证了关键的 CAF 标志物。我们在 TCGA 中进行了基于泛癌分析的逐步多变量 Cox 回归,以鉴定 CAF 浸润与胃癌不良预后相关的基因特征。最后,我们对针对这些基因特征的药物进行了数据库搜索。

结果

我们的研究揭示了 COL1A1、COL1A2、COL3A1、COL5A1、FN1 和 SPARC 是胃癌中关键的 CAF 标志物。TCGA 和 ACRG 队列的分析验证了它们的上调和不良预后意义。逐步多变量 Cox 回归阐明了 COL1A1 和 COL5A1 以及 ITGA4、Emilin1 和 TSPAN9 是 CAF 浸润的不良预后基因特征。对药物数据库的搜索揭示了胶原酶组织溶菌素、奥昔拉平、卤夫酮、那他珠单抗、非拉格斯特和 BIO-1211 是进一步研究的潜在药物。

结论

我们的研究表明,CAFs 分泌和重塑的细胞外基质成分在胃癌中起着核心作用。我们在这项研究中鉴定的基因特征具有作为预测胃癌患者不良预后的工具的巨大潜力。阐明这些基因特征导致患者预后不良的机制可以导致发现更有效的分子靶向药物,并提高胃癌的治疗成功率。

https://cdn.ncbi.nlm.nih.gov/pmc/blobs/da61/9229147/fef4c116b1ea/12885_2022_9736_Fig1_HTML.jpg

文献AI研究员

20分钟写一篇综述,助力文献阅读效率提升50倍。

立即体验

用中文搜PubMed

大模型驱动的PubMed中文搜索引擎

马上搜索

文档翻译

学术文献翻译模型,支持多种主流文档格式。

立即体验