Suppr超能文献

Delta-Omicron 混合 mRNA 疫苗加强针可产生针对奥密克戎和其他 SARS-CoV-2 变体的广谱中和抗体。

A booster dose of Delta × Omicron hybrid mRNA vaccine produced broadly neutralizing antibody against Omicron and other SARS-CoV-2 variants.

机构信息

Institute of Biomedical Sciences, Academia Sinica, Taipei, Taiwan.

Graduate Institute of Microbiology, College of Medicine, National Taiwan University, Taipei, Taiwan.

出版信息

J Biomed Sci. 2022 Jul 7;29(1):49. doi: 10.1186/s12929-022-00830-1.

Abstract

BACKGROUND

With the continuous emergence of new SARS-CoV-2 variants that feature increased transmission and immune escape, there is an urgent demand for a better vaccine design that will provide broader neutralizing efficacy.

METHODS

We report an mRNA-based vaccine using an engineered "hybrid" receptor binding domain (RBD) that contains all 16 point-mutations shown in the currently prevailing Omicron and Delta variants.

RESULTS

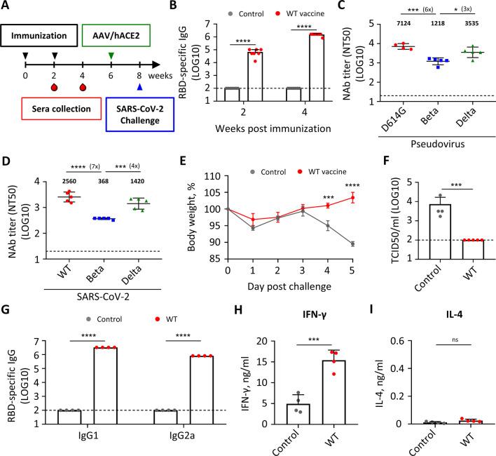
A booster dose of hybrid vaccine in mice previously immunized with wild-type RBD vaccine induced high titers of broadly neutralizing antibodies against all tested SARS-CoV-2 variants of concern (VOCs). In naïve mice, hybrid vaccine generated strong Omicron-specific neutralizing antibodies as well as low but significant titers against other VOCs. Hybrid vaccine also elicited CD8+/IFN-γ+ T cell responses against a conserved T cell epitope present in wild type and all VOCs.

CONCLUSIONS

These results demonstrate that inclusion of different antigenic mutations from various SARS-CoV-2 variants is a feasible approach to develop cross-protective vaccines.

摘要

背景

随着具有更高传播性和免疫逃逸能力的新型 SARS-CoV-2 变体不断出现,我们急需设计出一种更好的疫苗,以提供更广泛的中和效力。

方法

我们报告了一种基于 mRNA 的疫苗,该疫苗使用经过工程改造的“混合”受体结合域(RBD),其中包含目前流行的奥密克戎和德尔塔变体中所有 16 个点突变。

结果

先前用野生型 RBD 疫苗免疫的小鼠接种加强剂量的混合疫苗后,可诱导针对所有测试的 SARS-CoV-2 关注变体(VOC)的高滴度广谱中和抗体。在未经免疫的小鼠中,混合疫苗可产生针对奥密克戎的特异性中和抗体,以及针对其他 VOC 的低但有意义的滴度。混合疫苗还可诱导针对存在于野生型和所有 VOC 中的保守 T 细胞表位的 CD8+/IFN-γ+T 细胞反应。

结论

这些结果表明,包含来自不同 SARS-CoV-2 变体的不同抗原突变是开发交叉保护疫苗的可行方法。

https://cdn.ncbi.nlm.nih.gov/pmc/blobs/b822/9261010/f46b2583310a/12929_2022_830_Fig1_HTML.jpg

文献AI研究员

20分钟写一篇综述,助力文献阅读效率提升50倍。

立即体验

用中文搜PubMed

大模型驱动的PubMed中文搜索引擎

马上搜索

文档翻译

学术文献翻译模型,支持多种主流文档格式。

立即体验