Suppr超能文献

使用雌激素受体β激动剂对卵巢癌干细胞进行治疗靶向。

Therapeutic Targeting of Ovarian Cancer Stem Cells Using Estrogen Receptor Beta Agonist.

机构信息

Department of Obstetrics and Gynecology, University of Texas Health San Antonio, San Antonio, TX 78229, USA.

Department of Neurosurgery, Xiangya Hospital, Central South University, Changsha 410008, China.

出版信息

Int J Mol Sci. 2022 Jun 28;23(13):7159. doi: 10.3390/ijms23137159.

Abstract

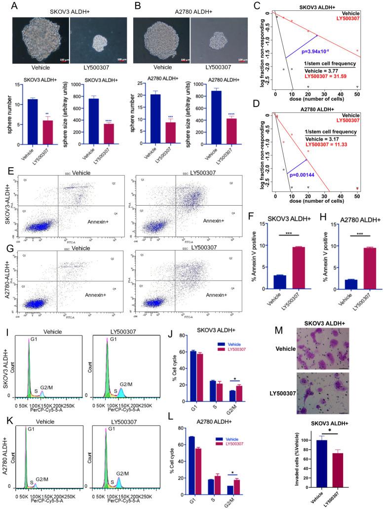
Ovarian cancer (OCa) is the deadliest gynecologic cancer. Emerging studies suggest ovarian cancer stem cells (OCSCs) contribute to chemotherapy resistance and tumor relapse. Recent studies demonstrated estrogen receptor beta (ERβ) exerts tumor suppressor functions in OCa. However, the status of ERβ expression in OCSCs and the therapeutic utility of the ERβ agonist LY500307 for targeting OCSCs remain unknown. OCSCs were enriched from ES2, OV90, SKOV3, OVSAHO, and A2780 cells using ALDEFLUOR kit. RT-qPCR results showed ERβ, particularly ERβ isoform 1, is highly expressed in OCSCs and that ERβ agonist LY500307 significantly reduced the viability of OCSCs. Treatment of OCSCs with LY500307 significantly reduced sphere formation, self-renewal, and invasion, while also promoting apoptosis and G2/M cell cycle arrest. Mechanistic studies using RNA-seq analysis demonstrated that LY500307 treatment resulted in modulation of pathways related to cell cycle and apoptosis. Western blot and RT-qPCR assays demonstrated the upregulation of apoptosis and cell cycle arrest genes such as FDXR, p21/CDKN1A, cleaved PARP, and caspase 3, and the downregulation of stemness markers SOX2, Oct4, and Nanog. Importantly, treatment of LY500307 significantly attenuated the tumor-initiating capacity of OCSCs in orthotopic OCa murine xenograft models. Our results demonstrate that ERβ agonist LY500307 is highly efficacious in reducing the stemness and promoting apoptosis of OCSCs and shows significant promise as a novel therapeutic agent in treating OCa.

摘要

卵巢癌(OCa)是致命的妇科癌症。新出现的研究表明,卵巢癌干细胞(OCSCs)有助于化疗耐药和肿瘤复发。最近的研究表明,雌激素受体β(ERβ)在 OCa 中发挥肿瘤抑制功能。然而,ERβ在 OCSCs 中的表达状态以及 ERβ激动剂 LY500307 靶向 OCSCs 的治疗效用仍不清楚。使用 ALDEFLUOR 试剂盒从 ES2、OV90、SKOV3、OVSAHO 和 A2780 细胞中富集 OCSCs。RT-qPCR 结果表明,ERβ,特别是 ERβ 同工型 1,在 OCSCs 中高表达,ERβ 激动剂 LY500307 显著降低 OCSCs 的活力。用 LY500307 处理 OCSCs 可显著减少球体形成、自我更新和侵袭,同时促进细胞凋亡和 G2/M 细胞周期阻滞。使用 RNA-seq 分析的机制研究表明,LY500307 处理导致与细胞周期和凋亡相关的途径发生调制。Western blot 和 RT-qPCR 检测表明,凋亡和细胞周期阻滞基因如 FDXR、p21/CDKN1A、cleaved PARP 和 caspase 3 的上调,以及干性标记物 SOX2、Oct4 和 Nanog 的下调。重要的是,LY500307 处理显著减弱了 OCSCs 在卵巢癌原位异种移植小鼠模型中的肿瘤起始能力。我们的结果表明,ERβ 激动剂 LY500307 在降低 OCSCs 的干性和促进凋亡方面非常有效,并显示出作为治疗 OCa 的新型治疗剂的巨大潜力。

https://cdn.ncbi.nlm.nih.gov/pmc/blobs/f200/9266546/32241f93750a/ijms-23-07159-g001.jpg

文献AI研究员

20分钟写一篇综述,助力文献阅读效率提升50倍。

立即体验

用中文搜PubMed

大模型驱动的PubMed中文搜索引擎

马上搜索

文档翻译

学术文献翻译模型,支持多种主流文档格式。

立即体验