Suppr超能文献

一种预测神经母细胞瘤总生存期的16-miRNA预后模型。

A 16-miRNA Prognostic Model to Predict Overall Survival in Neuroblastoma.

作者信息

Wang Jiepin, Xiao Dong, Wang Junxiang

机构信息

Shenzhen Children's Hospital, Shenzhen, China.

Shantou University Medical College, Shantou, China.

出版信息

Front Genet. 2022 Jun 29;13:827842. doi: 10.3389/fgene.2022.827842. eCollection 2022.

Abstract

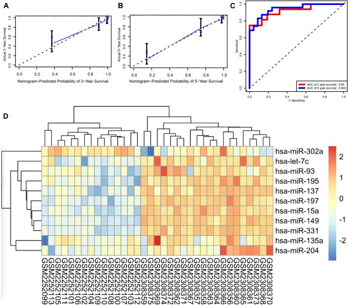
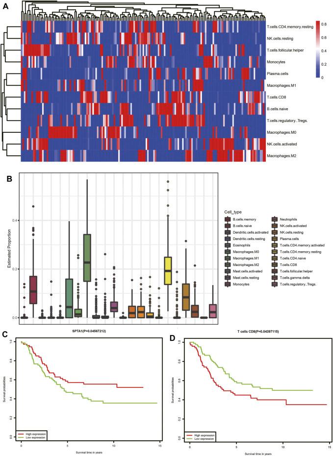
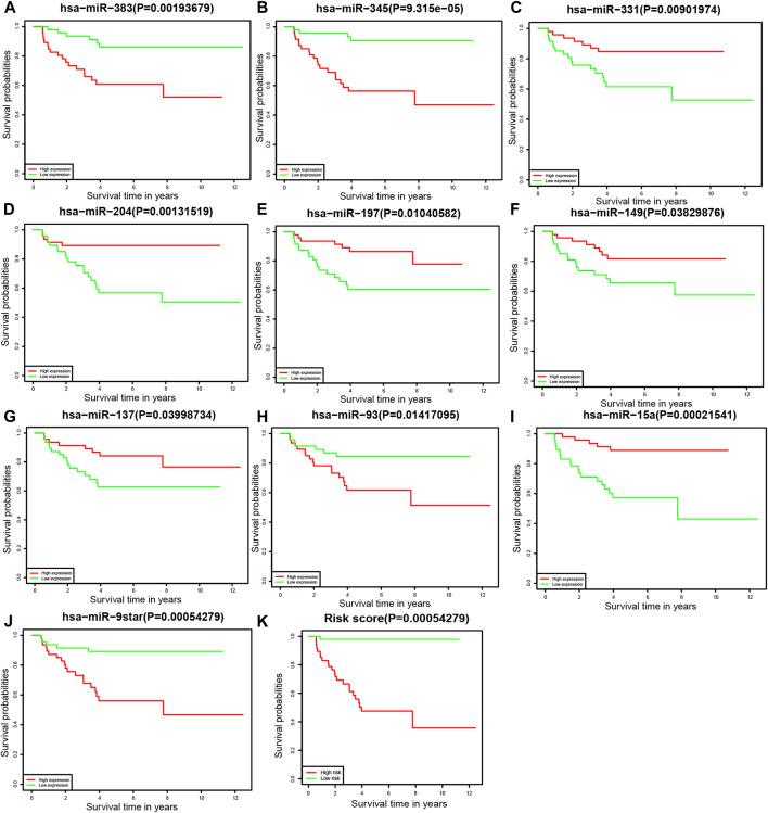
Neuroblastoma is the most malignant childhood tumor. The outcome of neuroblastoma is hard to predict due to the limitation of prognostic markers. In our study, we constructed a 16-miRNA prognostic model to predict the overall survival of neuroblastoma patients for early diagnosis. A total of 205 DE miRNAs were screened using RNA sequencing data from GSE121513. Lasso Cox regression analysis generated a 16-miRNA signature consisting of hsa-let-7c, hsa-miR-135a, hsa-miR-137, hsa-miR-146a, hsa-miR-149, hsa-miR-15a, hsa-miR-195, hsa-miR-197, hsa-miR-200c, hsa-miR-204, hsa-miR-302a, hsa-miR-331, hsa-miR-345, hsa-miR-383, hsa-miR-93, and hsa-miR-9star. The concordance index of multivariate Cox regression analysis was 0.9, and the area under the curve (AUC) values of 3-year and 5-year survival were 0.92 and 0.943, respectively. The mechanism was further investigated using the TCGA and GSE90689 datasets. Two miRNA-gene interaction networks were constructed among DEGs from two datasets. Functional analysis revealed that immune-related processes were involved in the initiation and metastasis of neuroblastoma. CIBERSORT and survival analysis suggested that lower CD8 T-cell proportion and higher SPTA1 expressions were related to a better prognosis. Our study demonstrated that the miRNA signature may be useful in prognosis prediction and management improvement.

摘要

神经母细胞瘤是儿童最恶性的肿瘤。由于预后标志物的局限性,神经母细胞瘤的预后难以预测。在我们的研究中,我们构建了一个16-miRNA预后模型,用于预测神经母细胞瘤患者的总生存期以实现早期诊断。使用来自GSE121513的RNA测序数据筛选出总共205个差异表达(DE)miRNA。Lasso Cox回归分析生成了一个由hsa-let-7c、hsa-miR-135a、hsa-miR-137、hsa-miR-146a、hsa-miR-149、hsa-miR-15a、hsa-miR-195、hsa-miR-197、hsa-miR-200c、hsa-miR-204、hsa-miR-302a、hsa-miR-331、hsa-miR-345、hsa-miR-383、hsa-miR-93和hsa-miR-9star组成的16-miRNA特征。多变量Cox回归分析的一致性指数为0.9,3年和5年生存率的曲线下面积(AUC)值分别为0.92和0.943。使用TCGA和GSE90689数据集进一步研究其机制。在两个数据集的差异表达基因(DEG)之间构建了两个miRNA-基因相互作用网络。功能分析表明,免疫相关过程参与了神经母细胞瘤的发生和转移。CIBERSORT和生存分析表明,较低的CD8 T细胞比例和较高的SPTA1表达与较好的预后相关。我们的研究表明,miRNA特征可能有助于预后预测和改善管理。

https://cdn.ncbi.nlm.nih.gov/pmc/blobs/756e/9278893/ab9350a36a7f/fgene-13-827842-g001.jpg

文献AI研究员

20分钟写一篇综述,助力文献阅读效率提升50倍。

立即体验

用中文搜PubMed

大模型驱动的PubMed中文搜索引擎

马上搜索

文档翻译

学术文献翻译模型,支持多种主流文档格式。

立即体验