Suppr超能文献

解析冷诱导米色脂肪细胞新生在小鼠体内的作用机制。

Deconstructing cold-induced brown adipocyte neogenesis in mice.

机构信息

Center for Molecular Medicine and Genetics, Wayne State University, Detroit, United States.

Center for Integrative Metabolic and Endocrine Research, Wayne State University, Detroit, United States.

出版信息

Elife. 2022 Jul 18;11:e80167. doi: 10.7554/eLife.80167.

Abstract

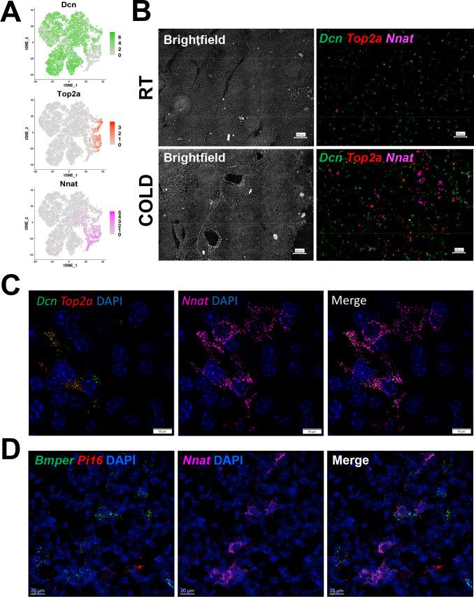
Cold exposure triggers neogenesis in classic interscapular brown adipose tissue (iBAT) that involves activation of β1-adrenergic receptors, proliferation of PDGFRA+ adipose tissue stromal cells (ASCs), and recruitment of immune cells whose phenotypes are presently unknown. Single-cell RNA-sequencing (scRNA-seq) in mice identified three ASC subpopulations that occupied distinct tissue locations. Of these, interstitial ASC1 were found to be direct precursors of new brown adipocytes (BAs). Surprisingly, knockout of β1-adrenergic receptors in ASCs did not prevent cold-induced neogenesis, whereas pharmacological activation of the β3-adrenergic receptor on BAs was sufficient, suggesting that signals derived from mature BAs indirectly trigger ASC proliferation and differentiation. In this regard, cold exposure induced the delayed appearance of multiple macrophage and dendritic cell populations whose recruitment strongly correlated with the onset and magnitude of neogenesis across diverse experimental conditions. High-resolution immunofluorescence and single-molecule fluorescence in situ hybridization demonstrated that cold-induced neogenesis involves dynamic interactions between ASC1 and recruited immune cells that occur on the micrometer scale in distinct tissue regions. Our results indicate that neogenesis is not a reflexive response of progenitors to β-adrenergic signaling, but rather is a complex adaptive response to elevated metabolic demand within brown adipocytes.

摘要

冷暴露触发经典肩胛间棕色脂肪组织 (iBAT) 的新生,涉及β1-肾上腺素能受体的激活、血小板衍生生长因子受体 A+脂肪组织基质细胞 (ASCs) 的增殖以及目前未知表型的免疫细胞的募集。在小鼠中进行的单细胞 RNA 测序 (scRNA-seq) 鉴定出三种 ASC 亚群,它们占据不同的组织位置。其中,间质 ASC1 被发现是新棕色脂肪细胞 (BAs) 的直接前体细胞。令人惊讶的是,ASCs 中β1-肾上腺素能受体的缺失并没有阻止冷诱导的新生,而 BA 上β3-肾上腺素能受体的药理学激活是足够的,这表明来自成熟 BA 的信号间接触发 ASC 的增殖和分化。在这方面,冷暴露诱导了多种巨噬细胞和树突状细胞群体的延迟出现,其募集与不同实验条件下新生的发生和程度强烈相关。高分辨率免疫荧光和单分子荧光原位杂交表明,冷诱导的新生涉及 ASC1 和募集的免疫细胞之间的动态相互作用,这些作用发生在不同组织区域的微米尺度上。我们的结果表明,新生不是祖细胞对β-肾上腺素能信号的反射性反应,而是对棕色脂肪细胞内代谢需求增加的复杂适应性反应。

https://cdn.ncbi.nlm.nih.gov/pmc/blobs/261d/9348851/c95beac041d6/elife-80167-fig1.jpg

文献AI研究员

20分钟写一篇综述,助力文献阅读效率提升50倍。

立即体验

用中文搜PubMed

大模型驱动的PubMed中文搜索引擎

马上搜索

文档翻译

学术文献翻译模型,支持多种主流文档格式。

立即体验