Suppr超能文献

甲型流感病毒宿主反应会干扰 SARS-CoV-2 复制

The Host Response to Influenza A Virus Interferes with SARS-CoV-2 Replication during Coinfection.

机构信息

Department of Microbiology, New York University, New York, New York, USA.

出版信息

J Virol. 2022 Aug 10;96(15):e0076522. doi: 10.1128/jvi.00765-22. Epub 2022 Jul 12.

Abstract

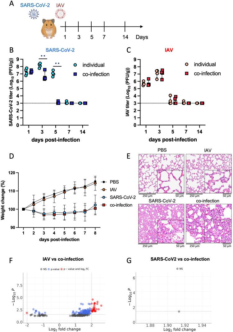
Severe acute respiratory syndrome coronavirus 2 (SARS-CoV-2) and influenza A virus (IAV) represent two highly transmissible airborne pathogens with pandemic capabilities. Although these viruses belong to separate virus families-SARS-CoV-2 is a member of the family , while IAV is a member of the family -both have shown zoonotic potential, with significant animal reservoirs in species in close contact with humans. The two viruses are similar in their capacity to infect human airways, and coinfections resulting in significant morbidity and mortality have been documented. Here, we investigate the interaction between SARS-CoV-2 USA-WA1/2020 and influenza H1N1 A/California/04/2009 virus during coinfection. Competition assays were performed in susceptible cells that were either interferon type I/III (IFN-I/-III) nonresponsive or IFN-I/-III responsive, in addition to an golden hamster model. We find that SARS-CoV-2 infection does not interfere with IAV biology , regardless of timing between the infections. In contrast, we observe a significant loss of SARS-CoV-2 replication following IAV infection. The latter phenotype correlates with increased levels of IFN-I/-III and immune priming that interferes with the kinetics of SARS-CoV-2 replication. Together, these data suggest that cocirculation of SARS-CoV-2 and IAV is unlikely to result in increased severity of disease. The human population now has two circulating respiratory RNA viruses with high pandemic potential, namely, SARS-CoV-2 and influenza A virus. As both viruses infect the airways and can result in significant morbidity and mortality, it is imperative that we also understand the consequences of getting coinfected. Here, we demonstrate that the host response to influenza A virus uniquely interferes with SARS-CoV-2 biology although the inverse relationship is not evident. Overall, we find that the host response to both viruses is comparable to that to SARS-CoV-2 infection alone.

摘要

严重急性呼吸综合征冠状病毒 2(SARS-CoV-2)和甲型流感病毒(IAV)代表两种具有高度传染性和大流行潜力的空气传播病原体。虽然这两种病毒属于不同的病毒家族——SARS-CoV-2 属于冠状病毒科,而 IAV 属于正粘病毒科——但它们都表现出了人畜共患病的潜力,在与人类密切接触的物种中有重要的动物宿主。这两种病毒在感染人类呼吸道方面具有相似的能力,并且已经有记录表明,合并感染会导致严重的发病率和死亡率。在这里,我们研究了 SARS-CoV-2 USA-WA1/2020 株和甲型流感病毒 H1N1 A/California/04/2009 株在合并感染时的相互作用。在易感细胞中进行了竞争测定,这些细胞要么对干扰素 I/III(IFN-I/-III)无反应,要么对 IFN-I/-III 有反应,此外还在金黄地鼠模型中进行了测定。我们发现,SARS-CoV-2 感染不会干扰 IAV 的生物学特性,无论感染时间如何。相比之下,我们观察到在 IAV 感染后 SARS-CoV-2 的复制明显减少。后一种表型与 IFN-I/-III 水平的升高和免疫致敏相关,这干扰了 SARS-CoV-2 复制的动力学。总之,这些数据表明,SARS-CoV-2 和 IAV 的共同传播不太可能导致疾病严重程度增加。现在,人类有两种具有高大流行潜力的循环呼吸道 RNA 病毒,即 SARS-CoV-2 和甲型流感病毒。由于这两种病毒都感染呼吸道并可能导致严重的发病率和死亡率,因此我们还必须了解合并感染的后果。在这里,我们证明了宿主对甲型流感病毒的反应会独特地干扰 SARS-CoV-2 的生物学特性,尽管相反的关系并不明显。总的来说,我们发现宿主对这两种病毒的反应与单独感染 SARS-CoV-2 的反应相当。

https://cdn.ncbi.nlm.nih.gov/pmc/blobs/563a/9364782/8ca14f9dfbce/jvi.00765-22-f001.jpg

文献AI研究员

20分钟写一篇综述,助力文献阅读效率提升50倍。

立即体验

用中文搜PubMed

大模型驱动的PubMed中文搜索引擎

马上搜索

文档翻译

学术文献翻译模型,支持多种主流文档格式。

立即体验