Suppr超能文献

RGS1 及其相关基因作为宫颈癌免疫治疗的潜在靶点:计算生物学和实验验证。

RGS1 and related genes as potential targets for immunotherapy in cervical cancer: computational biology and experimental validation.

机构信息

Department of Obstetrics and Gynecology, Shengjing Hospital of China Medical University, Shenyang, China.

出版信息

J Transl Med. 2022 Jul 25;20(1):334. doi: 10.1186/s12967-022-03526-0.

Abstract

BACKGROUND

Effective treatment is needed for advanced, inoperable, or chemotherapy-resistant cervical cancer patients. Immunotherapy has become a new treatment modality for cervical cancer patients, and there is an urgent need to identify additional targets for cervical cancer immunotherapy.

METHODS

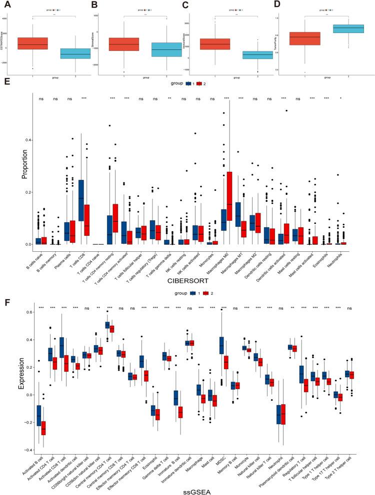
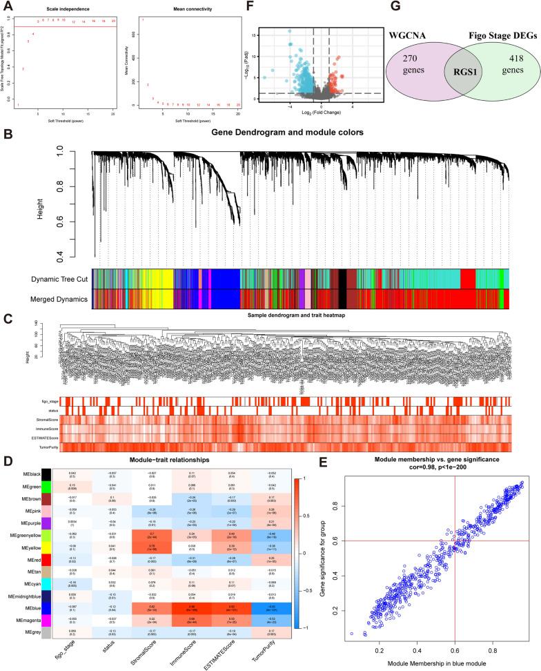
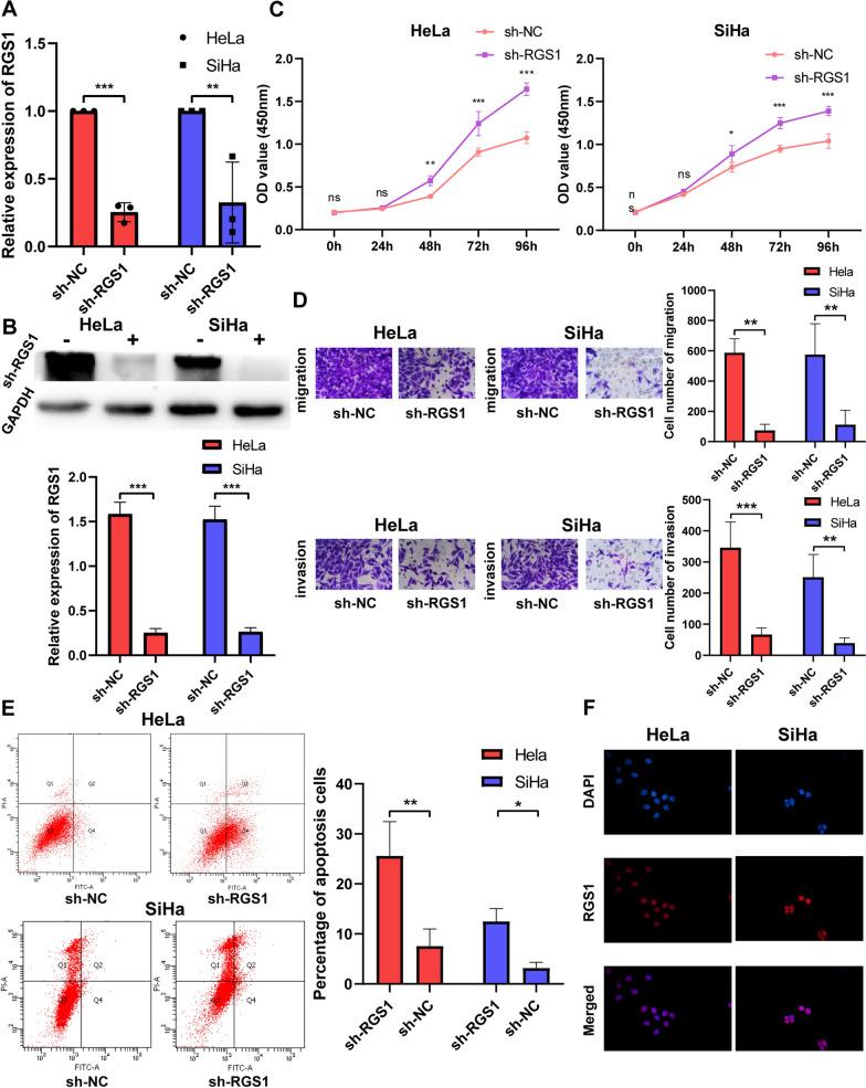
In this study the core gene, RGS1, which affects immune status and the FIGO stage of cervical cancer patients was identified by WGCNA analysis and differential analysis using TCGA database. 10 related genes interacting with RGS1 were identified using PPI network, and the functional and immune correlations were analyzed. Based on the expression of RGS1 and related genes, the consensus clustering method was used to divide CESC patients into two groups (group 1, high expression of RGS1; group 2, low expression of RGS1). Then, the functional enrichment analysis was used to search for the functional differences in differentially expressed genes (DEGs) between group 1 and group 2. Immune infiltration analysis was performed using ESTIMATE, CIBERSORT, and ssGSEA, and the differences in expression of immune checkpoint inhibitors (ICIs) targets were assessed between the two groups. We investigated the effect of RGS1 on the clinical relevance of CESC patients, and experimentally verified the differences in RGS1 expression between cervical cancer patient tissues and normal cervical tissues, the role of RGS1 in cell function, and the effect on tumor growth in tumor-bearing mice.

RESULTS

We found that RGS1 was associated with CD4, GNAI3, RGS2, GNAO1, GNAI2, RGS20, GNAZ, GNAI1, HLA-DRA and HLA-DRB1, especially CD4 and RGS2. Functional enrichment of DEGs was associated with T cell activation. Compared with group 2, group 1 had stronger immune infiltration and higher ICI target expression. RGS1 had higher expression in cervical cancer tissues than normal tissues, especially in HPV-E6 positive cancer tissues. In cervical cancer cell lines, knockdown of RGS1 can inhibited cell proliferation, migration, invasion, and tumor growth in nude mice and promoted apoptosis.

CONCLUSIONS

RGS1, as an oncogenic gene of cervical cancer, affects the immune microenvironment of patients with cervical cancer and may be a target of immunotherapy.

摘要

背景

对于晚期、不可手术或化疗耐药的宫颈癌患者,需要有效的治疗方法。免疫疗法已成为宫颈癌患者的一种新的治疗方式,因此迫切需要确定宫颈癌免疫治疗的其他靶点。

方法

本研究通过 WGCNA 分析和 TCGA 数据库差异分析,确定了影响宫颈癌患者免疫状态和 FIGO 分期的核心基因 RGS1。利用 PPI 网络鉴定了与 RGS1 相互作用的 10 个相关基因,并对其功能和免疫相关性进行分析。基于 RGS1 和相关基因的表达情况,采用共识聚类方法将 CESC 患者分为两组(组 1:RGS1 高表达;组 2:RGS1 低表达)。然后,进行功能富集分析,寻找组 1 和组 2 之间差异表达基因(DEGs)的功能差异。利用 ESTIMATE、CIBERSORT 和 ssGSEA 进行免疫浸润分析,并评估两组间免疫检查点抑制剂(ICIs)靶点表达的差异。我们研究了 RGS1 对 CESC 患者临床相关性的影响,并通过实验验证了宫颈癌患者组织和正常宫颈组织中 RGS1 的表达差异、RGS1 在细胞功能中的作用以及在荷瘤小鼠中对肿瘤生长的影响。

结果

我们发现 RGS1 与 CD4、GNAI3、RGS2、GNAO1、GNAI2、RGS20、GNAZ、GNAI1、HLA-DRA 和 HLA-DRB1 相关,尤其是与 CD4 和 RGS2 相关。DEGs 的功能富集与 T 细胞激活有关。与组 2 相比,组 1 具有更强的免疫浸润和更高的 ICI 靶基因表达。RGS1 在宫颈癌组织中的表达高于正常组织,尤其是 HPV-E6 阳性的癌症组织。在宫颈癌细胞系中,敲低 RGS1 可抑制细胞增殖、迁移、侵袭和裸鼠肿瘤生长,并促进细胞凋亡。

结论

RGS1 作为宫颈癌的致癌基因,影响宫颈癌患者的免疫微环境,可能是免疫治疗的靶点。

https://cdn.ncbi.nlm.nih.gov/pmc/blobs/32ba/9310486/01766deee94e/12967_2022_3526_Fig1_HTML.jpg

文献AI研究员

20分钟写一篇综述,助力文献阅读效率提升50倍。

立即体验

用中文搜PubMed

大模型驱动的PubMed中文搜索引擎

马上搜索

文档翻译

学术文献翻译模型,支持多种主流文档格式。

立即体验