Suppr超能文献

胚系 FOXJ2 过表达通过上调 LAMP2A 引起异常自噬激活导致男性不育。

Germline FOXJ2 overexpression causes male infertility via aberrant autophagy activation by LAMP2A upregulation.

机构信息

Department of Histoembryology, Genetics and Developmental Biology, Shanghai Jiao Tong University School of Medicine, 200025, Shanghai, China.

Shanghai Key Laboratory of Reproductive Medicine, 200025, Shanghai, China.

出版信息

Cell Death Dis. 2022 Jul 30;13(7):665. doi: 10.1038/s41419-022-05116-w.

Abstract

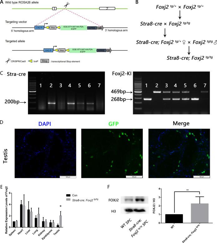
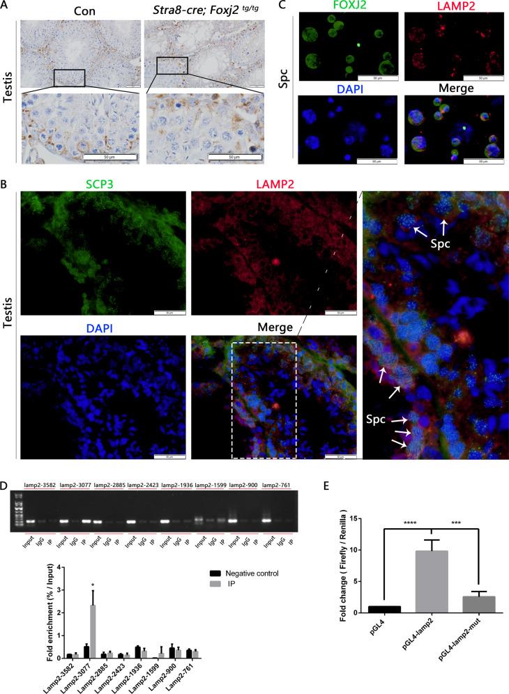
Spermatogenesis is a complex biological process that produces haploid spermatozoa and requires precise regulation by many tissue-specific factors. In this study, we explored the role and mechanism of Fork head box J2 (FOXJ2, which is highly expressed in spermatocytes) in the regulation of spermatogenesis using a germline-specific conditional Foxj2 knock-in mouse model (Stra8-Cre; Foxj2 mouse). Foxj2 overexpression in mouse testes led to spermatogenesis failure, which started at the initiation of meiosis, and resulted in male infertility. Lysosomes and autophagy-related genes were upregulated in Stra8-cre; Foxj2 mouse testes and the number of autolysosomes in the spermatocytes in Stra8-cre; Foxj2 mice was increased. Chromatin immunoprecipitation-PCR and Dual-luciferase reporter assays showed that Lamp2 (encoding lysosome-associated membrane protein-2) was a target of FOXJ2. Foxj2 overexpression increased the expression levels of Lamp2a and Hsc70 (70-kDa cytoplasmic heat shock protein) in the Stra8-cre; Foxj2 mouse testes. Our results suggested that Foxj2 overexpression in the germ cells of mouse testes affects chaperone-mediated autophagy by upregulating LAMP2A, leading to spermatogenesis failure at the initiation of meiosis, thus resulting in male infertility. Our findings provide a new insight into the function of FOXJ2 in spermatogenesis and the significance of autophagy regulation in spermatogenesis.

摘要

精子发生是一个复杂的生物学过程,它产生单倍体精子,需要许多组织特异性因素的精确调节。在这项研究中,我们使用精原细胞特异性条件性 Foxj2 敲入小鼠模型(Stra8-Cre;Foxj2 小鼠)探索了叉头框 J2(FOXJ2,在精母细胞中高度表达)在精子发生调节中的作用和机制。Foxj2 在小鼠睾丸中的过表达导致精子发生失败,该过程始于减数分裂的起始,导致雄性不育。Stra8-cre;Foxj2 小鼠睾丸中的溶酶体和自噬相关基因上调,并且 Stra8-cre;Foxj2 小鼠精母细胞中的自噬溶酶体数量增加。染色质免疫沉淀-PCR 和双荧光素酶报告基因检测显示,Lamp2(编码溶酶体相关膜蛋白-2)是 FOXJ2 的靶基因。Foxj2 过表达增加了 Stra8-cre;Foxj2 小鼠睾丸中 Lamp2a 和 Hsc70(70-kDa 细胞质热休克蛋白)的表达水平。我们的结果表明,Foxj2 在小鼠睾丸生殖细胞中的过表达通过上调 LAMP2A 影响伴侣蛋白介导的自噬,导致减数分裂起始时精子发生失败,从而导致雄性不育。我们的研究结果为 FOXJ2 在精子发生中的功能以及自噬调节在精子发生中的意义提供了新的见解。

https://cdn.ncbi.nlm.nih.gov/pmc/blobs/f054/9338950/705b2ccb1327/41419_2022_5116_Fig1_HTML.jpg

文献AI研究员

20分钟写一篇综述,助力文献阅读效率提升50倍。

立即体验

用中文搜PubMed

大模型驱动的PubMed中文搜索引擎

马上搜索

文档翻译

学术文献翻译模型,支持多种主流文档格式。

立即体验