Suppr超能文献

一种新型分子生物标志物可预测膀胱癌的肿瘤微环境、分子亚型和预后。

: A Novel Molecular Biomarker Predicts Tumor Microenvironment, Molecular Subtype, and Prognosis in Bladder Cancer.

机构信息

Department of Urology, Xiangya Hospital, Central South University, Changsha, 410008 Hunan, China.

Department of Urology, Guizhou Provincial People's Hospital, Guiyang 550001 Guizhou, China.

出版信息

Dis Markers. 2022 Jul 21;2022:7147279. doi: 10.1155/2022/7147279. eCollection 2022.

Abstract

BACKGROUND

Thioesterase superfamily member 6 () has been implicated in the development and progression of various cancers. However, prior research emphasized on its regulatory role merely, we aim to investigate the effect of gene on the immunological role and its relationship with molecular subtype in bladder cancer (BLCA).

METHODS

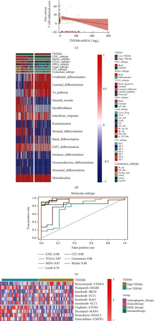
Through pan-cancer analysis, we explored the expression pattern and immunological role using The Cancer Genome Atlas (TCGA) database. In addition, we performed a correlation of and its immunological functions, including immunomodulators, immune checkpoints, cancer immunity cycles, T cell inflamed score, and tumor-infiltrating immune cells in the BLCA tumor microenvironment (TME) based on TCGA and BLCA microarray cohort from Xiangya Hospital. We also assessed the accuracy of in predicting the molecular subtype and its response to different interventions in BLCA. Finally, we computed and validated a prediction model established by -related different expressed immune-related genes that might help in BLCA prognosis.

RESULTS

led to immunosuppression in BLCA TME. Furthermore, there was a downregulation in the immunological functions. Besides, could effectively distinguish BLCA molecular subtypes, and low expression implied basal subtype that was more effective to several interventions, such as immune checkpoint blockade (ICB) therapies, neoadjuvant chemotherapy, and radiotherapy. While high expression indicated luminal subtype, hyperprogression and better response to targeted therapies, such as blocking and several immune-inhibited oncogenic pathways.

CONCLUSIONS

may be with potential immune-modulating properties and may become a potential new immunotherapy target for BLCA. could accurately predict the molecular subtype of BLCA, which was helpful for guiding the treatment. Simultaneously, the prediction model may exhibit an excellent predictive value in patients with BLCA.

摘要

背景

硫酯酶超家族成员 6()与多种癌症的发生和发展有关。然而,之前的研究仅强调了它的调节作用,我们旨在研究基因对膀胱癌(BLCA)免疫作用及其与分子亚型的关系。

方法

通过泛癌症分析,我们使用癌症基因组图谱(TCGA)数据库探讨了的表达模式和免疫作用。此外,我们基于 TCGA 和湘雅医院的 BLCA 微阵列队列,对和其免疫功能(包括免疫调节剂、免疫检查点、癌症免疫周期、T 细胞浸润评分和肿瘤浸润免疫细胞)进行了相关性分析。我们还评估了在预测 BLCA 分子亚型及其对不同干预措施的反应方面的准确性。最后,我们计算并验证了一个由与不同表达的免疫相关基因相关的预测模型,该模型可能有助于 BLCA 的预后。

结果

在 BLCA 的肿瘤微环境(TME)中导致免疫抑制。此外,免疫功能下调。此外,能够有效地区分 BLCA 分子亚型,并且低表达暗示基底亚型对几种干预措施更有效,例如免疫检查点阻断(ICB)治疗、新辅助化疗和放疗。而高表达表明腔亚型,超进展和对靶向治疗的更好反应,例如阻断和几种免疫抑制致癌途径。

结论

可能具有潜在的免疫调节特性,可能成为 BLCA 的潜在新免疫治疗靶点。能够准确预测 BLCA 的分子亚型,有助于指导治疗。同时,预测模型在 BLCA 患者中可能表现出优异的预测价值。

https://cdn.ncbi.nlm.nih.gov/pmc/blobs/6f41/9334031/caf138cf435e/DM2022-7147279.001.jpg

文献AI研究员

20分钟写一篇综述,助力文献阅读效率提升50倍。

立即体验

用中文搜PubMed

大模型驱动的PubMed中文搜索引擎

马上搜索

文档翻译

学术文献翻译模型,支持多种主流文档格式。

立即体验