Suppr超能文献

Ezh2通过促进CDKN2a和Timp4基因启动子区域的H3K27me3来抑制心房成纤维细胞的复制性衰老。

Ezh2 Inhibits Replicative Senescence of Atrial Fibroblasts Through Promotion of H3K27me3 in the Promoter Regions of CDKN2a and Timp4 Genes.

作者信息

Li Yingze, Fang Guojian, Cao Wei, Yuan Jiali, Song Shuai, Peng Hong, Wang Yuepeng, Wang Qunshan

机构信息

Department of Cardiology, Xinhua Hospital Affiliated to Shanghai Jiaotong University School of Medicine, Shanghai, 200092, People's Republic of China.

出版信息

J Inflamm Res. 2022 Aug 16;15:4693-4708. doi: 10.2147/JIR.S374951. eCollection 2022.

Abstract

BACKGROUND

In most cell types, replicative senescence (RS) is supposed to be a principle causative factor for aging. Atrial fibrosis, pathologically characterized by proliferation of atrial fibroblasts (AFs) and excessive accumulation of extracellular matrix proteins, is the most common substrate of atrial fibrillation (Afib) in the elderly. However, whether AFs' RS develops in the aged and fibrotic left atrium (LA) and, if yes, what is the key regulator for the pathogenesis of AFs' RS remain largely unknown.

METHODS

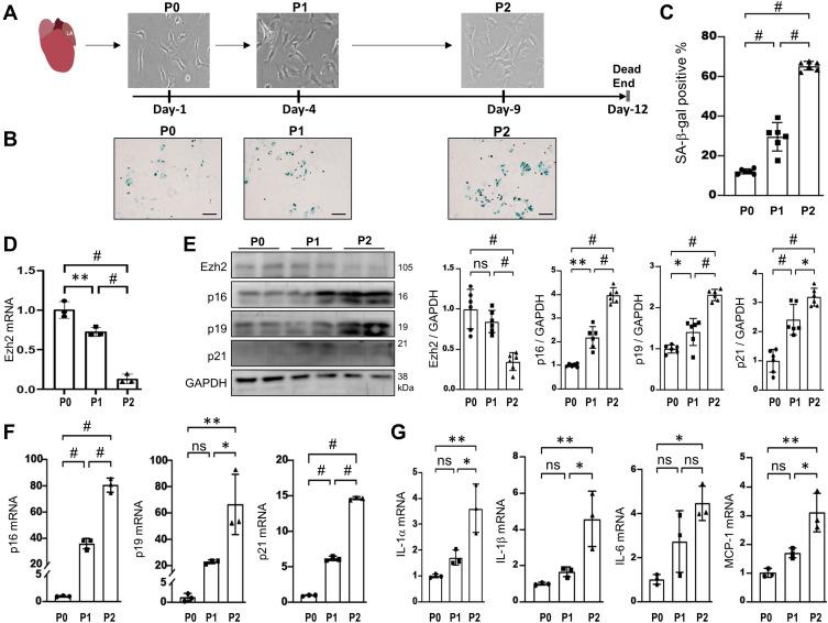
We obtained the left atrial tissues from young (6-8 weeks old) and aged (24 months old) C57BL/6 male mice. Screening and validation of differential genes were performed using comparative analysis of RNA-seq results. Replicative senescence was examined in primary AFs after cell passage. Further gain-of-function and loss-of-function experiments were performed to explore the regulation of the AFs' RS progression.

RESULTS

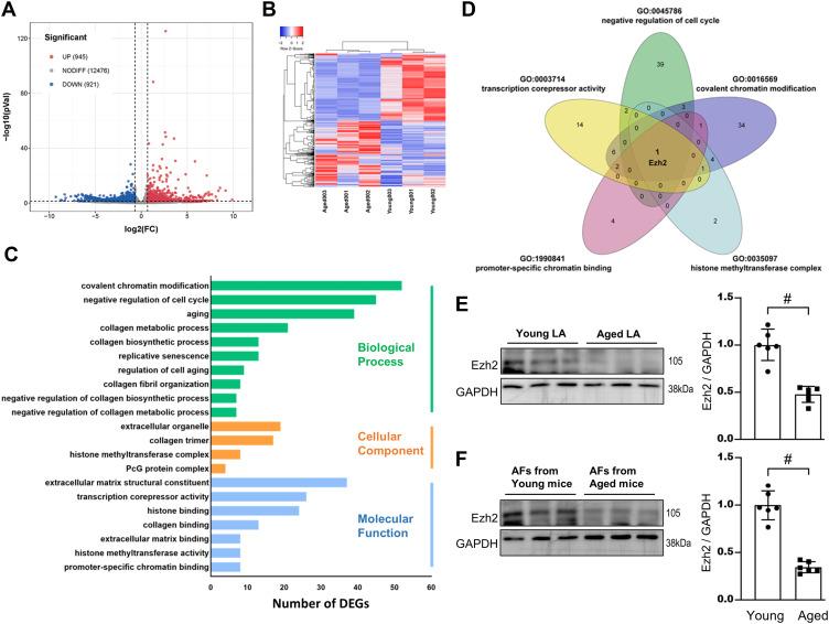
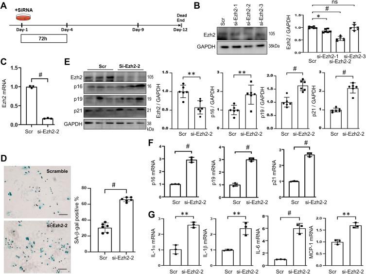
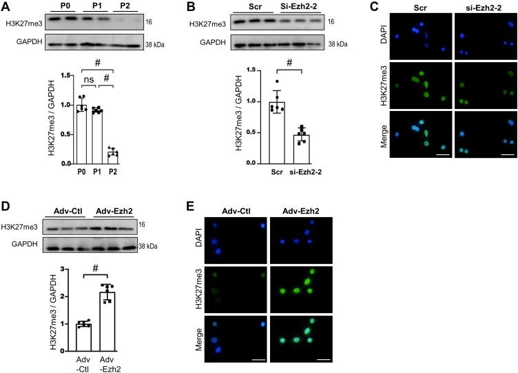
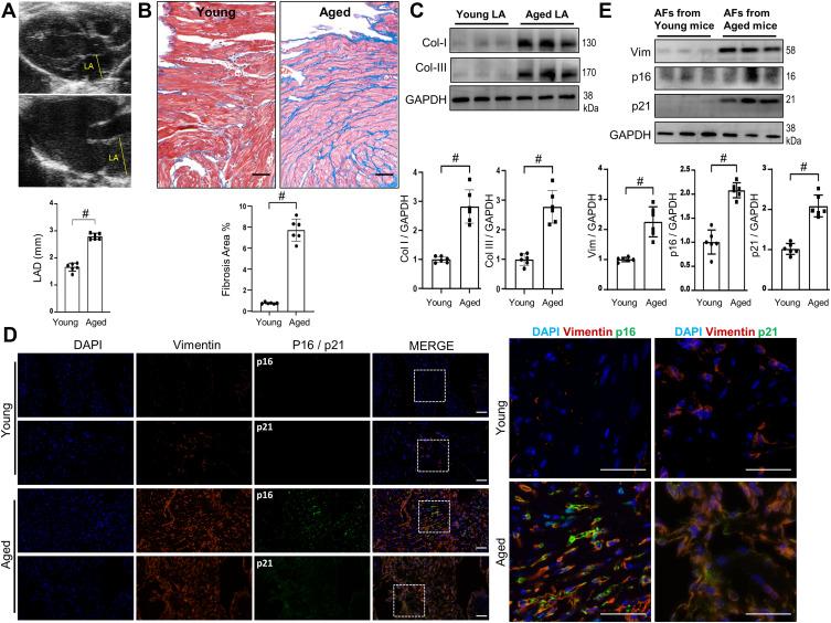
In the present study, we demonstrated that there was a considerable extent of AFs' RS in the aged and fibrotic LA. Transcriptome screening showed that Ezh2 (Enhancer of zeste homolog 2) was significantly downregulated in the LA tissue of aged mice. Ezh2 is a histone methyltransferase that catalyzes H3K27me3 and mediates transcriptional silencing. We confirmed that Ezh2 was downregulated in the isolated pure senescent AFs. Knockdown of Ezh2 by siRNA or inhibition of Ezh2's methyltransferase activities by GSK-126 and GSK-343 accelerated RS in the early passage of AFs, while its overexpression deaccelerated RS in the late passage of AFs. Mechanistically, Ezh2 suppressed CDKN2a (p16, p19) and Timp4 gene transcription by forming canonical H3K27me3 modifications in their promoter regions. Furthermore, the functional balance between Timp4 and MMP8 in AFs could be collapsed by changes in Ezh2 expression.

CONCLUSION

These results thus indicate that Ezh2 is a key regulator of AFs' RS and this work may provide a basis for future treatments for atrial fibrosis in the elderly.

摘要

背景

在大多数细胞类型中,复制性衰老(RS)被认为是衰老的主要致病因素。心房纤维化的病理特征是心房成纤维细胞(AFs)增殖和细胞外基质蛋白过度积累,是老年人房颤(Afib)最常见的基础。然而,老年和纤维化左心房(LA)中AFs的RS是否发生,如果发生,AFs的RS发病机制的关键调节因子是什么,在很大程度上仍然未知。

方法

我们从年轻(6 - 8周龄)和老年(24月龄)C57BL/6雄性小鼠获取左心房组织。使用RNA测序结果的比较分析进行差异基因的筛选和验证。在细胞传代后的原代AFs中检测复制性衰老。进行了进一步的功能获得和功能丧失实验,以探索AFs的RS进展的调控机制。

结果

在本研究中,我们证明老年和纤维化的LA中存在相当程度的AFs的RS。转录组筛选显示,老年小鼠LA组织中Ezh2(zeste同源物2增强子)显著下调。Ezh2是一种组蛋白甲基转移酶,催化H3K27me3并介导转录沉默。我们证实分离的纯衰老AFs中Ezh2下调。通过siRNA敲低Ezh2或用GSK - 126和GSK - 343抑制Ezh2的甲基转移酶活性加速了AFs早期传代中的RS,而其过表达则减缓了AFs后期传代中的RS。机制上,Ezh2通过在其启动子区域形成典型的H3K27me3修饰来抑制CDKN2a(p16、p19)和Timp4基因转录。此外,AFs中Timp4和MMP8之间的功能平衡可能因Ezh2表达的变化而被打破。

结论

因此,这些结果表明Ezh2是AFs的RS的关键调节因子,这项工作可能为未来老年人心房纤维化的治疗提供依据。

https://cdn.ncbi.nlm.nih.gov/pmc/blobs/334b/9392478/9c5b14ed6564/JIR-15-4693-g0001.jpg

文献AI研究员

20分钟写一篇综述,助力文献阅读效率提升50倍。

立即体验

用中文搜PubMed

大模型驱动的PubMed中文搜索引擎

马上搜索

文档翻译

学术文献翻译模型,支持多种主流文档格式。

立即体验