Suppr超能文献

KLF4 招募 SWI/SNF 以增加层流剪切应力下的染色质可及性并重新编程内皮细胞增强子景观。

KLF4 recruits SWI/SNF to increase chromatin accessibility and reprogram the endothelial enhancer landscape under laminar shear stress.

机构信息

Vera Moulton Wall Center for Pulmonary Vascular Diseases, Stanford University School of Medicine, Stanford, CA, 94305, USA.

Stanford Cardiovascular Institute, Stanford University School of Medicine, Stanford, CA, 94305, USA.

出版信息

Nat Commun. 2022 Aug 23;13(1):4941. doi: 10.1038/s41467-022-32566-9.

Abstract

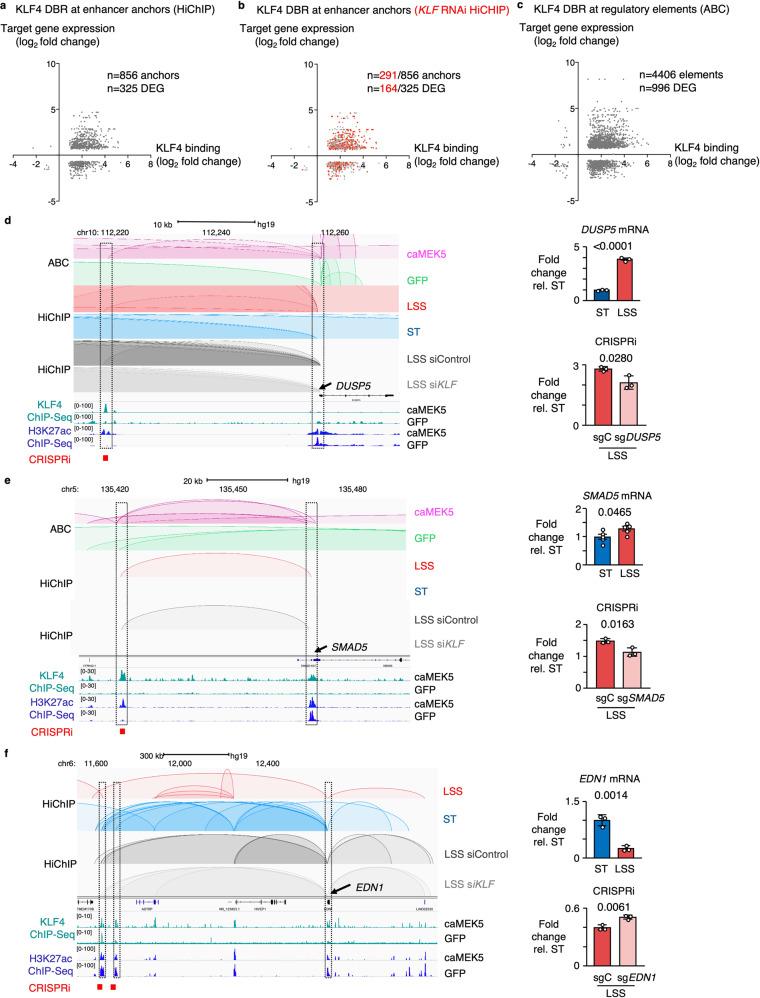
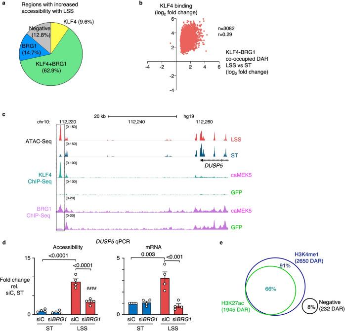
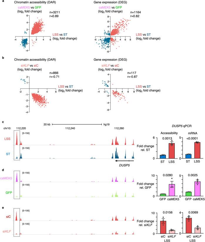
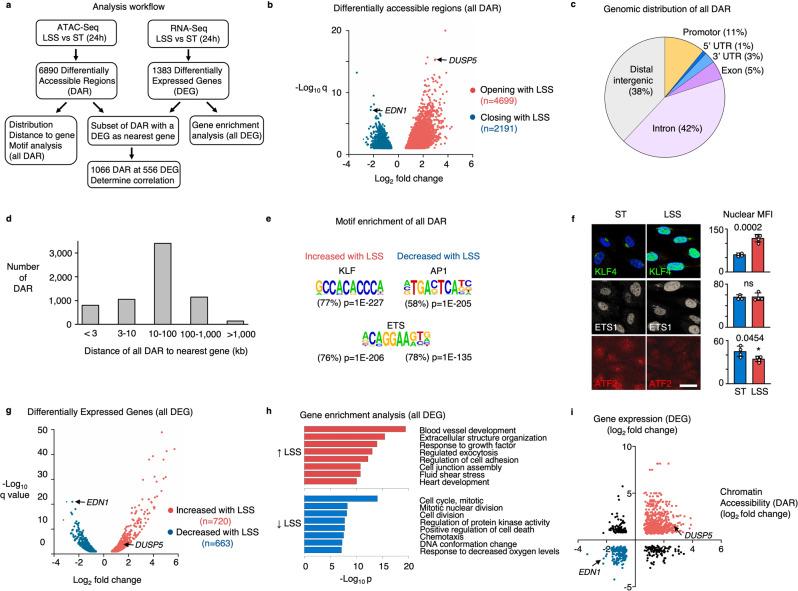
Physiologic laminar shear stress (LSS) induces an endothelial gene expression profile that is vasculo-protective. In this report, we delineate how LSS mediates changes in the epigenetic landscape to promote this beneficial response. We show that under LSS, KLF4 interacts with the SWI/SNF nucleosome remodeling complex to increase accessibility at enhancer sites that promote the expression of homeostatic endothelial genes. By combining molecular and computational approaches we discover enhancers that loop to promoters of KLF4- and LSS-responsive genes that stabilize endothelial cells and suppress inflammation, such as BMPR2, SMAD5, and DUSP5. By linking enhancers to genes that they regulate under physiologic LSS, our work establishes a foundation for interpreting how non-coding DNA variants in these regions might disrupt protective gene expression to influence vascular disease.

摘要

生理性层流切应力(LSS)诱导血管保护的内皮基因表达谱。在本报告中,我们阐述了 LSS 如何介导表观遗传景观的变化,以促进这种有益的反应。我们表明,在 LSS 下,KLF4 与 SWI/SNF 核小体重塑复合物相互作用,增加增强子位点的可及性,从而促进稳态内皮基因的表达。通过结合分子和计算方法,我们发现增强子与 KLF4 和 LSS 反应基因的启动子环化,这些基因稳定内皮细胞并抑制炎症,如 BMPR2、SMAD5 和 DUSP5。通过将增强子与它们在生理 LSS 下调节的基因联系起来,我们的工作为解释这些区域的非编码 DNA 变异如何破坏保护性基因表达以影响血管疾病奠定了基础。

https://cdn.ncbi.nlm.nih.gov/pmc/blobs/3557/9399231/4f2d91e852e5/41467_2022_32566_Fig1_HTML.jpg

文献AI研究员

20分钟写一篇综述,助力文献阅读效率提升50倍。

立即体验

用中文搜PubMed

大模型驱动的PubMed中文搜索引擎

马上搜索

文档翻译

学术文献翻译模型,支持多种主流文档格式。

立即体验