Suppr超能文献

水貂 ACE2 与 SARS-CoV-2 及其水貂衍生变体结合的分子基础。

Molecular Basis of Mink ACE2 Binding to SARS-CoV-2 and Its Mink-Derived Variants.

机构信息

Department of Biomedical Sciences, City University of Hong Kong, Hong Kong, China.

CAS Key Laboratory of Pathogenic Microbiology and Immunology, Institute of Microbiology, Chinese Academy of Sciences, Beijing, China.

出版信息

J Virol. 2022 Sep 14;96(17):e0081422. doi: 10.1128/jvi.00814-22. Epub 2022 Aug 24.

Abstract

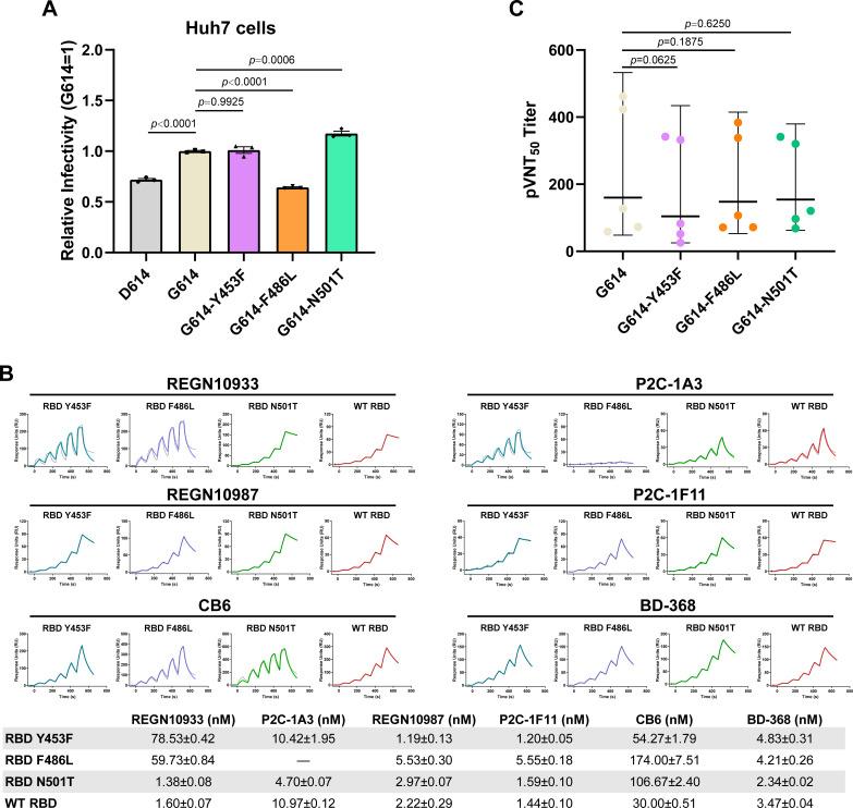
Severe acute respiratory syndrome coronavirus 2 (SARS-CoV-2) is transmitted between humans and minks, and some mutations in the spike (S) protein, especially in the receptor-binding domain (RBD), have been identified in mink-derived viruses. Here, we examined binding of the mink angiotensin-converting enzyme 2 (ACE2) receptor to mink-derived and important human-originating variants, and we demonstrated that most of the RBD variants increased the binding affinities to mink ACE2 (mkACE2). Cryo-electron microscopy structures of the mkACE2-RBD Y453F (with a Y-to-F change at position 453) and mkACE2-RBD F486L complexes helped identify the key residues that facilitate changes in mkACE2 binding affinity. Additionally, the data indicated that the Y453F and F486L mutations reduced the binding affinities to some human monoclonal antibodies, and human vaccinated sera efficiently prevented infection of human cells by pseudoviruses expressing Y453F, F486L, or N501T RBD. Our findings provide an important molecular mechanism for the rapid adaptation of SARS-CoV-2 in minks and highlight the potential influence of the main mink-originating variants for humans. Severe acute respiratory syndrome coronavirus 2 (SARS-CoV-2) has a broad range of hosts. Mink-derived SARS-CoV-2 can transmit back to humans. There is an urgent need to understand the binding mechanism of mink-derived SARS-CoV-2 variants to mink receptor. In this study, we identified all mutations in the receptor-binding domain (RBD) of spike (S) protein from mink-derived SARS-CoV-2, and we demonstrated the enhanced binding affinity of mink angiotensin-converting enzyme 2 (ACE2) to most of the mink-derived RBD variants as well as important human-originating RBD variants. Cryo-electron microscopy structures revealed that the Y453F and F486L mutations enhanced the binding forces in the interaction interface. In addition, Y453F and F486L mutations reduced the binding affinities to some human monoclonal antibodies, and the SARS-CoV-2 pseudoviruses with Y453F, F486L, or N501T mutations were neutralized by human vaccinated sera. Therefore, our results provide valuable information for understanding the cross-species transmission mechanism of SARS-CoV-2.

摘要

严重急性呼吸综合征冠状病毒 2(SARS-CoV-2)在人类和水貂之间传播,在源自水貂的病毒中已鉴定出刺突(S)蛋白(尤其是受体结合域(RBD)中的一些突变。在这里,我们检查了水貂血管紧张素转换酶 2(ACE2)受体与源自水貂的和重要的源自人类的变体的结合,我们证明了大多数 RBD 变体增加了与水貂 ACE2(mkACE2)的结合亲和力。mkACE2-RBD Y453F(在位置 453 处的 Y 突变为 F)和 mkACE2-RBD F486L 复合物的低温电子显微镜结构帮助确定了促进 mkACE2 结合亲和力变化的关键残基。此外,数据表明,Y453F 和 F486L 突变降低了与一些人类单克隆抗体的结合亲和力,并且人类接种血清可有效防止表达 Y453F、F486L 或 N501T RBD 的假病毒感染人细胞。我们的研究结果为 SARS-CoV-2 在水貂中的快速适应提供了重要的分子机制,并强调了源自水貂的主要变体对人类的潜在影响。严重急性呼吸综合征冠状病毒 2(SARS-CoV-2)宿主范围广泛。源自水貂的 SARS-CoV-2 可传播回人类。迫切需要了解源自水貂的 SARS-CoV-2 变体与水貂受体的结合机制。在这项研究中,我们鉴定了源自水貂的 SARS-CoV-2 刺突(S)蛋白受体结合域(RBD)中的所有突变,我们证明了大多数源自水貂的 RBD 变体以及重要的源自人类的 RBD 变体增强了对水貂血管紧张素转换酶 2(ACE2)的结合亲和力。低温电子显微镜结构揭示了 Y453F 和 F486L 突变增强了相互作用界面中的结合力。此外,Y453F 和 F486L 突变降低了与一些人类单克隆抗体的结合亲和力,并且带有 Y453F、F486L 或 N501T 突变的 SARS-CoV-2 假病毒被人类接种血清中和。因此,我们的结果为了解 SARS-CoV-2 的跨物种传播机制提供了有价值的信息。

https://cdn.ncbi.nlm.nih.gov/pmc/blobs/3128/9472616/f8baeb5c9bc3/jvi.00814-22-f001.jpg

文献AI研究员

20分钟写一篇综述,助力文献阅读效率提升50倍。

立即体验

用中文搜PubMed

大模型驱动的PubMed中文搜索引擎

马上搜索

文档翻译

学术文献翻译模型,支持多种主流文档格式。

立即体验