Suppr超能文献

诱导性坏死性凋亡促进山羊子宫内膜上皮细胞的线粒体损伤。

-Induced Necroptosis Promotes Mitochondrial Damage in Goat Endometrial Epithelial Cells.

作者信息

Yi Yanyan, Gao Kangkang, Lin Pengfei, Chen Huatao, Zhou Dong, Tang Keqiong, Wang Aihua, Jin Yaping

机构信息

Key Laboratory of Animal Biotechnology of the Ministry of Agriculture, College of Veterinary Medicine, Northwest A&F University, Yangling 712100, China.

出版信息

Animals (Basel). 2022 Aug 29;12(17):2218. doi: 10.3390/ani12172218.

Abstract

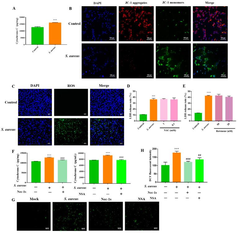
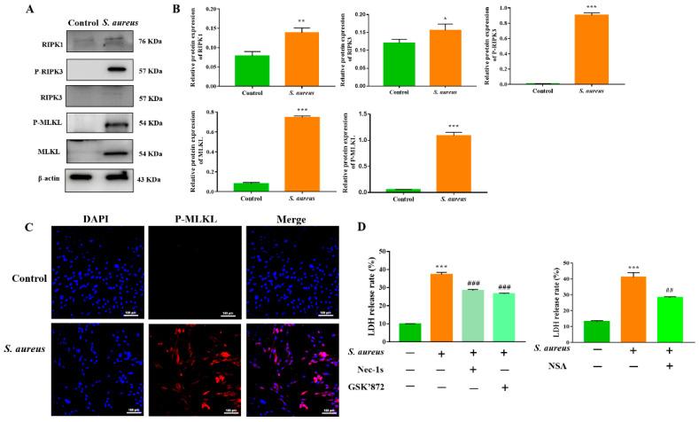
Endometrial cell death is induced by bacterial infection, resulting in damage to the physical barriers and immune function. An in-depth understanding of the mechanisms of endometrial epithelial cell necroptosis might provide new insights into the treatment of uterine diseases. In the present study, we investigated the effect of on goat endometrial epithelial cell (gEEC) necroptosis, and the underlying molecular mechanism. We found that induced significant necroptosis in gEECs by increasing the expression of key proteins of the RIPK1/RIPK3/MLKL axis; importantly, this effect was alleviated by inhibitors of RIPK1, RIPK3, and MLKL. Moreover, we found that the main triggers of gEEC necroptosis induced by were not the toll-like receptors (TLRs) and tumor necrosis factor receptor (TNFR), but membrane disruption and ion imbalance. Moreover, we observed a significant decrease in the mitochondrial membrane potential, indicating mitochondrial damage, in addition to increased cytochrome c levels and reactive oxygen species (ROS) generation in -infected gEECs; these, effects were also suppressed by the inhibitors of RIPK1, RIPK3, and MLKL. Taken together, these data revealed the molecular mechanism of -induced gEEC necroptosis and provided potential new targeted therapies for clinical intervention in bacterial infections.

摘要

细菌感染可诱导子宫内膜细胞死亡,导致物理屏障和免疫功能受损。深入了解子宫内膜上皮细胞坏死性凋亡的机制可能为子宫疾病的治疗提供新的见解。在本研究中,我们研究了[具体物质未给出]对山羊子宫内膜上皮细胞(gEEC)坏死性凋亡的影响及其潜在的分子机制。我们发现,[具体物质未给出]通过增加RIPK1/RIPK3/MLKL轴关键蛋白的表达诱导gEEC发生显著的坏死性凋亡;重要的是,RIPK1、RIPK3和MLKL的抑制剂可减轻这种作用。此外,我们发现[具体物质未给出]诱导gEEC坏死性凋亡的主要触发因素不是Toll样受体(TLR)和肿瘤坏死因子受体(TNFR),而是膜破坏和离子失衡。此外,我们观察到[具体物质未给出]感染的gEEC中线粒体膜电位显著降低,表明线粒体受损,同时细胞色素c水平升高和活性氧(ROS)生成增加;RIPK1、RIPK3和MLKL的抑制剂也可抑制这些作用。综上所述,这些数据揭示了[具体物质未给出]诱导gEEC坏死性凋亡的分子机制,并为细菌感染的临床干预提供了潜在的新靶向治疗方法。

https://cdn.ncbi.nlm.nih.gov/pmc/blobs/f110/9454985/814a963ff6a6/animals-12-02218-g001.jpg

文献AI研究员

20分钟写一篇综述,助力文献阅读效率提升50倍。

立即体验

用中文搜PubMed

大模型驱动的PubMed中文搜索引擎

马上搜索

文档翻译

学术文献翻译模型,支持多种主流文档格式。

立即体验