Suppr超能文献

游离阿霉素、脂质体包裹阿霉素和脂质体共包裹阿仑膦酸钠与阿霉素(PLAD)对小鼠纤维肉瘤模型肿瘤免疫微环境的比较影响。

Comparative effects of free doxorubicin, liposome encapsulated doxorubicin and liposome co-encapsulated alendronate and doxorubicin (PLAD) on the tumor immunologic milieu in a mouse fibrosarcoma model.

机构信息

Department of Immunotherapeutics and Biotechnology, Texas Tech University Health Sciences Center School of Pharmacy, Abilene, TX, USA.

Oncology Institute, Shaare Zedek Medical Center and Hebrew University-Faculty of Medicine, Jerusalem, Israel.

出版信息

Nanotheranostics. 2022 Sep 1;6(4):451-464. doi: 10.7150/ntno.75045. eCollection 2022.

Abstract

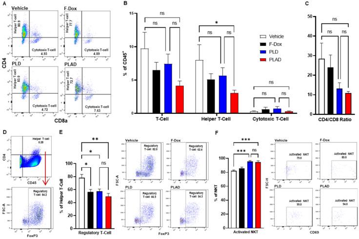
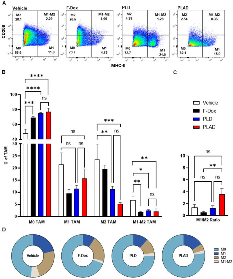
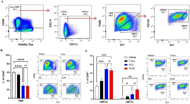
We have previously shown that alendronate, an amino-bisphosphonate, when reformulated in liposomes, can significantly enhance the efficacy of cytotoxic chemotherapies and help remodel the immunosuppressive tumor microenvironment towards an immune-permissive milieu resulting in increased anticancer efficacy. In addition, we have previously shown that the strong metal-chelating properties of alendronate can be exploited for nuclear imaging of liposomal biodistribution. To further improve anticancer efficacy, a pegylated liposome formulation co-encapsulating alendronate and doxorubicin (PLAD) has been developed. In this study, we examined the effects of PLAD on the tumor immunologic milieu in a mouse fibrosarcoma model in which the tumor microenvironment is heavily infiltrated with tumor-associated macrophages (TAM) that are associated with poor prognosis and treatment resistance. Doxorubicin biodistribution, characterization of the tumor immunologic milieu, cellular doxorubicin uptake, and tumor growth studies were performed in Balb/c mice bearing subcutaneously implanted WEHI-164 fibrosarcoma cells treated intravenously with PLAD, pegylated liposomal doxorubicin (PLD), free doxorubicin, or vehicle. PLAD delivery resulted in a high level of tumor doxorubicin that was 20 to 30-fold greater than in free doxorubicin treated mice, and non-significantly higher than in PLD treated mice. PLAD also resulted in increased uptake in spleen and slightly lower plasma levels as compared to PLD. Importantly, our results showed that PLAD, and to a lesser extent PLD, shifted cellular drug uptake to TAM and to monocytic myeloid-derived suppressor cells (MDSC), while there was no drug uptake in neutrophilic MDSC or lymphoid cells. Free doxorubicin cellular drug uptake was below detectable levels. PLAD, and to a lesser extent PLD, also induced significant changes in number and functionality of tumor-infiltrating TAM, MDSC, Treg, NKT, and NK cells that are consistent with enhanced antitumor immune responses in the tumor microenvironment. In contrast, free doxorubicin induced moderate changes in the tumor microenvironment that could promote (decreased Treg) or be detrimental to antitumor immune responses (decreased M1 TAM and NK cells). These immune modulatory effects are reflected in the therapeutic study which showed that PLAD and PLD inhibited tumor growth and significantly prolonged survival, while free doxorubicin showed little or no anticancer activity. We show that liposomal delivery of doxorubicin not only alters pharmacokinetics, but also dramatically changes the immune modulatory activity of the drug cargo. In addition, our data support that the PLAD nanotheranostic platform further enhances some immune changes that may act in synergy with its cytotoxic chemotherapy effects.

摘要

我们之前已经表明,当氨基双膦酸盐阿仑膦酸钠被重新配方制成脂质体时,可以显著增强细胞毒性化疗药物的疗效,并有助于重塑免疫抑制性肿瘤微环境,使其向免疫允许的环境转变,从而提高抗癌疗效。此外,我们之前已经表明,阿仑膦酸钠的强金属螯合特性可用于脂质体生物分布的核成像。为了进一步提高抗癌疗效,已开发了一种聚乙二醇化脂质体制剂,该制剂共包封阿仑膦酸钠和多柔比星(PLAD)。在这项研究中,我们在一种纤维肉瘤模型中检查了 PLAD 对肿瘤免疫微环境的影响,其中肿瘤微环境中浸润了大量与预后不良和治疗耐药相关的肿瘤相关巨噬细胞(TAM)。在静脉内给予 PLAD、聚乙二醇化脂质体多柔比星(PLD)、游离多柔比星或载体的皮下植入 WEHI-164 纤维肉瘤细胞的 Balb/c 小鼠中进行了多柔比星的药代动力学、肿瘤免疫微环境特征、细胞多柔比星摄取和肿瘤生长研究。PLAD 给药导致肿瘤内多柔比星水平高,是游离多柔比星治疗小鼠的 20 至 30 倍,而非 PLD 治疗小鼠的水平非显著升高。PLAD 还导致脾脏摄取增加,而血浆水平略低于 PLD。重要的是,我们的结果表明,PLAD(程度较小的 PLD)将细胞药物摄取转移到 TAM 和单核细胞髓样来源的抑制细胞(MDSC),而中性粒细胞 MDSC 或淋巴细胞中没有药物摄取。游离多柔比星的细胞药物摄取低于可检测水平。PLAD(程度较小的 PLD)还诱导肿瘤浸润性 TAM、MDSC、Treg、NKT 和 NK 细胞数量和功能的显著变化,这与肿瘤微环境中增强的抗肿瘤免疫反应一致。相比之下,游离多柔比星诱导肿瘤微环境的适度变化,这些变化可能促进(Treg 减少)或不利于抗肿瘤免疫反应(M1 TAM 和 NK 细胞减少)。这些免疫调节作用反映在治疗研究中,该研究表明 PLAD 和 PLD 抑制肿瘤生长并显著延长生存时间,而游离多柔比星几乎没有或没有抗癌活性。我们表明,多柔比星的脂质体给药不仅改变了药代动力学,而且还极大地改变了药物载体的免疫调节活性。此外,我们的数据支持 PLAD 纳米治疗平台进一步增强了一些免疫变化,这些变化可能与其细胞毒性化疗作用协同作用。

https://cdn.ncbi.nlm.nih.gov/pmc/blobs/9a69/9461478/582f2a150d59/ntnov06p0451g001.jpg

文献AI研究员

20分钟写一篇综述,助力文献阅读效率提升50倍。

立即体验

用中文搜PubMed

大模型驱动的PubMed中文搜索引擎

马上搜索

文档翻译

学术文献翻译模型,支持多种主流文档格式。

立即体验