Suppr超能文献

组氨酸丰富糖蛋白抑制 S100A8/A9 介导的黑色素瘤细胞器官特异性转移。

Histidine-Rich Glycoprotein Suppresses the S100A8/A9-Mediated Organotropic Metastasis of Melanoma Cells.

机构信息

Department of Cell Biology, Okayama University Graduate School of Medicine, Dentistry and Pharmaceutical Sciences, Okayama 700-8558, Japan.

Department of Pharmacology, Kindai University Faculty of Medicine, Osaka 589-0014, Japan.

出版信息

Int J Mol Sci. 2022 Sep 7;23(18):10300. doi: 10.3390/ijms231810300.

Abstract

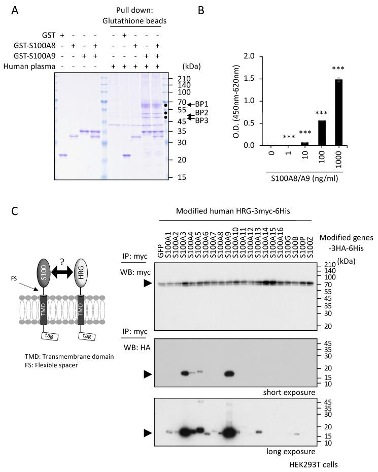
The dissection of the complex multistep process of metastasis exposes vulnerabilities that could be exploited to prevent metastasis. To search for possible factors that favor metastatic outgrowth, we have been focusing on secretory S100A8/A9. A heterodimer complex of the S100A8 and S100A9 proteins, S100A8/A9 functions as a strong chemoattractant, growth factor, and immune suppressor, both promoting the cancer milieu at the cancer-onset site and cultivating remote, premetastatic cancer sites. We previously reported that melanoma cells show lung-tropic metastasis owing to the abundant expression of S100A8/A9 in the lung. In the present study, we addressed the question of why melanoma cells are not metastasized into the brain at significant levels in mice despite the marked induction of S100A8/A9 in the brain. We discovered the presence of plasma histidine-rich glycoprotein (HRG), a brain-metastasis suppression factor against S100A8/A9. Using S100A8/A9 as an affinity ligand, we searched for and purified the binding plasma proteins of S100A8/A9 and identified HRG as the major protein on mass spectrometric analysis. HRG prevents the binding of S100A8/A9 to the B16-BL6 melanoma cell surface via the formation of the S100A8/A9 complex. HRG also inhibited the S100A8/A9-induced migration and invasion of A375 melanoma cells. When we knocked down HRG in mice bearing skin melanoma, metastasis to both the brain and lungs was significantly enhanced. The clinical examination of plasma S100A8/A9 and HRG levels showed that lung cancer patients with brain metastasis had higher S100A8/A9 and lower HRG levels than nonmetastatic patients. These results suggest that the plasma protein HRG strongly protects the brain and lungs from the threat of melanoma metastasis.

摘要

转移的复杂多步骤过程的剖析揭示了可能被利用来预防转移的脆弱性。为了寻找有利于转移生长的可能因素,我们一直专注于分泌 S100A8/A9。S100A8 和 S100A9 蛋白的异二聚体复合物,S100A8/A9 作为一种强烈的趋化因子、生长因子和免疫抑制剂发挥作用,既促进了癌症起始部位的癌症环境,又培育了远处的、前转移的癌症部位。我们之前报道过,由于 S100A8/A9 在肺部的大量表达,黑色素瘤细胞具有肺转移倾向。在本研究中,我们提出了一个问题,即为什么尽管 S100A8/A9 在大脑中明显诱导,但黑色素瘤细胞在小鼠中没有转移到大脑中。我们发现存在血浆组氨酸丰富糖蛋白 (HRG),这是一种针对 S100A8/A9 的脑转移抑制因子。我们使用 S100A8/A9 作为亲和配体,搜索并纯化 S100A8/A9 的结合血浆蛋白,并通过质谱分析鉴定 HRG 为主要蛋白。HRG 通过形成 S100A8/A9 复合物来阻止 S100A8/A9 与 B16-BL6 黑色素瘤细胞表面的结合。HRG 还抑制了 A375 黑色素瘤细胞的 S100A8/A9 诱导的迁移和侵袭。当我们在携带皮肤黑色素瘤的小鼠中敲低 HRG 时,向大脑和肺部的转移明显增强。对血浆 S100A8/A9 和 HRG 水平的临床检查显示,患有脑转移的肺癌患者的 S100A8/A9 水平较高,而 HRG 水平较低,而非转移性患者的 S100A8/A9 水平较低。这些结果表明,血浆蛋白 HRG 强烈保护大脑和肺部免受黑色素瘤转移的威胁。

https://cdn.ncbi.nlm.nih.gov/pmc/blobs/9307/9499646/e5c5526993f2/ijms-23-10300-g001.jpg

文献AI研究员

20分钟写一篇综述,助力文献阅读效率提升50倍。

立即体验

用中文搜PubMed

大模型驱动的PubMed中文搜索引擎

马上搜索

文档翻译

学术文献翻译模型,支持多种主流文档格式。

立即体验