Suppr超能文献

Satb1 表达减少使 CD4 T 常规细胞易于受到 Treg 抑制,并促进移植存活。

Reduced Satb1 expression predisposes CD4 T conventional cells to Treg suppression and promotes transplant survival.

机构信息

Section of Rheumatology, Department of Medicine, University of Chicago, Chicago, IL 60637.

Section of Transplantation, Department of Surgery, University of Chicago, Chicago, IL 60637.

出版信息

Proc Natl Acad Sci U S A. 2022 Oct 4;119(40):e2205062119. doi: 10.1073/pnas.2205062119. Epub 2022 Sep 26.

Abstract

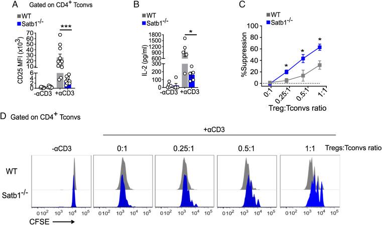
Limiting CD4 T cell responses is important to prevent solid organ transplant rejection. In a mouse model of costimulation blockade-dependent cardiac allograft tolerance, we previously reported that alloreactive CD4 conventional T cells (Tconvs) develop dysfunction, losing proliferative capacity. In parallel, induction of transplantation tolerance is dependent on the presence of regulatory T cells (Tregs). Whether susceptibility of CD4 Tconvs to Treg suppression is modulated during tolerance induction is unknown. We found that alloreactive Tconvs from transplant tolerant mice had augmented sensitivity to Treg suppression when compared with memory T cells from rejector mice and expressed a transcriptional profile distinct from these memory T cells, including down-regulated expression of the transcription factor Special AT-rich sequence-binding protein 1 (Satb1). Mechanistically, Satb1 deficiency in CD4 T cells limited their expression of CD25 and IL-2, and addition of Tregs, which express higher levels of CD25 than Satb1-deficient Tconvs and successfully competed for IL-2, resulted in greater suppression of Satb1-deficient than wild-type Tconvs in vitro. In vivo, Satb1-deficient Tconvs were more susceptible to Treg suppression, resulting in significantly prolonged skin allograft survival. Overall, our study reveals that transplantation tolerance is associated with Tconvs' susceptibility to Treg suppression, via modulated expression of Tconv-intrinsic Satb1. Targeting Satb1 in the context of Treg-sparing immunosuppressive therapies might be exploited to improve transplant outcomes.

摘要

抑制 CD4 T 细胞反应对于防止实体器官移植排斥反应很重要。在我们之前的一项依赖共刺激阻断的心脏同种异体移植物耐受的小鼠模型研究中,报告称同种反应性 CD4 常规 T 细胞(Tconv)出现功能障碍,丧失增殖能力。同时,诱导移植耐受依赖于调节性 T 细胞(Treg)的存在。在诱导耐受期间,CD4 Tconv 对 Treg 抑制的敏感性是否发生变化尚不清楚。我们发现,与排斥反应小鼠的记忆 T 细胞相比,来自移植耐受小鼠的同种反应性 Tconv 对 Treg 抑制的敏感性增强,并且表达与这些记忆 T 细胞不同的转录谱,包括转录因子特异性富含 AT 序列结合蛋白 1(Satb1)的下调表达。从机制上讲,CD4 T 细胞中 Satb1 的缺失限制了其 CD25 和 IL-2 的表达,并且表达更高水平 CD25 的 Treg 的添加成功竞争了 IL-2,导致体外 Satb1 缺陷型 Tconv 的抑制作用大于野生型 Tconv。在体内,Satb1 缺陷型 Tconv 对 Treg 抑制的敏感性更高,导致皮肤同种异体移植物存活时间显著延长。总体而言,我们的研究表明,移植耐受与 Tconv 对 Treg 抑制的敏感性有关,通过调节 Tconv 内在 Satb1 的表达。在 Treg 保留免疫抑制治疗的背景下,靶向 Satb1 可能被利用来改善移植结果。

https://cdn.ncbi.nlm.nih.gov/pmc/blobs/bc9c/9546564/6f1235de641e/pnas.2205062119fig01.jpg

文献AI研究员

20分钟写一篇综述,助力文献阅读效率提升50倍。

立即体验

用中文搜PubMed

大模型驱动的PubMed中文搜索引擎

马上搜索

文档翻译

学术文献翻译模型,支持多种主流文档格式。

立即体验