Suppr超能文献

膀胱尿路上皮癌内质网应激相关基因的预后及免疫浸润分析

Prognosis and immune infiltration analysis of endoplasmic reticulum stress-related genes in bladder urothelial carcinoma.

作者信息

Wang Yaxuan, Zhu Haixia, Wang Xiaolin

机构信息

Department of Medical School, Nantong University, Nantong, China.

Department of Central Laboratory, Affiliated Tumor Hospital of Nantong University & Nantong Tumor Hospital, Nantong, China.

出版信息

Front Genet. 2022 Sep 15;13:965100. doi: 10.3389/fgene.2022.965100. eCollection 2022.

Abstract

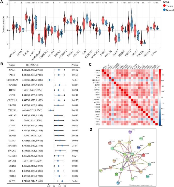
Abnormal activation of endoplasmic reticulum (ER) stress sensors and their downstream signalling pathways is a key regulator of tumour growth, tumour metastasis and the response to chemotherapy, targeted therapy and immunotherapy. However, the study of ER stress on the immune microenvironment of bladder urothelial carcinoma (BLCA) is still insufficient. Firstly, 23 ER stress genes were selected to analyse their expression differences and prognostic value in BLCA based on the existing BLCA genome atlas data. According to the expression level of ER stress-related genes in BLCA, two independent clusters were identified using consensus cluster analysis. Subsequently, the correlation between these two clusters in terms of the immune microenvironment and their prognostic value was analysed. Finally, we analysed the prognostic value of the key ER stress gene in BLCA and its corresponding mechanism that affects the immune microenvironment. Consensus clustering showed a worse prognosis and higher expression of immunoassay site-related genes ( and ) in cluster 1 compared with cluster 2. Additionally, both TIMER and CIBERSORT algorithms showed that the expression of immune infiltrating cells in cluster 1 was significantly higher than that in cluster 2. Subsequently, HSP90B1 was identified as a key ER stress gene in BLCA, and its high expression indicated poor prognosis and was closely related to PD1. We also analysed the correlation between expression and immune-infiltrating cell related biomarkers, which showed positive results. Finally, we verified the prognostic value of in BLCA using an immunohistochemical assay in a tissue microarray of 100 patients with BLCA, validating the potential of as a prognostic biomarker in patients with BLCA. Our work reveals that ER stress genes play a crucial role in the BLCA immunological milieu, and is a potential prognostic biomarker and therapeutic target for cancer immunotherapy.

摘要

内质网(ER)应激传感器及其下游信号通路的异常激活是肿瘤生长、肿瘤转移以及对化疗、靶向治疗和免疫治疗反应的关键调节因子。然而,关于ER应激对膀胱尿路上皮癌(BLCA)免疫微环境的研究仍不充分。首先,基于现有的BLCA基因组图谱数据,选择23个ER应激基因来分析它们在BLCA中的表达差异和预后价值。根据BLCA中ER应激相关基因的表达水平,使用一致性聚类分析确定了两个独立的聚类。随后,分析了这两个聚类在免疫微环境方面的相关性及其预后价值。最后,我们分析了关键ER应激基因在BLCA中的预后价值及其影响免疫微环境的相应机制。一致性聚类显示,与聚类2相比,聚类1的预后更差,免疫检测位点相关基因(和)的表达更高。此外,TIMER和CIBERSORT算法均显示,聚类1中免疫浸润细胞的表达明显高于聚类2。随后,HSP90B1被确定为BLCA中的关键ER应激基因,其高表达表明预后不良,且与PD1密切相关。我们还分析了表达与免疫浸润细胞相关生物标志物之间的相关性,结果呈阳性。最后,我们在100例BLCA患者的组织芯片上使用免疫组织化学检测验证了在BLCA中的预后价值,证实了作为BLCA患者预后生物标志物的潜力。我们的研究揭示了ER应激基因在BLCA免疫环境中起着关键作用,且是癌症免疫治疗的潜在预后生物标志物和治疗靶点。

https://cdn.ncbi.nlm.nih.gov/pmc/blobs/bfa0/9520708/db36711b92d7/fgene-13-965100-g001.jpg

文献AI研究员

20分钟写一篇综述,助力文献阅读效率提升50倍。

立即体验

用中文搜PubMed

大模型驱动的PubMed中文搜索引擎

马上搜索

文档翻译

学术文献翻译模型,支持多种主流文档格式。

立即体验