Suppr超能文献

肝细胞癌糖酵解相关和免疫相关预后特征的开发与验证

Development and verification of the glycolysis-associated and immune-related prognosis signature for hepatocellular carcinoma.

作者信息

Hu Bo, Qu Chao, Qi Wei-Jun, Liu Cheng-Hao, Xiu Dian-Rong

机构信息

Department of General Surgery, Peking University Third Hospital, Beijing, China.

出版信息

Front Genet. 2022 Oct 4;13:955673. doi: 10.3389/fgene.2022.955673. eCollection 2022.

Abstract

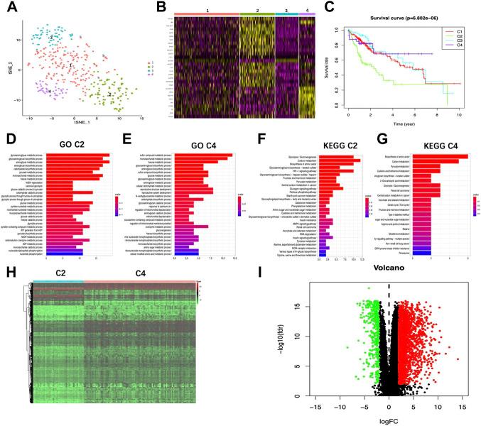
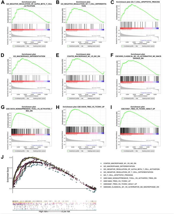
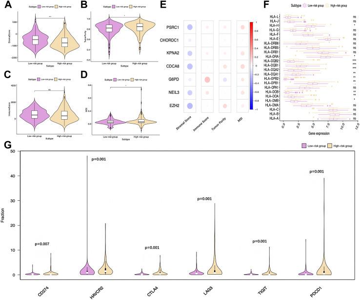
Hepatocellular carcinoma (HCC) refers to the malignant tumor associated with a high mortality rate. This work focused on identifying a robust tumor glycolysis-immune-related gene signature to facilitate the prognosis prediction of HCC cases. This work adopted t-SNE algorithms for predicting glycolysis status in accordance with The Cancer Genome Atlas (TCGA)-derived cohort transcriptome profiles. In addition, the Cox regression model was utilized together with LASSO to identify prognosis-related genes (PRGs). In addition, the results were externally validated with the International Cancer Genome Consortium (ICGC) cohort. Accordingly, the glycolysis-immune-related gene signature, which consisted of seven genes, , , , , , , and was constructed based on TCGA-HCC patients. Under a range of circumstances, low-risk patients had extended overall survival (OS) compared with high-risk patients. Additionally, the developed gene signature acted as the independent factor, which was significantly associated with clinical stage, grade, portal vein invasion, and intrahepatic vein invasion among HCC cases. In addition, as revealed by the receiver operating characteristic (ROC) curve, the model showed high efficiency. Moreover, the different glycolysis and immune statuses between the two groups were further revealed by functional analysis. Our as-constructed prognosis prediction model contributes to HCC risk stratification.

摘要

肝细胞癌(HCC)是指一种死亡率很高的恶性肿瘤。这项工作专注于识别一种强大的肿瘤糖酵解-免疫相关基因特征,以促进HCC病例的预后预测。这项工作采用t-SNE算法,根据源自癌症基因组图谱(TCGA)的队列转录组谱来预测糖酵解状态。此外,Cox回归模型与LASSO一起用于识别预后相关基因(PRG)。此外,研究结果在国际癌症基因组联盟(ICGC)队列中进行了外部验证。因此,基于TCGA-HCC患者构建了由七个基因(,,,,,,和)组成的糖酵解-免疫相关基因特征。在一系列情况下,低风险患者与高风险患者相比,总生存期(OS)更长。此外,所开发的基因特征作为独立因素,与HCC病例的临床分期、分级、门静脉侵犯和肝内静脉侵犯显著相关。此外,根据受试者工作特征(ROC)曲线显示,该模型具有很高的效率。此外,通过功能分析进一步揭示了两组之间不同的糖酵解和免疫状态。我们构建的预后预测模型有助于HCC的风险分层。

https://cdn.ncbi.nlm.nih.gov/pmc/blobs/5efd/9576873/1a2ad618e900/fgene-13-955673-g001.jpg

文献AI研究员

20分钟写一篇综述,助力文献阅读效率提升50倍。

立即体验

用中文搜PubMed

大模型驱动的PubMed中文搜索引擎

马上搜索

文档翻译

学术文献翻译模型,支持多种主流文档格式。

立即体验