Suppr超能文献

结肠上皮生物钟紊乱加重葡聚糖硫酸钠诱导的结肠炎。

Colonic Epithelial Circadian Disruption Worsens Dextran Sulfate Sodium-Induced Colitis.

机构信息

Department of Surgery, Rush University Medical Center, Chicago, IL, USA.

Rush Center for Integrated Microbiome and Chronobiology Research, Rush Medical College, Rush University Medical Center, Chicago, IL, USA.

出版信息

Inflamm Bowel Dis. 2023 Mar 1;29(3):444-457. doi: 10.1093/ibd/izac219.

Abstract

BACKGROUND

Disruption of central circadian rhythms likely mediated by changes in microbiota and a decrease in gut-derived metabolites like short chain fatty acids (SCFAs) negatively impacts colonic barrier homeostasis. We aimed to explore the effects of isolated peripheral colonic circadian disruption on the colonic barrier in a mouse model of colitis and explore the mechanisms, including intestinal microbiota community structure and function.

METHODS

Colon epithelial cell circadian rhythms were conditionally genetically disrupted in mice: TS4Cre-BMAL1lox (cBMAL1KO) with TS4Cre as control animals. Colitis was induced through 5 days of 2% dextran sulfate sodium (DSS). Disease activity index and intestinal barrier were assessed, as were fecal microbiota and metabolites.

RESULTS

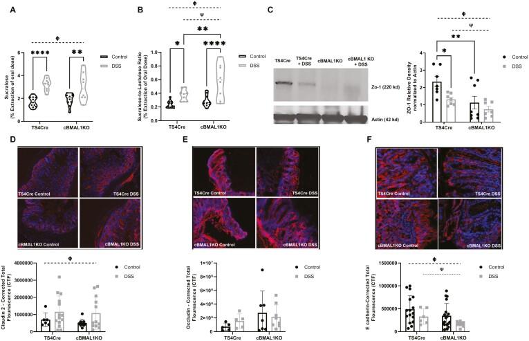
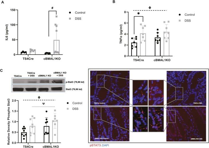
Colitis symptoms were worse in mice with peripheral circadian disruption (cBMAL1KO). Specifically, the disease activity index and intestinal permeability were significantly higher in circadian-disrupted mice compared with control animals (TS4Cre) (P < .05). The worsening of colitis appears to be mediated, in part, through JAK (Janus kinase)-mediated STAT3 (signal transducer and activator of transcription 3), which was significantly elevated in circadian-disrupted (cBMAL1KO) mice treated with DSS (P < .05). Circadian-disrupted (cBMAL1KO) mice also had decreased SCFA metabolite concentrations and decreased relative abundances of SCFA-producing bacteria in their stool when compared with control animals (TS4Cre).

CONCLUSIONS

Disruption of intestinal circadian rhythms in colonic epithelial cells promoted more severe colitis, increased inflammatory mediators (STAT3 [signal transducer and activator of transcription 3]), and decreased gut microbiota-derived SCFAs compared with DSS alone. Further investigation elucidating the molecular mechanisms behind these findings could provide novel circadian directed targets and strategies in the treatment of inflammatory bowel disease.

摘要

背景

中央生物钟节律的破坏可能是由微生物群的变化和肠道衍生代谢物(如短链脂肪酸 [SCFAs])的减少引起的,这对结肠屏障的稳态产生负面影响。我们旨在探索结肠炎小鼠模型中孤立的外周结肠生物钟破坏对结肠屏障的影响,并探讨包括肠道微生物群落结构和功能在内的机制。

方法

通过条件性基因敲除小鼠结肠上皮细胞的生物钟:TS4Cre-BMAL1lox(cBMAL1KO)作为对照动物使用 TS4Cre。通过 5 天的 2%葡聚糖硫酸钠(DSS)诱导结肠炎。评估疾病活动指数和肠道屏障,以及粪便微生物群和代谢物。

结果

外周生物钟破坏的小鼠结肠炎症状更严重(cBMAL1KO)。具体来说,与对照动物(TS4Cre)相比,生物钟破坏的小鼠的疾病活动指数和肠道通透性显着更高(P <.05)。生物钟破坏(cBMAL1KO)的结肠炎恶化似乎部分通过 JAK(Janus 激酶)介导的 STAT3(信号转导和转录激活因子 3)介导,用 DSS 处理的生物钟破坏(cBMAL1KO)小鼠的 STAT3 显着升高(P <.05)。与对照动物(TS4Cre)相比,生物钟破坏(cBMAL1KO)的小鼠粪便中 SCFA 代谢物浓度降低,产生 SCFA 的细菌相对丰度降低。

结论

与单独使用 DSS 相比,结肠上皮细胞中肠道生物钟的破坏促进了更严重的结肠炎,增加了炎症介质(STAT3 [信号转导和转录激活因子 3]),并减少了肠道微生物群衍生的 SCFAs。进一步研究阐明这些发现背后的分子机制可能为炎症性肠病的治疗提供新的生物钟靶向和策略。

https://cdn.ncbi.nlm.nih.gov/pmc/blobs/731d/9977234/7a1365669079/izac219f0001.jpg

文献AI研究员

20分钟写一篇综述,助力文献阅读效率提升50倍。

立即体验

用中文搜PubMed

大模型驱动的PubMed中文搜索引擎

马上搜索

文档翻译

学术文献翻译模型,支持多种主流文档格式。

立即体验