Suppr超能文献

结肠炎症会调节肠道的昼夜节律格局。

Colonic inflammation modulates the intestinal circadian landscape.

作者信息

Butler Thomas D, Downton Polly, Dickson Suzanna H, Luengas-Martinez Andrea, Simpkins Devin A, Khoo Isabel, Veal Sarah, West Alexander C, Adamson Antony D, Bechtold David A, McLaughlin John T, Gibbs Julie E

机构信息

Centre for Biological Timing, Faculty of Biology, Medicine and Health, The University of Manchester, M13 9PT Manchester, UK.

Division of Diabetes, Endocrinology and Gastroenterology, Faculty of Biology, Medicine and Health, The University of Manchester, M13 9PT Manchester, UK.

出版信息

iScience. 2025 Jul 23;28(8):113183. doi: 10.1016/j.isci.2025.113183. eCollection 2025 Aug 15.

Abstract

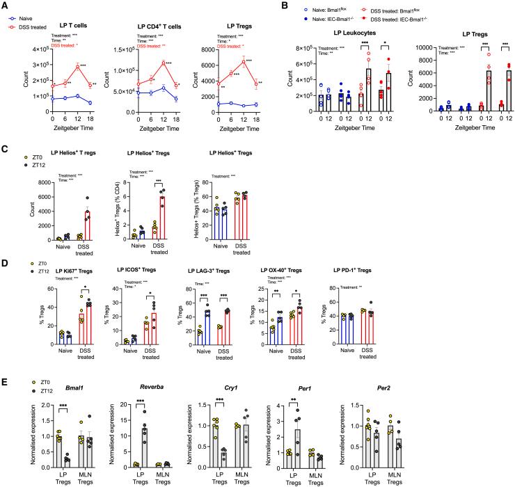
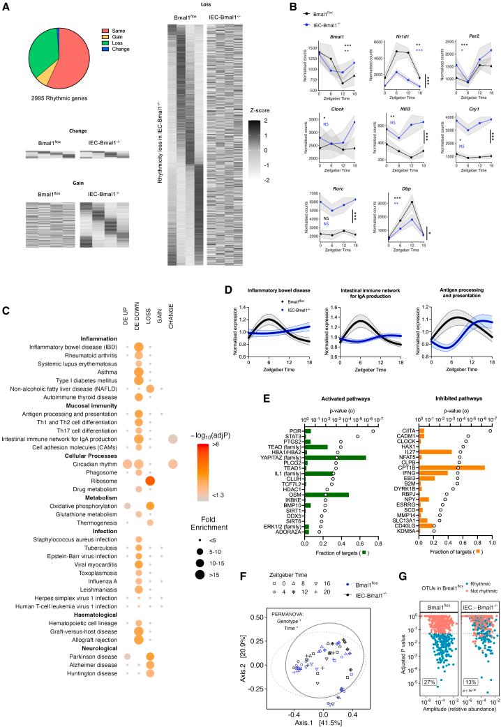
Inflammatory bowel disease (IBD) is a chronic inflammatory condition that carries significant morbidity. The circadian (24h) clock regulates many aspects of immunity, and circadian disruption is implicated in inflammatory disease. We examined the impact of acute dextran sulfate sodium-induced colitis on the intestinal circadian landscape and investigated the consequences of intestinal epithelial cell (IEC) clock disruption on immune function in health and under inflammatory stress. Within the inflamed colon, we observed attenuated IEC clock function. Furthermore, oscillations in numbers of colonic regulatory T cells emerged, associated with diurnal variation in proliferation and activation markers. IEC-specific deletion of core clock gene drove alterations in the rhythmic colonic transcriptome (impacting key immune pathways) and marked damping of microbiota rhythmicity. IEC-specific deletion did not impact colitis severity. These results highlight the impact of colonic inflammation on circadian processes and suggest that circadian logic could be applied in IBD treatment.

摘要

炎症性肠病(IBD)是一种具有显著发病率的慢性炎症性疾病。昼夜节律(24小时)时钟调节免疫的许多方面,昼夜节律紊乱与炎症性疾病有关。我们研究了急性葡聚糖硫酸钠诱导的结肠炎对肠道昼夜节律格局的影响,并调查了肠道上皮细胞(IEC)时钟紊乱对健康和炎症应激下免疫功能的影响。在发炎的结肠内,我们观察到IEC时钟功能减弱。此外,结肠调节性T细胞数量出现振荡,与增殖和激活标志物的昼夜变化相关。核心时钟基因的IEC特异性缺失导致节律性结肠转录组发生改变(影响关键免疫途径),并显著抑制微生物群的节律性。IEC特异性缺失不影响结肠炎的严重程度。这些结果突出了结肠炎症对昼夜节律过程的影响,并表明昼夜节律逻辑可应用于IBD治疗。

https://cdn.ncbi.nlm.nih.gov/pmc/blobs/309d/12355569/94ba234ff5b8/fx1.jpg

文献AI研究员

20分钟写一篇综述,助力文献阅读效率提升50倍。

立即体验

用中文搜PubMed

大模型驱动的PubMed中文搜索引擎

马上搜索

文档翻译

学术文献翻译模型,支持多种主流文档格式。

立即体验