Suppr超能文献

使用感染铜绿假单胞菌生物膜的人呼吸道类器官模型评估细菌发病机制。

Evaluating Bacterial Pathogenesis Using a Model of Human Airway Organoids Infected with Pseudomonas aeruginosa Biofilms.

机构信息

Department of Otolaryngology, Huazhong University of Science and Technology Union Shenzhen Hospital, Shenzhen, China.

School of Medicine, Southern University of Science and Technology, Shenzhen, China.

出版信息

Microbiol Spectr. 2022 Dec 21;10(6):e0240822. doi: 10.1128/spectrum.02408-22. Epub 2022 Oct 27.

Abstract

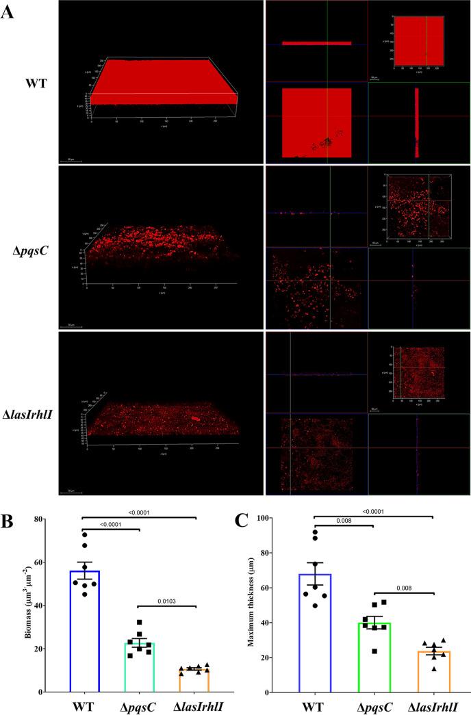
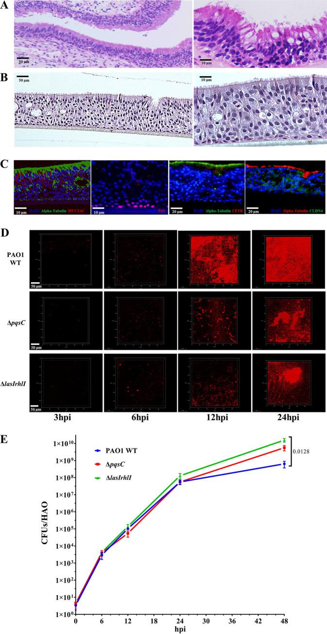
Pseudomonas aeruginosa is one of the leading invasive agents of human pulmonary infection, especially in patients with compromised immunity. Prior studies have used various models to establish P. aeruginosa infection and to analyze transcriptomic profiles of either the host or pathogen, and yet how much those works are relevant to the genuine human airway still raises doubts. In this study, we cultured and differentiated human airway organoids (HAOs) that recapitulate, to a large extent, the histological and physiological features of the native human mucociliary epithelium. HAOs were then employed as a host model to monitor P. aeruginosa biofilm development. Through dual-species transcriptome sequencing (RNA-seq) analyses, we found that quorum sensing (QS) and several associated protein secretion systems were significantly upregulated in HAO-associated bacteria. Cocultures of HAOs and QS-defective mutants further validated the role of QS in the maintenance of a robust biofilm and disruption of host tissue. Simultaneously, the expression magnitude of multiple inflammation-associated signaling pathways was higher in the QS mutant-infected HAOs, suggesting that QS promotes immune evasion at the transcriptional level. Altogether, modeling infection of HAOs by P. aeruginosa captured several crucial facets in host responses and bacterial pathogenesis, with QS being the most dominant virulence pathway showing profound effects on both bacterial biofilm and host immune responses. Our results revealed that HAOs are an optimal model for studying the interaction between the airway epithelium and bacterial pathogens. Human airway organoids (HAOs) are an organotypic model of human airway mucociliary epithelium. The HAOs can closely resemble their origin organ in terms of epithelium architecture and physiological function. Accumulating studies have revealed the great values of the HAO cultures in host-pathogen interaction research. In this study, HAOs were used as a host model to grow Pseudomonas aeruginosa biofilm, which is one of the most common pathogens found in pulmonary infection cases. Dual transcriptome sequencing (RNA-seq) analyses showed that the cocultures have changed the gene expression pattern of both sides significantly and simultaneously. Bacterial quorum sensing (QS), the most upregulated pathway, contributed greatly to biofilm formation, disruption of barrier function, and subversion of host immune responses. Our study therefore provides a global insight into the transcriptomic responses of both P. aeruginosa and human airway epithelium.

摘要

铜绿假单胞菌是导致人类肺部感染的主要侵袭性病原体之一,尤其是在免疫功能受损的患者中。先前的研究使用了各种模型来建立铜绿假单胞菌感染,并分析宿主或病原体的转录组谱,但这些研究与真正的人类气道有多大关系仍然存在疑问。在这项研究中,我们培养和分化了人类气道类器官(HAO),这些类器官在很大程度上再现了天然人黏液纤毛上皮的组织学和生理学特征。然后,我们将 HAO 用作宿主模型来监测铜绿假单胞菌生物膜的发展。通过双物种转录组测序(RNA-seq)分析,我们发现群体感应(QS)和几个相关的蛋白分泌系统在与 HAO 相关的细菌中显著上调。HAO 和 QS 缺陷突变体的共培养进一步验证了 QS 在维持强大生物膜和破坏宿主组织方面的作用。同时,在 QS 突变体感染的 HAO 中,多个炎症相关信号通路的表达幅度更高,这表明 QS 在转录水平上促进了免疫逃避。总的来说,通过铜绿假单胞菌感染 HAO 模型捕捉到了宿主反应和细菌发病机制中的几个关键方面,QS 是最主要的毒力途径,对细菌生物膜和宿主免疫反应都有深远的影响。我们的结果表明,HAO 是研究气道上皮细胞与细菌病原体相互作用的理想模型。

https://cdn.ncbi.nlm.nih.gov/pmc/blobs/5ec4/9769610/cf0176b6d868/spectrum.02408-22-f001.jpg

文献AI研究员

20分钟写一篇综述,助力文献阅读效率提升50倍。

立即体验

用中文搜PubMed

大模型驱动的PubMed中文搜索引擎

马上搜索

文档翻译

学术文献翻译模型,支持多种主流文档格式。

立即体验