Suppr超能文献

人类气道上皮通过诱导型一氧化氮合酶控制感染。

Human airway epithelium controls infection via inducible nitric oxide synthase.

作者信息

Grubwieser Philipp, Böck Nina, Soto Erika Kvalem, Hilbe Richard, Moser Patrizia, Seifert Markus, Dichtl Stefanie, Govrins Miriam Alisa, Posch Wilfried, Sonnweber Thomas, Nairz Manfred, Theurl Igor, Trajanoski Zlatko, Weiss Günter

机构信息

Department of Internal Medicine II, Infectious Diseases, Immunology, Rheumatology, Medical University of Innsbruck, Innsbruck, Austria.

Institute of Hygiene and Medical Microbiology, Medical University of Innsbruck, Innsbruck, Austria.

出版信息

Front Immunol. 2024 Dec 3;15:1508727. doi: 10.3389/fimmu.2024.1508727. eCollection 2024.

Abstract

INTRODUCTION

Airway epithelial cells play a central role in the innate immune response to invading bacteria, yet adequate human infection models are lacking.

METHODS

We utilized mucociliary-differentiated human airway organoids with direct access to the apical side of epithelial cells to model the initial phase of respiratory tract infection.

RESULTS

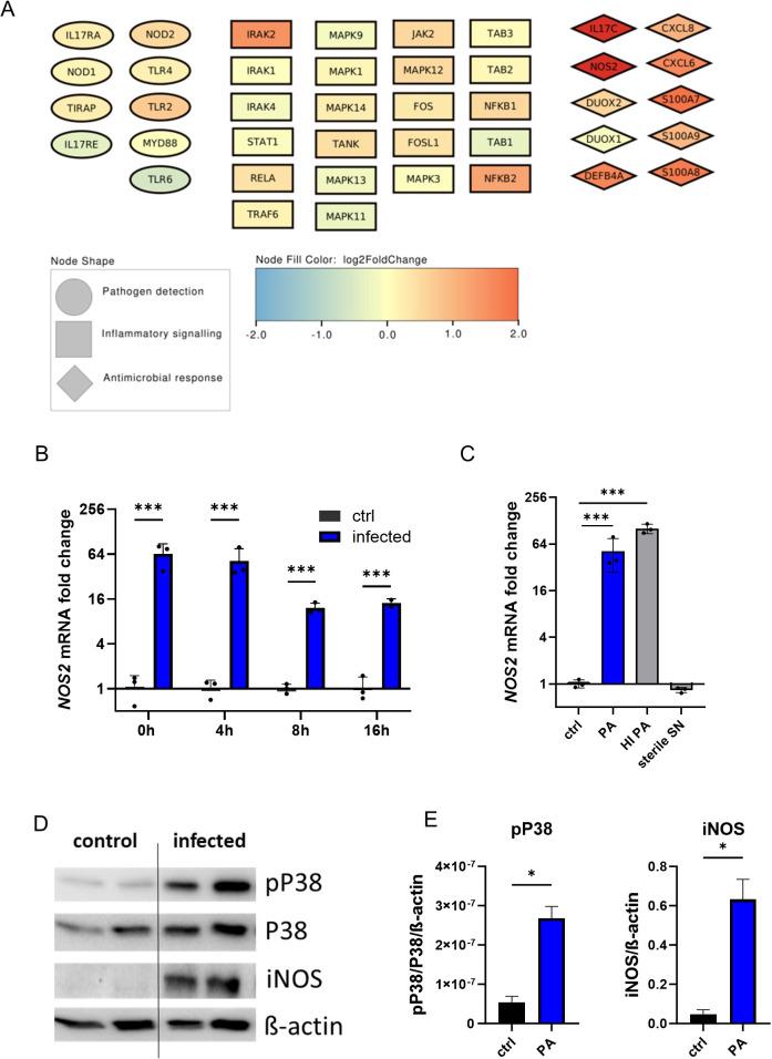
Immunofluorescence of infected organoids revealed that invades the epithelial barrier and subsequently proliferates within the epithelial space. RNA sequencing analysis demonstrated that infection stimulated innate antimicrobial immune responses, but specifically enhanced the expression of genes of the nitric oxide metabolic pathway. We demonstrated that activation of inducible nitric oxide synthase (iNOS) in airway organoids exposed bacteria to nitrosative stress, effectively inhibiting intra-epithelial pathogen proliferation. Pharmacological inhibition of iNOS resulted in expansion of bacterial proliferation whereas a NO producing drug reduced bacterial numbers. iNOS expression was mainly localized to ciliated epithelial cells of infected airway organoids, which was confirmed in primary human lung tissue during pneumonia.

DISCUSSION

Our findings highlight the critical role of epithelial-derived iNOS in host defence against infection. Furthermore, we describe a human tissue model that accurately mimics the airway epithelium, providing a valuable framework for systemically studying host-pathogen interactions in respiratory infections.

摘要

引言

气道上皮细胞在对入侵细菌的固有免疫反应中起核心作用,但缺乏合适的人类感染模型。

方法

我们利用可直接接触上皮细胞顶端面的黏液纤毛分化的人气道类器官来模拟呼吸道感染的初始阶段。

结果

对感染类器官的免疫荧光检测显示,[细菌名称]侵入上皮屏障,随后在上皮间隙内增殖。RNA测序分析表明,[细菌名称]感染刺激了固有抗微生物免疫反应,但特异性增强了一氧化氮代谢途径相关基因的表达。我们证明,气道类器官中诱导型一氧化氮合酶(iNOS)的激活使细菌暴露于亚硝化应激,有效抑制上皮内病原体增殖。iNOS的药理学抑制导致细菌增殖扩大,而一种产生NO的药物减少了细菌数量。iNOS表达主要定位于感染气道类器官的纤毛上皮细胞,这在[细菌名称]肺炎的原发性人肺组织中得到证实。

讨论

我们的研究结果突出了上皮来源的iNOS在宿主抵御[细菌名称]感染中的关键作用。此外,我们描述了一种准确模拟气道上皮的人体组织模型,为系统研究呼吸道感染中的宿主-病原体相互作用提供了一个有价值的框架。

https://cdn.ncbi.nlm.nih.gov/pmc/blobs/536f/11649544/06701a262212/fimmu-15-1508727-g001.jpg

文献AI研究员

20分钟写一篇综述,助力文献阅读效率提升50倍。

立即体验

用中文搜PubMed

大模型驱动的PubMed中文搜索引擎

马上搜索

文档翻译

学术文献翻译模型,支持多种主流文档格式。

立即体验