Suppr超能文献

ABHD16A 负调控 IFITM 蛋白的棕榈酰化和抗病毒功能。

ABHD16A Negatively Regulates the Palmitoylation and Antiviral Function of IFITM Proteins.

机构信息

College of Life Sciences, Henan Agricultural Universitygrid.108266.b, Zhengzhou, China.

出版信息

mBio. 2022 Dec 20;13(6):e0228922. doi: 10.1128/mbio.02289-22. Epub 2022 Oct 31.

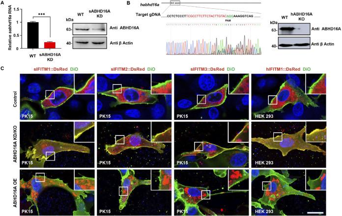
Abstract

Interferon-inducible transmembrane (IFITM) proteins are small homologous proteins that are encoded by the interferon-stimulated genes (ISGs), which can be strongly induced by interferon (IFN) and provide resistance to invasion by a variety of viral pathogens. However, the exact molecular mechanisms underlying this function have remained elusive. The antiviral activity of IFITMs from different species depends on S-palmitoylation at conserved cysteine residues. However, specific enzymes involved in the dynamic palmitoylation cycle of IFITMs, especially depalmitoylase, have not yet been reported. Here, we demonstrate that α/-hydrolase domain-containing 16A (ABHD16A) is a depalmitoylase and a negative regulator of IFITM protein that can catalyze the depalmitoyl reaction of S-palmitoylated IFITM proteins, thereby decreasing their antiviral activities on RNA viruses. Using the acyl-PEGyl exchange gel shift (APEGS) assay, we identified ABHD16A proteins from humans, pigs, and mice that can directly participate in the palmitoylation/depalmitoylation cycles of IFITMs in the constructed cells and ABHD16A-overexpressing cells. Furthermore, we showed that ABHD16A functions as a regulator of subcellular localization of IFITM proteins and is related to the immune system. It is tempting to suggest that pharmacological intervention in IFITMs and ABHD16A can be achieved either through controlling their expression or regulating their activity, thereby providing a broad-spectrum therapeutic strategy for animal viral diseases. IFITM protein is the cells first line of antiviral defense that blocks early stages of viral replication; the underlying mechanism might be associated with the proper distribution in cells. The palmitoylation/depalmitoylation cycle can dynamically regulate protein localization, stability, and function. This work is the first one that found the critical enzyme that participates in the palmitoylation/depalmitoylation cycle of IFITM, and this type of palmitoyl loss may be an essential regulation mode for balancing the antiviral functions of the IFN pathway. These findings imply that the pharmacological intervention in IFITM and ABHD16A, either through controlling their expression or regulating their activities, could provide a broad-spectrum therapeutic strategy for animal viral diseases and complications linked to interferon elevation.

摘要

干扰素诱导跨膜(IFITM)蛋白是由干扰素刺激基因(ISGs)编码的小同源蛋白,可被干扰素(IFN)强烈诱导,为多种病毒病原体的入侵提供抗性。然而,这种功能的确切分子机制仍然难以捉摸。不同物种的 IFITM 的抗病毒活性取决于保守半胱氨酸残基处的 S-棕榈酰化。然而,涉及 IFITM 动态棕榈酰化循环的特定酶,特别是去棕榈酰酶,尚未报道。在这里,我们证明α/-水解酶结构域包含 16A(ABHD16A)是 IFITM 蛋白的去棕榈酰酶和负调节剂,可催化 S-棕榈酰化 IFITM 蛋白的去棕榈酰反应,从而降低其对 RNA 病毒的抗病毒活性。使用酰-PEGyl 交换凝胶迁移(APEGS)测定法,我们从人类、猪和小鼠中鉴定出 ABHD16A 蛋白,这些蛋白可以直接参与构建的细胞和 ABHD16A 过表达细胞中 IFITM 的棕榈酰化/去棕榈酰化循环。此外,我们表明 ABHD16A 作为 IFITM 蛋白亚细胞定位的调节剂发挥作用,并且与免疫系统有关。因此,通过控制其表达或调节其活性,药理学干预 IFITM 和 ABHD16A 可以实现,从而为动物病毒病提供广泛的治疗策略。IFITM 蛋白是细胞抗病毒防御的第一道防线,可阻断病毒复制的早期阶段;其潜在机制可能与细胞内的正确分布有关。棕榈酰化/去棕榈酰化循环可以动态调节蛋白质的定位、稳定性和功能。这项工作首次发现了参与 IFITM 棕榈酰化/去棕榈酰化循环的关键酶,这种棕榈酰化损失可能是平衡 IFN 途径抗病毒功能的重要调节模式。这些发现表明,通过控制其表达或调节其活性,药理学干预 IFITM 和 ABHD16A 可以为动物病毒病和与干扰素升高相关的并发症提供广泛的治疗策略。

https://cdn.ncbi.nlm.nih.gov/pmc/blobs/eb84/9765265/b829ea7ff2fe/mbio.02289-22-f001.jpg

文献AI研究员

20分钟写一篇综述,助力文献阅读效率提升50倍。

立即体验

用中文搜PubMed

大模型驱动的PubMed中文搜索引擎

马上搜索

文档翻译

学术文献翻译模型,支持多种主流文档格式。

立即体验