Suppr超能文献

雌激素调节乳腺癌中不同的转录和表观遗传细胞状态。

Estrogen regulates divergent transcriptional and epigenetic cell states in breast cancer.

机构信息

Cancer Early Detection Advanced Research Center, Knight Cancer Institute, Oregon Health & Science University, Portland, Oregon 97201, USA.

Division of Oncological Sciences, Knight Cancer Institute, Oregon Health & Science University, Portland, Oregon 97201, USA.

出版信息

Nucleic Acids Res. 2022 Nov 11;50(20):11492-11508. doi: 10.1093/nar/gkac908.

Abstract

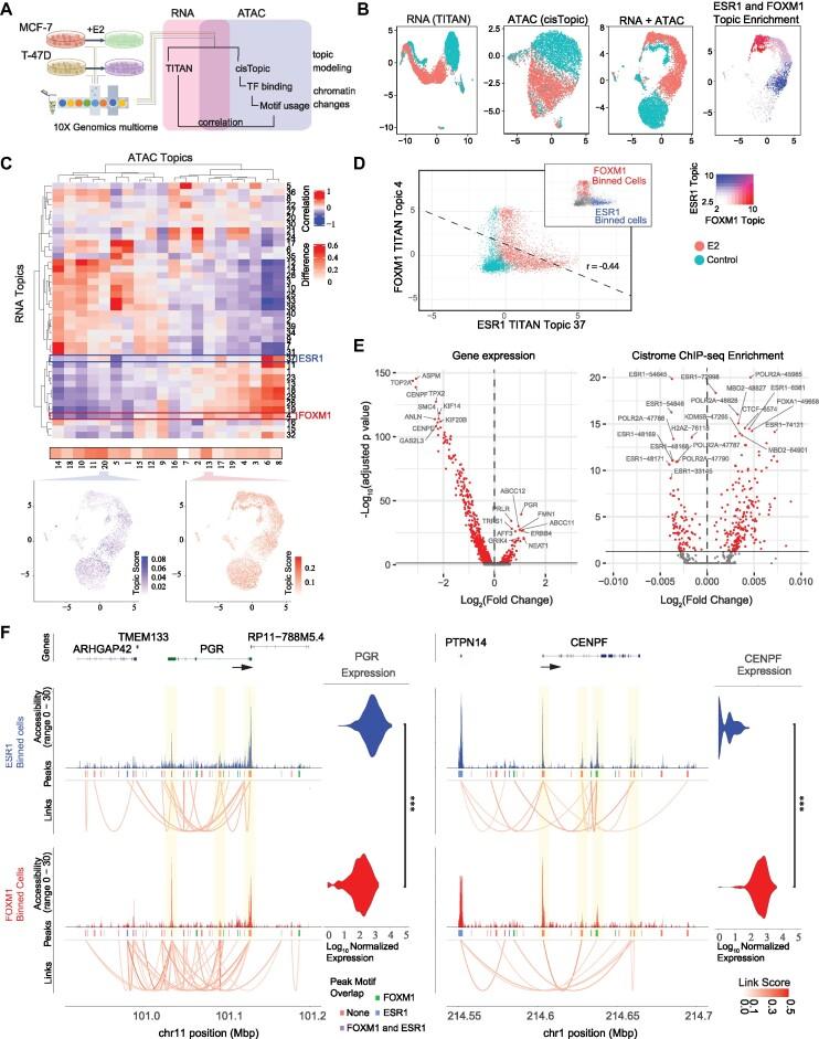
Breast cancers are known to be driven by the transcription factor estrogen receptor and its ligand estrogen. While the receptor's cis-binding elements are known to vary between tumors, heterogeneity of hormone signaling at a single-cell level is unknown. In this study, we systematically tracked estrogen response across time at a single-cell level in multiple cell line and organoid models. To accurately model these changes, we developed a computational tool (TITAN) that quantifies signaling gradients in single-cell datasets. Using this approach, we found that gene expression response to estrogen is non-uniform, with distinct cell groups expressing divergent transcriptional networks. Pathway analysis suggested the two most distinct signatures are driven separately by ER and FOXM1. We observed that FOXM1 was indeed activated by phosphorylation upon estrogen stimulation and silencing of FOXM1 attenuated the relevant gene signature. Analysis of scRNA-seq data from patient samples confirmed the existence of these divergent cell groups, with the FOXM1 signature predominantly found in ER negative cells. Further, multi-omic single-cell experiments indicated that the different cell groups have distinct chromatin accessibility states. Our results provide a comprehensive insight into ER biology at the single-cell level and potential therapeutic strategies to mitigate resistance to therapy.

摘要

乳腺癌已知由转录因子雌激素受体及其配体雌激素驱动。虽然受体的顺式结合元件在肿瘤之间存在差异,但单个细胞水平上激素信号的异质性尚不清楚。在这项研究中,我们在多个细胞系和类器官模型中系统地在单细胞水平上跟踪随时间变化的雌激素反应。为了准确模拟这些变化,我们开发了一种计算工具(TITAN),可对单细胞数据集进行信号梯度量化。使用这种方法,我们发现雌激素对基因表达的反应是不均匀的,不同的细胞群表达不同的转录网络。途径分析表明,两个最显著的特征分别由 ER 和 FOXM1 驱动。我们观察到 FOXM1 确实在雌激素刺激下通过磷酸化激活,沉默 FOXM1 可减弱相关基因特征。对来自患者样本的 scRNA-seq 数据的分析证实了这些不同细胞群的存在,FOXM1 特征主要存在于 ER 阴性细胞中。此外,多组学单细胞实验表明,不同的细胞群具有不同的染色质可及性状态。我们的研究结果提供了对单个细胞水平上 ER 生物学的全面深入了解,并为减轻治疗耐药性提供了潜在的治疗策略。

https://cdn.ncbi.nlm.nih.gov/pmc/blobs/168e/9723652/c54a089dd60a/gkac908fig1.jpg

文献AI研究员

20分钟写一篇综述,助力文献阅读效率提升50倍。

立即体验

用中文搜PubMed

大模型驱动的PubMed中文搜索引擎

马上搜索

文档翻译

学术文献翻译模型,支持多种主流文档格式。

立即体验