Suppr超能文献

鉴定中国芒(Miscanthus sinensis)根内固氮菌。

Characterization of diazotrophic root endophytes in Chinese silvergrass (Miscanthus sinensis).

机构信息

Guangdong Key Laboratory of Integrated Agro-Environmental Pollution Control and Management, Institute of Eco-Environmental and Soil Sciences, National-Regional Joint Engineering Research Center for Soil Pollution Control and Remediation in South China, Guangdong Academy of Sciences, Guangzhou, 510650, China.

Joint Laboratory for Environmental Pollution and Control, Guangdong-Hong Kong-Macao, Guangzhou Institute of Geochemistry, Chinese Academy of Sciences, Guangzhou, 510640, China.

出版信息

Microbiome. 2022 Nov 3;10(1):186. doi: 10.1186/s40168-022-01379-9.

Abstract

BACKGROUND

Phytoremediation is a potentially cost-effective way to remediate highly contaminated mine tailing sites. However, nutrient limitations, especially the deficiency of nitrogen (N), can hinder the growth of plants and impair the phytoremediation of mine tailings. Nevertheless, pioneer plants can successfully colonize mine tailings and exhibit potential for tailing phytoremediation. Diazotrophs, especially diazotrophic endophytes, can promote the growth of their host plants. This was tested in a mine-tailing habitat by a combination of field sampling, DNA-stable isotope probing (SIP) analysis, and pot experiments.

RESULTS

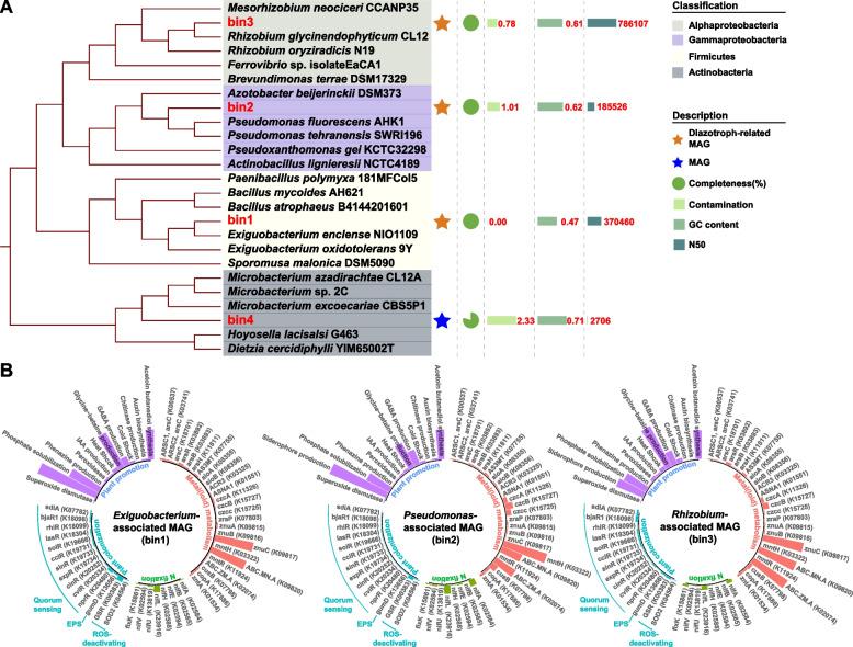
Bacteria belonging to the genera Herbaspirillum, Rhizobium, Devosia, Pseudomonas, Microbacterium, and Delftia are crucial endophytes for Chinese silvergrass (Miscanthus sinensis) grown in the tailing, the model pioneer plant selected in this study. Further, DNA-SIP using N identified Pseudomonas, Rhizobium, and Exiguobacterium as putative diazotrophic endophytes of M. sinensis. Metagenomic-binning suggested that these bacteria contained essential genes for nitrogen fixation and plant growth promotion. Finally, two diazotrophic endophytes Rhizobium sp. G-14 and Pseudomonas sp. Y-5 were isolated from M. sinensis. Inoculation of another pioneer plant in mine tailings, Bidens pilosa, with diazotrophic endophytes resulted in successful plant colonization, significantly increased nitrogen fixation activity, and promotion of plant growth.

CONCLUSIONS

This study indicated that diazotrophic endophytes have the potential to promote the growth of pioneer plant B. pilosa in mine tailings. Video Abstract.

摘要

背景

植物修复是一种具有成本效益的方法,可用于修复高度污染的矿山尾矿。然而,养分限制,特别是氮(N)的缺乏,会阻碍植物的生长,从而影响尾矿的植物修复。尽管如此,先锋植物仍能成功地在尾矿中定殖,并显示出尾矿植物修复的潜力。固氮生物,特别是固氮内生菌,可以促进宿主植物的生长。这在矿山尾矿栖息地通过野外采样、DNA 稳定同位素探测(SIP)分析和盆栽实验的结合得到了验证。

结果

属于 Herbaspirillum、Rhizobium、Devosia、Pseudomonas、Microbacterium 和 Delftia 属的细菌是中国芒(Miscanthus sinensis)在尾矿中生长的关键内生菌,中国芒是本研究中选择的模式先锋植物。此外,利用 N 的 DNA-SIP 鉴定出 Pseudomonas、Rhizobium 和 Exiguobacterium 是 M. sinensis 的潜在固氮内生菌。宏基因组分箱表明,这些细菌含有固氮和促进植物生长的必需基因。最后,从 M. sinensis 中分离出两种固氮内生菌 Rhizobium sp. G-14 和 Pseudomonas sp. Y-5。将固氮内生菌接种到矿山尾矿中的另一种先锋植物鬼针草中,成功地促进了植物的定殖,显著提高了固氮活性,并促进了植物的生长。

结论

本研究表明,固氮内生菌有可能促进先锋植物鬼针草在矿山尾矿中的生长。视频摘要。

https://cdn.ncbi.nlm.nih.gov/pmc/blobs/db50/9632085/481de38c5ee6/40168_2022_1379_Fig1_HTML.jpg

文献AI研究员

20分钟写一篇综述,助力文献阅读效率提升50倍。

立即体验

用中文搜PubMed

大模型驱动的PubMed中文搜索引擎

马上搜索

文档翻译

学术文献翻译模型,支持多种主流文档格式。

立即体验