Suppr超能文献

在肥胖期间,人类内脏和皮下脂肪干细胞及祖细胞保留了特定部位的脂肪生成特性。

Human visceral and subcutaneous adipose stem and progenitor cells retain depot-specific adipogenic properties during obesity.

作者信息

Mathur Neha, Severinsen Mai C K, Jensen Mette E, Naver Lars, Schrölkamp Maren, Laye Matthew J, Watt Matthew J, Nielsen Søren, Krogh-Madsen Rikke, Pedersen Bente Klarlund, Scheele Camilla

机构信息

The Centre for Physical Activity Research, Department of Infectious Diseases and CMRC, Rigshospitalet, Faculty of Health Sciences, University of Copenhagen, Copenhagen, Denmark.

Novo Nordisk Foundation Center for Basic Metabolic Research, University of Copenhagen, Copenhagen, Denmark.

出版信息

Front Cell Dev Biol. 2022 Oct 17;10:983899. doi: 10.3389/fcell.2022.983899. eCollection 2022.

Abstract

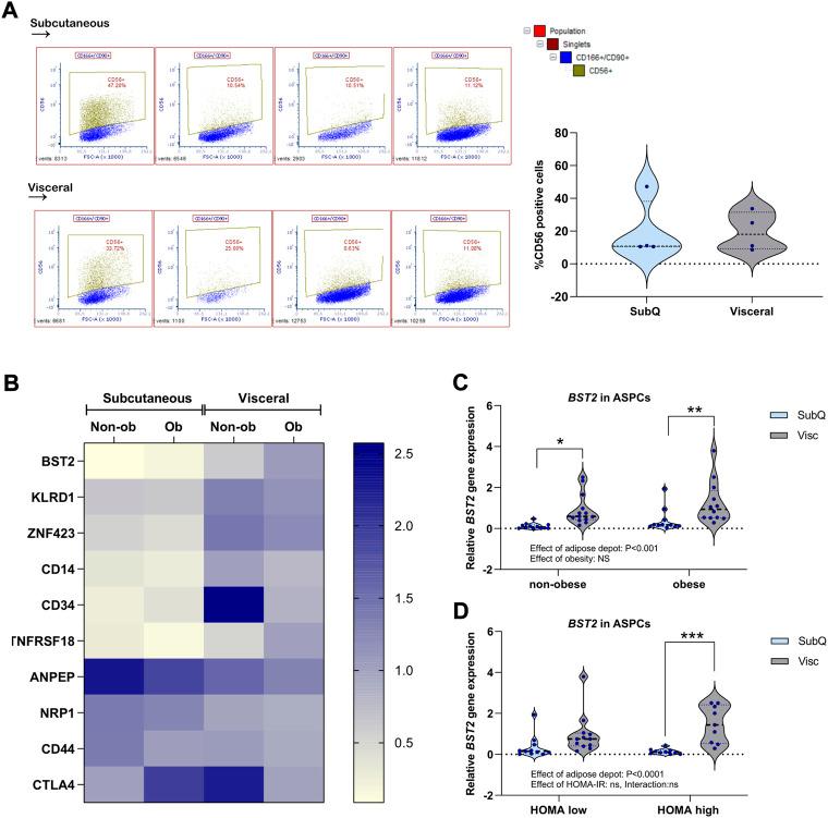
Abdominal obesity associates with cardiometabolic disease and an accumulation of lipids in the visceral adipose depot, whereas lipid accumulation in the subcutaneous depot is more benign. We aimed to further investigate whether the adipogenic properties where cell-intrinsic, or dependent on a depot-specific or obesity-produced microenvironment. We obtained visceral and subcutaneous biopsies from non-obese women ( = 14) or women living with morbid obesity ( = 14) and isolated adipose stem and progenitor cells (ASPCs) from the stromal vascular fraction of non-obese ( = 13) and obese ( = 13). Following differentiation into mature adipocytes, we observed a contrasting pattern with a lower gene expression of adipogenic markers and a higher gene expression of immunogenic markers in the visceral compared to the subcutaneous adipocytes. We identified the immunogenic factor as a marker for visceral ASPCs. The effect of obesity and insulin resistance on adipogenic and immunogenic markers in the differentiated cells was minor. In contrast, differentiation with exogenous Tumor necrosis factor resulted in increased immunogenic signatures, including increased expression of , and decreased adipogenic signatures in cells from both depots. Our data, from 26 women, underscore the intrinsic differences between human visceral and subcutaneous adipose stem and progenitor cells, suggest that dysregulation of adipocytes in obesity mainly occurs at a post-progenitor stage, and highlight an inflammatory microenvironment as a major constraint of human adipogenesis.

摘要

腹部肥胖与心脏代谢疾病以及内脏脂肪库中脂质的积累有关,而皮下脂肪库中的脂质积累则相对良性。我们旨在进一步研究脂肪生成特性是细胞内在的,还是取决于特定脂肪库或肥胖产生的微环境。我们从非肥胖女性(n = 14)或病态肥胖女性(n = 14)获取了内脏和皮下活检样本,并从非肥胖(n = 13)和肥胖(n = 13)个体的基质血管部分分离出脂肪干细胞和祖细胞(ASPCs)。在分化为成熟脂肪细胞后,我们观察到一种对比模式,与皮下脂肪细胞相比,内脏脂肪细胞中脂肪生成标志物的基因表达较低,而免疫原性标志物的基因表达较高。我们将免疫原性因子鉴定为内脏ASPCs的标志物。肥胖和胰岛素抵抗对分化细胞中脂肪生成和免疫原性标志物的影响较小。相反,用外源性肿瘤坏死因子进行分化导致免疫原性特征增加,包括 表达增加,且两个脂肪库来源的细胞中脂肪生成特征减少。我们来自26名女性的数据强调了人类内脏和皮下脂肪干细胞及祖细胞之间的内在差异,表明肥胖中脂肪细胞的失调主要发生在祖细胞后阶段,并突出了炎症微环境是人类脂肪生成的主要限制因素。

https://cdn.ncbi.nlm.nih.gov/pmc/blobs/4e44/9629396/1a6e343bde0e/fcell-10-983899-g001.jpg

文献AI研究员

20分钟写一篇综述,助力文献阅读效率提升50倍。

立即体验

用中文搜PubMed

大模型驱动的PubMed中文搜索引擎

马上搜索

文档翻译

学术文献翻译模型,支持多种主流文档格式。

立即体验