Suppr超能文献

MITF 是钙传感器 STIM1 的新型转录调节因子:在生理黑色素生成中的意义。

MITF is a novel transcriptional regulator of the calcium sensor STIM1: Significance in physiological melanogenesis.

机构信息

Laboratory of Calciomics and Systemic Pathophysiology (LCSP), Regional Centre for Biotechnology (RCB), Faridabad, Delhi-NCR, India; CSIR-Institute of Genomics and Integrative Biology (IGIB), New Delhi, India; Academy of Scientific and Innovative Research (AcSIR), Ghaziabad, India.

Laboratory of Calciomics and Systemic Pathophysiology (LCSP), Regional Centre for Biotechnology (RCB), Faridabad, Delhi-NCR, India.

出版信息

J Biol Chem. 2022 Dec;298(12):102681. doi: 10.1016/j.jbc.2022.102681. Epub 2022 Nov 7.

Abstract

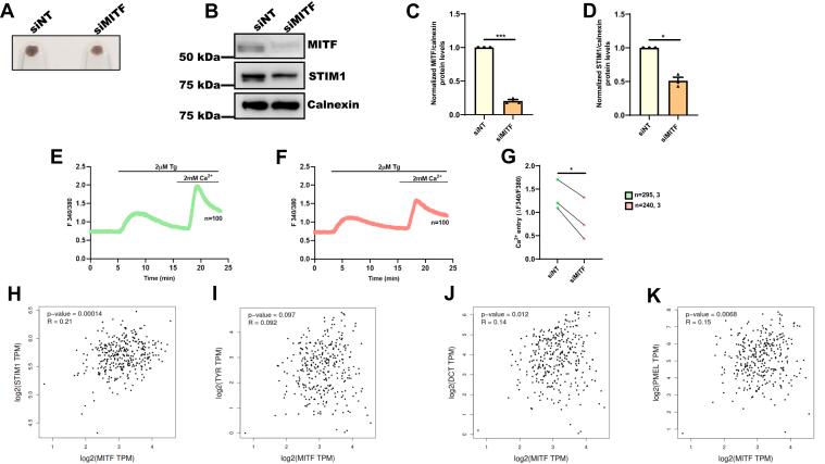
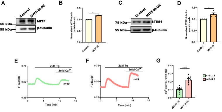
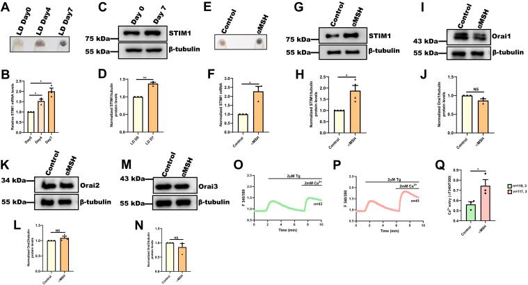
Stromal Interaction Molecule1 (STIM1) is an endoplasmic reticulum membrane-localized calcium (Ca) sensor that plays a critical role in the store-operated Ca entry (SOCE) pathway. STIM1 regulates a variety of physiological processes and contributes to a plethora of pathophysiological conditions. Several disease states and enhanced biological phenomena are associated with increased STIM1 levels and activity. However, molecular mechanisms driving STIM1 expression remain largely unappreciated. We recently reported that STIM1 expression augments during pigmentation. Nonetheless, the molecular choreography regulating STIM1 expression in melanocytes is completely unexplored. Here, we characterized the molecular events that regulate STIM1 expression during pigmentation. We demonstrate that physiological melanogenic stimuli α-melanocyte stimulating hormone (αMSH) increases STIM1 mRNA and protein levels. Further, αMSH stimulates STIM1 promoter-driven luciferase activity, thereby suggesting transcriptional upregulation of STIM1. We show that downstream of αMSH, microphthalmia-associated transcription factor (MITF) drives STIM1 expression. By performing knockdown and overexpression studies, we corroborated that MITF regulates STIM1 expression and SOCE. Next, we conducted extensive bioinformatics analysis and identified MITF-binding sites on the STIM1 promoter. We validated significance of the MITF-binding sites in controlling STIM1 expression by performing ChIP and luciferase assays with truncated STIM1 promoters. Moreover, we confirmed MITF's role in regulating STIM1 expression and SOCE in primary human melanocytes. Importantly, analysis of publicly available datasets substantiates a positive correlation between STIM1 and MITF expression in sun-exposed tanned human skin, thereby highlighting physiological relevance of this regulation. Taken together, we have identified a novel physiologically relevant molecular pathway that transcriptionally enhances STIM1 expression.

摘要

基质相互作用分子 1(STIM1)是内质网膜定位的钙(Ca)传感器,在储存操作的 Ca 进入(SOCE)途径中发挥关键作用。STIM1 调节多种生理过程,并有助于多种病理生理状况。几种疾病状态和增强的生物现象与 STIM1 水平和活性的增加有关。然而,驱动 STIM1 表达的分子机制在很大程度上仍未被理解。我们最近报道 STIM1 的表达在色素沉着过程中增加。尽管如此,调节黑素细胞中 STIM1 表达的分子舞蹈仍然完全未知。在这里,我们描述了调节 STIM1 表达的分子事件。我们证明,生理色素生成刺激物 α-黑色素细胞刺激素(αMSH)增加 STIM1 mRNA 和蛋白水平。此外,αMSH 刺激 STIM1 启动子驱动的荧光素酶活性,从而表明 STIM1 的转录上调。我们表明,αMSH 的下游微phthalmia 相关转录因子(MITF)驱动 STIM1 表达。通过进行敲低和过表达研究,我们证实 MITF 调节 STIM1 表达和 SOCE。接下来,我们进行了广泛的生物信息学分析,并在 STIM1 启动子上鉴定了 MITF 结合位点。我们通过用截断的 STIM1 启动子进行 ChIP 和荧光素酶测定,验证了 MITF 结合位点在控制 STIM1 表达中的重要性。此外,我们证实了 MITF 在调节原代人黑素细胞中的 STIM1 表达和 SOCE 中的作用。重要的是,对公开可用数据集的分析证实了 STIM1 和 MITF 在暴露于阳光的晒黑人类皮肤中的表达之间存在正相关,从而突出了这种调节的生理相关性。总之,我们已经确定了一条新的生理相关分子途径,该途径转录增强 STIM1 表达。

https://cdn.ncbi.nlm.nih.gov/pmc/blobs/c7fa/9723939/31907daf9003/gr1.jpg

文献AI研究员

20分钟写一篇综述,助力文献阅读效率提升50倍。

立即体验

用中文搜PubMed

大模型驱动的PubMed中文搜索引擎

马上搜索

文档翻译

学术文献翻译模型,支持多种主流文档格式。

立即体验