Suppr超能文献

CXCL12,一种膀胱癌肿瘤免疫微环境(TIME)的潜在调节因子:基于TCGA数据库的综合分析

CXCL12, a potential modulator of tumor immune microenvironment (TIME) of bladder cancer: From a comprehensive analysis of TCGA database.

作者信息

Wang Jinyan, Xie Yizhao, Qin Dongmei, Zhong Shanliang, Hu Xichun

机构信息

Department of Oncology, Fudan University Shanghai Cancer Center, Shanghai, China.

Department of Oncology, Shanghai Medical College, Fudan University, Shanghai, China.

出版信息

Front Oncol. 2022 Nov 7;12:1031706. doi: 10.3389/fonc.2022.1031706. eCollection 2022.

Abstract

BACKGROUND

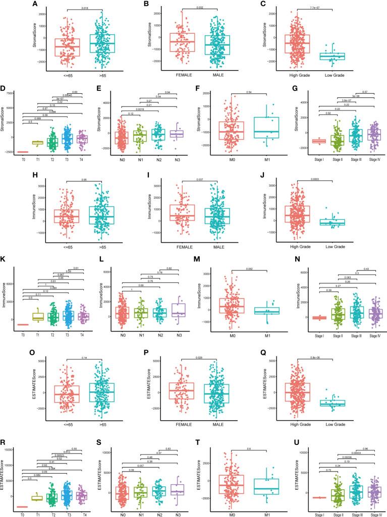
Tumor immune microenvironment (TIME) plays a significant role in the initiation and progression of bladder urothelial carcinoma (BLCA). However, there are only a few researches regarding the association between immune-related genes and tumor-infiltrating immune cells (TICs) in TIME of BLCA.

METHODS

We calculated the proportion of immune/stromal component and TICs of 414 BLCA samples and 19 normal samples downloaded from TCGA database with the help of ESTIMATE and CIBERSORT algorithms. Differentially expressed genes (DEGs) were obtained from the comparison between Stromal and Immune Score and further analyzed by GO and KEGG enrichment analysis, as well as PPI network and COX regression analysis. CXCL12 was overlapping among the above analyses. Single gene analysis of CXCL12 was carried out through difference analysis, paired analysis and GSEA. The association between CXCL12 and TICs was assessed by difference analysis and correlation analysis.

RESULTS

Immune and stromal component in TIME of BLCA were associated with patients' clinicopathological characteristics. 284 DEGs were primarily enriched in immune-associated activities, among which CXCL12 was the most significant gene sharing the leading nodes in PPI network and being closely related with patients' survival. Single gene analysis and immunohistochemistry revealed that CXCL12 was down-regulated in BLCA samples and significantly related with the clinicopathological characteristics of patients. Further analysis suggested that CXCL12 was involved in the immune-associated activities probably through its close cross-talk with TICs.

CONCLUSIONS

CXCL12 down-regulation could be a potential biomarker to predict the unbalanced immune status of TIME of BLCA, which might provide an extra insight for the immunotherapy of BLCA.

摘要

背景

肿瘤免疫微环境(TIME)在膀胱尿路上皮癌(BLCA)的发生和发展中起着重要作用。然而,关于BLCA的TIME中免疫相关基因与肿瘤浸润免疫细胞(TICs)之间关联的研究较少。

方法

我们借助ESTIMATE和CIBERSORT算法,计算了从TCGA数据库下载的414例BLCA样本和19例正常样本的免疫/基质成分比例以及TICs比例。通过基质评分和免疫评分之间的比较获得差异表达基因(DEGs),并进一步进行GO和KEGG富集分析、蛋白质-蛋白质相互作用(PPI)网络分析以及COX回归分析。CXCL12在上述分析中存在重叠。通过差异分析、配对分析和基因集富集分析(GSEA)对CXCL12进行单基因分析。通过差异分析和相关性分析评估CXCL12与TICs之间的关联。

结果

BLCA的TIME中的免疫和基质成分与患者的临床病理特征相关。284个DEGs主要富集于免疫相关活动,其中CXCL12是PPI网络中共享主导节点且与患者生存密切相关的最显著基因。单基因分析和免疫组织化学显示,CXCL12在BLCA样本中表达下调,且与患者的临床病理特征显著相关。进一步分析表明,CXCL12可能通过与TICs的密切相互作用参与免疫相关活动。

结论

CXCL12下调可能是预测BLCA的TIME免疫状态失衡的潜在生物标志物,这可能为BLCA的免疫治疗提供额外的见解。

https://cdn.ncbi.nlm.nih.gov/pmc/blobs/9a25/9676933/3ea4190edea5/fonc-12-1031706-g001.jpg

文献AI研究员

20分钟写一篇综述,助力文献阅读效率提升50倍。

立即体验

用中文搜PubMed

大模型驱动的PubMed中文搜索引擎

马上搜索

文档翻译

学术文献翻译模型,支持多种主流文档格式。

立即体验