Suppr超能文献

CXCL12和CD3E作为膀胱癌肿瘤微环境调节指标及其与免疫浸润和分子亚型的相关性

CXCL12 and CD3E as Indicators for Tumor Microenvironment Modulation in Bladder Cancer and Their Correlations With Immune Infiltration and Molecular Subtypes.

作者信息

Liu Yi, Wu YuCai, Zhang PeiPei, Xu ChaoJie, Liu ZeSen, He ChaoJie, Liu YiMing, Kang ZhengJun

机构信息

Department of Urology, The Fifth Affiliated Hospital of Zhengzhou University, Zhengzhou University, Zhengzhou, China.

Department of Urology, Peking University First Hospital, Beijing, China.

出版信息

Front Oncol. 2021 Mar 4;11:636870. doi: 10.3389/fonc.2021.636870. eCollection 2021.

Abstract

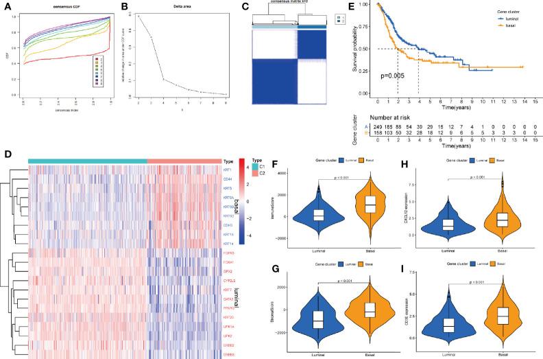
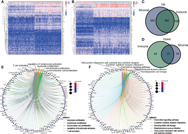
Bladder cancer (BLCA) represents the ninth most common malignant tumor in the world and is characterized by high recurrence risk. Tumor microenvironment (TME) plays an important role in regulating the progression of BLCA. Immunotherapy, including Bacillus Calmette-Guerin (BCG) and programmed cell death protein 1 (PD-1)/programmed death ligand 1 (PD-L1), is closely associated with TME and is widely used for treating BLCA. But parts of BLCA patients have no response to these treatment ways, thus a better understanding of the complex TME of BLCA is still needed. We downloaded the gene expression profile and corresponding clinical information of 414 BLCA patients from the TCGA database. the ESTIMATE and CIBERSORT algorithm, we identified the two hub genes (CXCL12 and CD3E) and explored their correlations with immune infiltration. We found that BLCA patients with higher expression of CXCL12 and lower expression of CD3E had prolonged survival. Gene set enrichment analysis (GSEA) revealed that both CXCL12 and CD3E were enriched in immune-related pathways. We also discovered that stromal score and the level of CXCL12 were higher in luminal subtype, and immune score and the level of CD3E were higher in the basal subtype. Furtherly, we found that CXCL12 was associated with naive B cells, resting mast cell, M2 macrophages, follicular helper T cells, and dendritic cells. CD8 T cells, CD4 T cells, regulatory T cells (Tregs), and macrophages were correlated with CD3E. In conclusions, we found that CXCL12 and CD3E might serve as indicators of TME modulation in BLCA. Therapy targeting CXCL12 and CD3E had the potential as novel therapeutic strategy.

摘要

膀胱癌(BLCA)是全球第九大常见恶性肿瘤,具有高复发风险。肿瘤微环境(TME)在调节BLCA进展中起重要作用。免疫疗法,包括卡介苗(BCG)和程序性细胞死亡蛋白1(PD-1)/程序性死亡配体1(PD-L1),与TME密切相关,被广泛用于治疗BLCA。但部分BLCA患者对这些治疗方法无反应,因此仍需要更好地了解BLCA复杂的TME。我们从TCGA数据库下载了414例BLCA患者的基因表达谱及相应临床信息。通过ESTIMATE和CIBERSORT算法,我们鉴定出两个关键基因(CXCL12和CD3E),并探讨了它们与免疫浸润的相关性。我们发现CXCL12高表达和CD3E低表达的BLCA患者生存期延长。基因集富集分析(GSEA)显示CXCL12和CD3E均富集于免疫相关途径。我们还发现管腔亚型中基质评分和CXCL12水平较高,基底亚型中免疫评分和CD3E水平较高。此外,我们发现CXCL12与初始B细胞、静息肥大细胞、M2巨噬细胞、滤泡辅助性T细胞和树突状细胞相关。CD8 T细胞、CD4 T细胞、调节性T细胞(Tregs)和巨噬细胞与CD3E相关。总之,我们发现CXCL12和CD3E可能作为BLCA中TME调节的指标。针对CXCL12和CD3E的治疗有作为新型治疗策略的潜力。

https://cdn.ncbi.nlm.nih.gov/pmc/blobs/88c5/7971116/57ea31c435cb/fonc-11-636870-g001.jpg

文献AI研究员

20分钟写一篇综述,助力文献阅读效率提升50倍。

立即体验

用中文搜PubMed

大模型驱动的PubMed中文搜索引擎

马上搜索

文档翻译

学术文献翻译模型,支持多种主流文档格式。

立即体验