Suppr超能文献

壳聚糖纳米粒包载抗菌肽 Octominin 增强抗真菌和抗菌活性。

Antimicrobial Peptide Octominin-Encapsulated Chitosan Nanoparticles Enhanced Antifungal and Antibacterial Activities.

机构信息

College of Veterinary Medicine and Research Institute of Veterinary Medicine, Chungnam National University, Yuseong-gu, Daejeon 34134, Republic of Korea.

National Marine Biodiversity Institute of Korea (MABIK), 75, Jangsan-ro 101 beon-gil, Janghang-eup, Seochun-gun 33662, Republic of Korea.

出版信息

Int J Mol Sci. 2022 Dec 14;23(24):15882. doi: 10.3390/ijms232415882.

Abstract

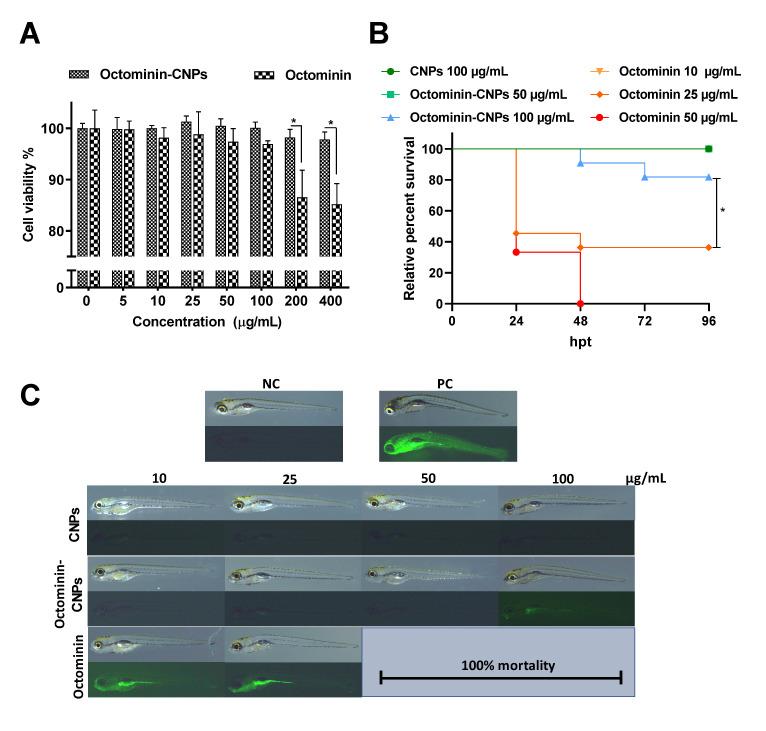
Antimicrobial peptides (AMPs) have become a key solution for controlling multi-drug-resistant (MDR) pathogens, and the nanoencapsulation of AMPs has been used as a strategy to overcome challenges, such as poor stability, adverse interactions, and toxicity. In previous studies, we have shown the potent antimicrobial activity of Octominin against and This study is focused on the nanoencapsulation of Octominin with chitosan (CS) and carboxymethyl chitosan (CMC) as a drug delivery system using the ionotropic gelation technique. Octominin-encapsulated CS nanoparticles (Octominin-CNPs) had an average diameter and zeta potential of 372.80 ± 2.31 nm and +51.23 ± 0.38 mV, respectively, while encapsulation efficiency and loading capacity were 96.49 and 40.20%, respectively. Furthermore, Octominin-CNPs showed an initial rapid and later sustained biphasic release profile, and up to 88.26 ± 3.26% of the total Octominin release until 96 h. Transmission electron microscopy data showed the irregular shape of the Octominin-CNPs with aggregations. In vitro and in vivo toxicity of Octominin-CNPs was significantly lower than the Octominin at higher concentrations. The antifungal and antibacterial activities of Octominin-CNPs were slightly higher than those of Octominin in both the time-kill kinetic and microbial viability assays against and , respectively. Mode of action assessments of Octominin-CNPs revealed that morphological alterations, cell membrane permeability alterations, and reactive oxygen species generation were slightly higher than those of Octominin at the tested concentrations against both and . In antibiofilm activity assays, Octominin-CNPs showed slightly higher biofilm inhibition and biofilm eradication activities compared to that of Octominin. In conclusion, Octominin was successfully encapsulated into CS, and Octominin-CNPs showed lower toxicity and greater antimicrobial activity against and compared to Octominin.

摘要

抗菌肽 (AMPs) 已成为控制多药耐药 (MDR) 病原体的关键解决方案,抗菌肽的纳米封装已被用作克服稳定性差、相互作用不良和毒性等挑战的策略。在以前的研究中,我们已经证明了 Octominin 对 和 的强大抗菌活性。本研究专注于使用离子凝胶技术将 Octominin 与壳聚糖 (CS) 和羧甲基壳聚糖 (CMC) 封装成纳米药物递送系统。Octominin 包封的 CS 纳米颗粒 (Octominin-CNPs) 的平均直径和 Zeta 电位分别为 372.80 ± 2.31nm 和 +51.23 ± 0.38mV,而包封效率和载药量分别为 96.49%和 40.20%。此外,Octominin-CNPs 显示出初始快速和随后持续的双相释放曲线,直到 96 小时,Octominin 的总释放量达到 88.26 ± 3.26%。透射电子显微镜数据显示,Octominin-CNPs 的形状不规则,有聚集现象。Octominin-CNPs 的体外和体内毒性明显低于高浓度时的 Octominin。Octominin-CNPs 的抗真菌和抗菌活性在时间杀伤动力学和微生物活力测定中均略高于 Octominin 对 和 的活性。Octominin-CNPs 的作用模式评估显示,形态改变、细胞膜通透性改变和活性氧生成在测试浓度下略高于 Octominin 对 和 的活性。在抗生物膜活性测定中,Octominin-CNPs 显示出比 Octominin 略高的生物膜抑制和生物膜清除活性。总之,Octominin 成功地封装到 CS 中,与 Octominin 相比,Octominin-CNPs 对 和 表现出较低的毒性和更强的抗菌活性。

https://cdn.ncbi.nlm.nih.gov/pmc/blobs/65b4/9782812/afd7395b6106/ijms-23-15882-g001.jpg

文献AI研究员

20分钟写一篇综述,助力文献阅读效率提升50倍。

立即体验

用中文搜PubMed

大模型驱动的PubMed中文搜索引擎

马上搜索

文档翻译

学术文献翻译模型,支持多种主流文档格式。

立即体验