Suppr超能文献

评估 COVID-19 大流行期间的预处理医疗废物,揭示了致病微生物群、抗生素残留以及针对β-内酰胺类抗生素的抗生素耐药基因。

Evaluation of pre-treated healthcare wastes during COVID-19 pandemic reveals pathogenic microbiota, antibiotics residues, and antibiotic resistance genes against beta-lactams.

机构信息

Faculty of Industrial Sciences and Technology, Universiti Malaysia Pahang, Lebuhraya Tun Razak, 26300, Gambang, Pahang, Malaysia.

Faculty of Industrial Sciences and Technology, Universiti Malaysia Pahang, Lebuhraya Tun Razak, 26300, Gambang, Pahang, Malaysia; Group of Environment, Microbiology and Bioprocessing (GERMS), Lebuhraya Tun Razak, 26300, Gambang, Pahang, Malaysia.

出版信息

Environ Res. 2023 Feb 15;219:115139. doi: 10.1016/j.envres.2022.115139. Epub 2022 Dec 22.

Abstract

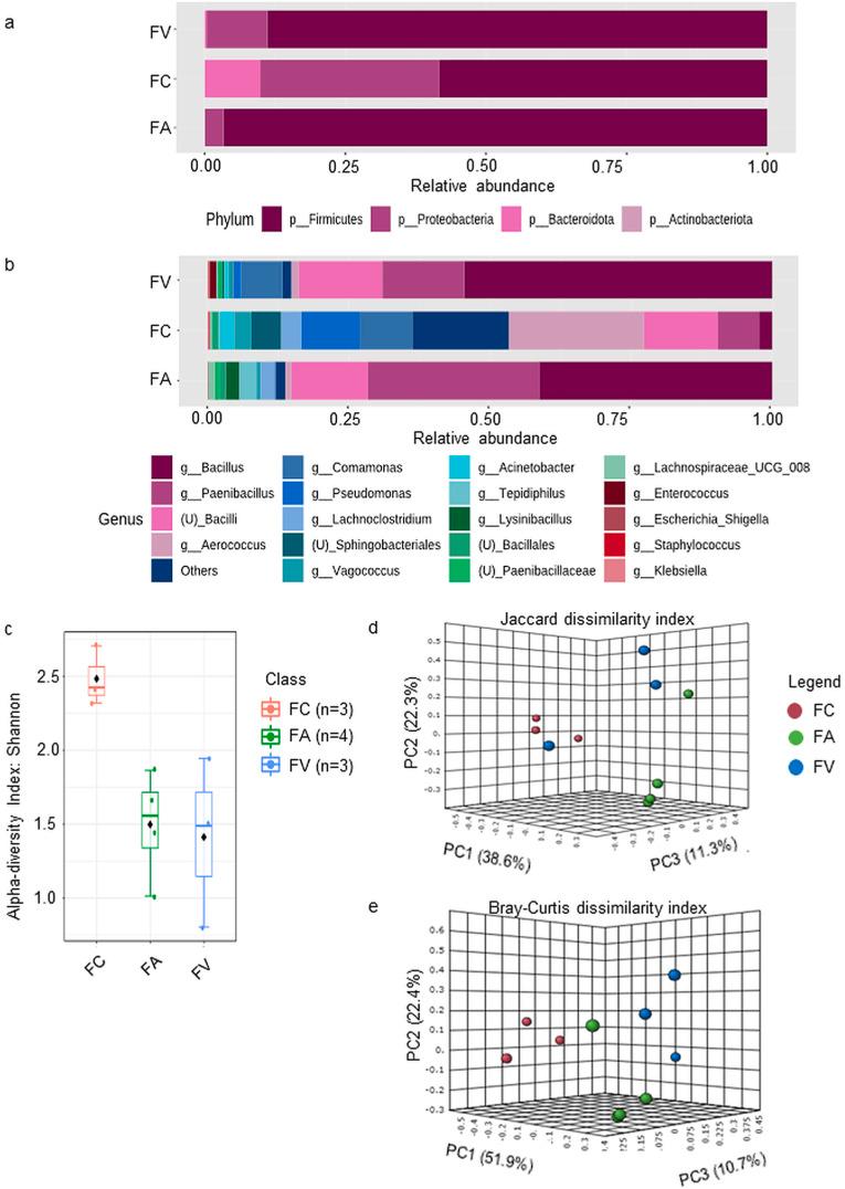
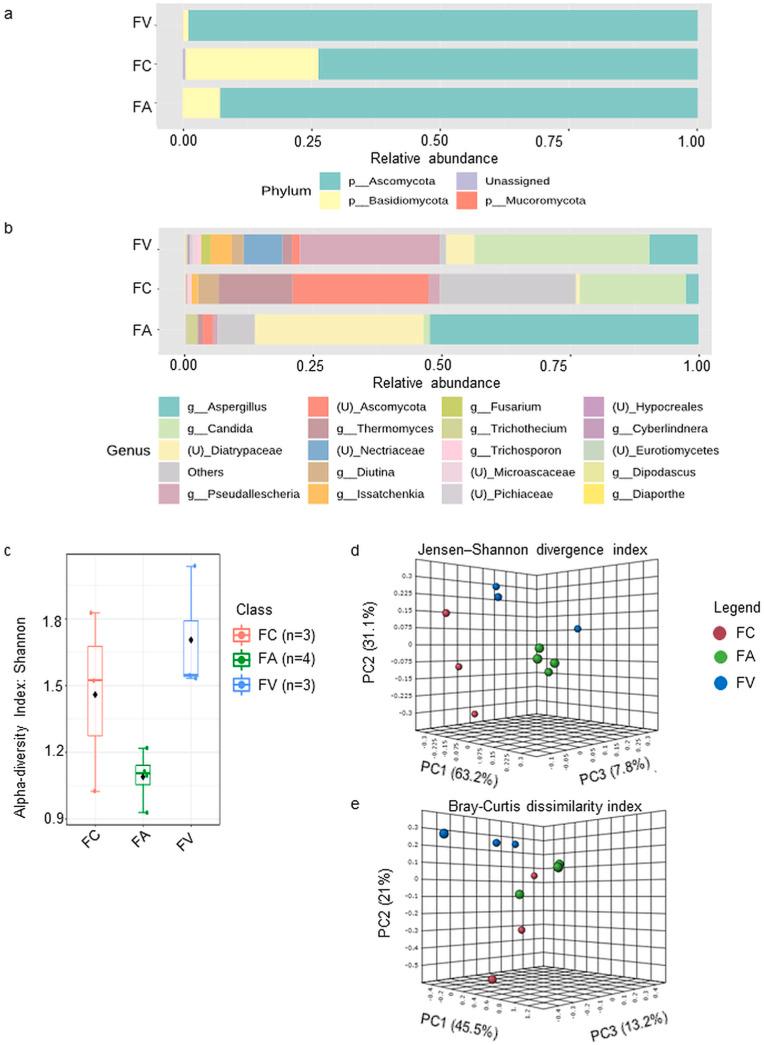
The disposal of healthcare waste without prior elimination of pathogens and hazardous contaminants has negative effects on the environment and public health. This study aimed to profile the complete microbial community and correlate it with the antibiotic compounds identified in microwave pre-treated healthcare wastes collected from three different waste operators in Peninsular Malaysia. The bacterial and fungal compositions were determined via amplicon sequencing by targeting the full-length 16S rRNA gene and partial 18S with full-length ITS1-ITS2 regions, respectively. The antibiotic compounds were characterized using high-throughput spectrometry. There was significant variation in bacterial and fungal composition in three groups of samples, with alpha- (p-value = 0.04) and beta-diversity (p-values <0.006 and < 0.002), respectively. FC samples were found to acquire more pathogenic microorganisms than FA and FV samples. Paenibacillus and unclassified Bacilli genera were shared among three groups of samples, meanwhile, antibiotic-resistant bacteria Proteus mirabilis, Enterococcus faecium, and Enterococcus faecalis were found in modest quantities. A total of 19 antibiotic compounds were discovered and linked with the microbial abundance detected in the healthcare waste samples. The principal component analysis demonstrated a positive antibiotic-bacteria correlation for genera Pseudomonas, Aerococcus, Comamonas, and Vagococcus, while the other bacteria were negatively linked with antibiotics. Nevertheless, deep bioinformatic analysis confirmed the presence of bla and penP which are associated with the production of class A beta-lactamase and beta-lactam resistance pathways. Microorganisms and contaminants, which serve as putative indicators in healthcare waste treatment evaluation revealed the ineffectiveness of microbial inactivation using the microwave sterilization method. Our findings suggested that the occurrence of clinically relevant microorganisms, antibiotic contaminants, and associated antibiotic resistance genes (ARGs) represent environmental and human health hazards when released into landfills via ARGs transmission.

摘要

未经病原体和有害污染物预先消除,医疗废物的处置会对环境和公共卫生产生负面影响。本研究旨在分析微波预处理的医疗废物中完整微生物群落,并将其与从马来西亚半岛三家不同废物处理商收集的微波预处理医疗废物中鉴定出的抗生素化合物相关联。通过靶向全长 16S rRNA 基因和部分 18S 全长 ITS1-ITS2 区域的扩增子测序,分别确定细菌和真菌组成。使用高通量光谱法对抗生素化合物进行了表征。三组样本的细菌和真菌组成存在显著差异,具有 alpha-(p 值=0.04)和 beta-多样性(p 值分别为<0.006 和<0.002)。FC 样本比 FA 和 FV 样本获得更多的致病微生物。三个组的样本中均共享 Paenibacillus 和未分类的 Bacilli 属,同时发现了数量适中的抗生素抗性细菌 Proteus mirabilis、Enterococcus faecium 和 Enterococcus faecalis。共发现 19 种抗生素化合物,并与医疗废物样本中检测到的微生物丰度相关联。主成分分析表明,在与 bla 和 penP 相关的医疗废物样本中,与细菌属 Pseudomonas、Aerococcus、Comamonas 和 Vagococcus 呈正相关,而其他细菌与抗生素呈负相关。然而,深入的生物信息学分析证实了 bla 和 penP 的存在,它们与 A 类β-内酰胺酶和β-内酰胺耐药途径的产生有关。在微生物和污染物作为医疗废物处理评估的推定指标中,发现微波灭菌方法对微生物失活的效果不佳。我们的研究结果表明,当临床相关微生物、抗生素污染物和相关抗生素抗性基因 (ARGs) 通过 ARGs 传播释放到垃圾填埋场时,它们代表了环境和人类健康的危害。

https://cdn.ncbi.nlm.nih.gov/pmc/blobs/c785/9771581/f68a0710fe9b/ga1_lrg.jpg

文献AI研究员

20分钟写一篇综述,助力文献阅读效率提升50倍。

立即体验

用中文搜PubMed

大模型驱动的PubMed中文搜索引擎

马上搜索

文档翻译

学术文献翻译模型,支持多种主流文档格式。

立即体验