Suppr超能文献

靶向脂肪酸合酶通过铁死亡调节肝癌对索拉非尼的敏感性。

Targeting fatty acid synthase modulates sensitivity of hepatocellular carcinoma to sorafenib via ferroptosis.

机构信息

Department of Gastroenterology, Shanghai Tenth People's Hospital, Tongji University School of Medicine, Shanghai, 200072, China.

Department of Emergency, Shanghai Tenth People's Hospital, Tongji University School of Medicine, Shanghai, 200072, China.

出版信息

J Exp Clin Cancer Res. 2023 Jan 6;42(1):6. doi: 10.1186/s13046-022-02567-z.

Abstract

BACKGROUND

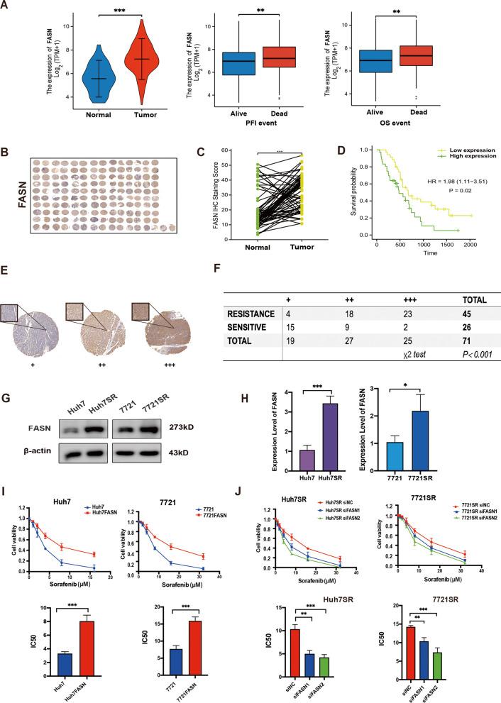
Sorafenib resistance is a key impediment to successful treatment of patients with advanced hepatocellular carcinoma (HCC) and recent studies have reported reversal of drug resistance by targeting ferroptosis. The present study aimed to explore the association of fatty acid synthase (FASN) with sorafenib resistance via regulation of ferroptosis and provide a novel treatment strategy to overcome the sorafenib resistance of HCC patients.

METHODS

Intracellular levels of lipid peroxides, glutathione, malondialdehyde, and Fe were measured as indicators of ferroptosis status. Biological information analyses, immunofluorescence assays, western blot assays, and co-immunoprecipitation analyses were conducted to elucidate the functions of FASN in HCC. Both in vitro and in vivo studies were conducted to examine the antitumor effects of the combination of orlistat and sorafenib and CalcuSyn software was used to calculate the combination index.

RESULTS

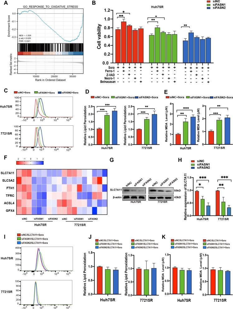
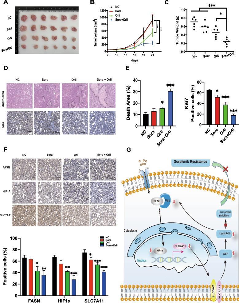
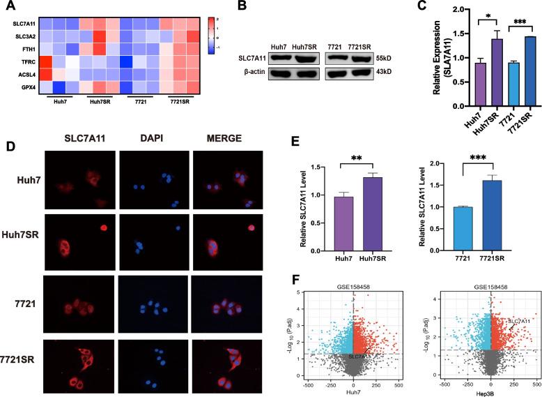
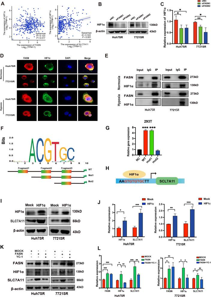
Solute carrier family 7 member 11 (SLC7A11) was found to play an important role in mediating sorafenib resistance. The up-regulation of FASN antagonize of SLC7A11-mediated ferroptosis and thereby promoted sorafenib resistance. Mechanistically, FASN enhanced sorafenib-induced ferroptosis resistance by binding to hypoxia-inducible factor 1-alpha (HIF1α), promoting HIF1α nuclear translocation, inhibiting ubiquitination and proteasomal degradation of HIF1α, and subsequently enhancing transcription of SLC7A11. Orlistat, an inhibitor of FASN, with sorafenib had significant synergistic antitumor effects and reversed sorafenib resistance both in vitro and in vivo.

CONCLUSION

Targeting the FASN/HIF1α/SLC7A11 pathway resensitized HCC cells to sorafenib. The combination of orlistat and sorafenib had superior synergistic antitumor effects in sorafenib-resistant HCC cells.

摘要

背景

索拉非尼耐药是晚期肝细胞癌(HCC)患者治疗成功的关键障碍,最近的研究报告称,通过靶向铁死亡可以逆转耐药性。本研究旨在探讨脂肪酸合酶(FASN)通过调节铁死亡与索拉非尼耐药的关系,并为克服 HCC 患者的索拉非尼耐药提供新的治疗策略。

方法

通过测定脂质过氧化物、谷胱甘肽、丙二醛和铁的细胞内水平来评估铁死亡状态。通过生物信息分析、免疫荧光分析、Western blot 分析和免疫共沉淀分析来阐明 FASN 在 HCC 中的作用。通过体外和体内研究来检测奥利司他和索拉非尼联合应用的抗肿瘤作用,并使用 CalcuSyn 软件计算联合指数。

结果

发现溶质载体家族 7 成员 11(SLC7A11)在介导索拉非尼耐药中发挥重要作用。FASN 的上调拮抗了 SLC7A11 介导的铁死亡,从而促进了索拉非尼耐药。机制上,FASN 通过与低氧诱导因子 1 ɑ(HIF1α)结合,促进 HIF1α 核转位,抑制 HIF1α 的泛素化和蛋白酶体降解,从而增强 SLC7A11 的转录,增强索拉非尼诱导的铁死亡耐药性。FASN 抑制剂奥利司他与索拉非尼联合应用具有显著的协同抗肿瘤作用,并在体外和体内均逆转了索拉非尼耐药。

结论

靶向 FASN/HIF1α/SLC7A11 通路可使 HCC 细胞对索拉非尼重新敏感。奥利司他与索拉非尼联合应用在索拉非尼耐药 HCC 细胞中具有更好的协同抗肿瘤作用。

https://cdn.ncbi.nlm.nih.gov/pmc/blobs/da32/9817350/4834eca4fc00/13046_2022_2567_Fig1_HTML.jpg

文献AI研究员

20分钟写一篇综述,助力文献阅读效率提升50倍。

立即体验

用中文搜PubMed

大模型驱动的PubMed中文搜索引擎

马上搜索

文档翻译

学术文献翻译模型,支持多种主流文档格式。

立即体验