Suppr超能文献

膀胱癌中 KIF20A 的高表达作为肾细胞癌不良生存的潜在预后靶点。

High expression of KIF20A in bladder cancer as a potential prognostic target for poor survival of renal cell carcinoma.

机构信息

Department of Urology Surgery, The Fourth Hospital of Hebei Medical University, Hebei, PR China.

出版信息

Medicine (Baltimore). 2023 Jan 13;102(2):e32667. doi: 10.1097/MD.0000000000032667.

Abstract

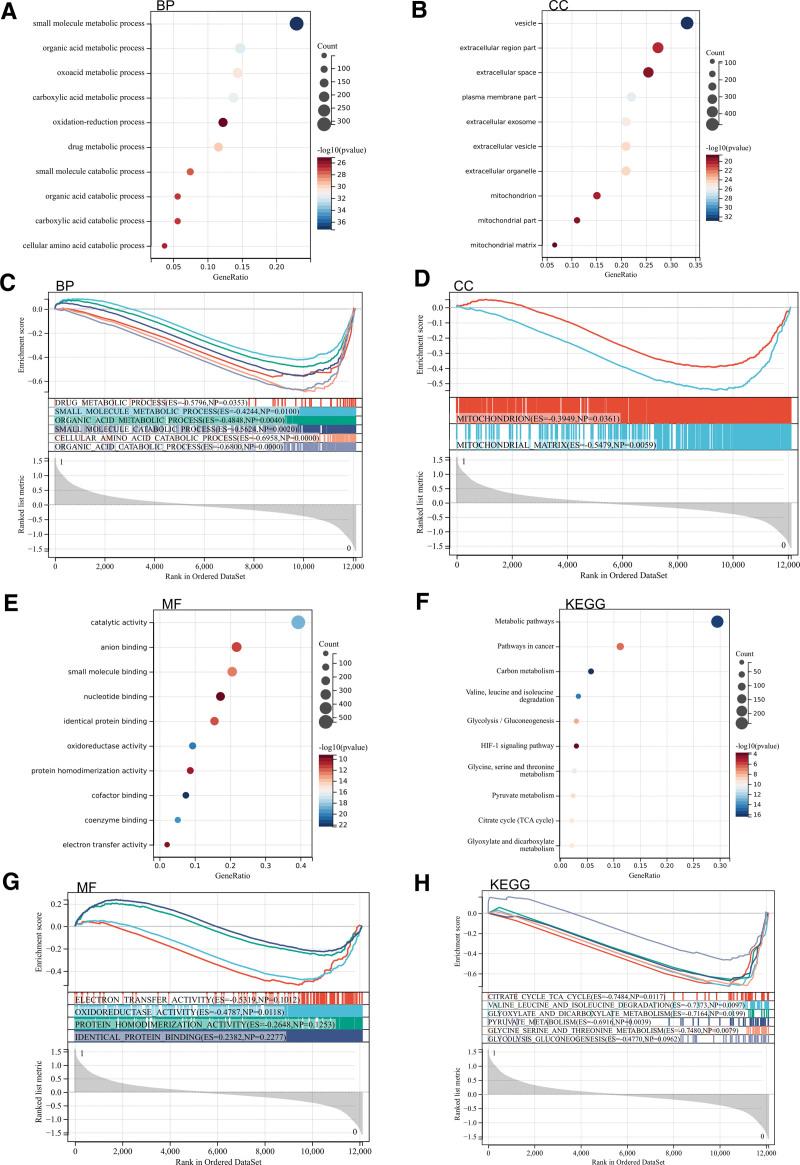
Urinary system tumors are malignant tumors, including renal cancer and bladder cancer. however, molecular target of them remains unclear. GSE14762 and GSE53757 were downloaded from GEO database to screen differentially expressed genes (DEGs). Weighted gene co-expression network analysis was performed. Gene Ontology (GO) and Kyoto encyclopedia of genes and genomes were used for enrichment analysis. Gene ontology and Kyoto encyclopedia of genes and genomes analyses were performed on whole genome, as formulated by gene set enrichment analysis. Survival analysis was also performed. Comparative toxicogenomics database was used to identify diseases most associated with hub genes. A total of 1517 DEGs were identified. DEGs were mainly enriched in cancer pathway, HIF-1 signaling pathway, organic acid metabolism, glyoxylate and dicarboxylate metabolism, and protein homodimerization activity. Ten hub genes (TPX2, ASPM, NUSAP1, RAD51AP1, CCNA2, TTK, PBK, MELK, DTL, kinesin family member 20A [KIF20A]) were obtained, which were up-regulated in tumor tissue. The expression of KIF20A was related with the overall survival of renal and bladder cancer. KIF20A was up-regulated in the tumor tissue, and might worsen the overall survival of bladder and kidney cancer. KIF20A could be a novel biomarker of bladder and kidney cancer.

摘要

泌尿系统肿瘤是恶性肿瘤,包括肾癌和膀胱癌。然而,它们的分子靶点尚不清楚。从 GEO 数据库中下载 GSE14762 和 GSE53757 以筛选差异表达基因(DEGs)。进行加权基因共表达网络分析。使用基因本体论(GO)和京都基因与基因组百科全书进行富集分析。对整个基因组进行基因集富集分析,以制定基因本体论和京都基因与基因组百科全书分析。还进行了生存分析。比较毒理学基因组数据库用于识别与枢纽基因最相关的疾病。共鉴定出 1517 个 DEGs。DEGs 主要富集在癌症途径、HIF-1 信号通路、有机酸代谢、乙醛酸和二羧酸代谢以及蛋白质同源二聚化活性中。获得了 10 个枢纽基因(TPX2、ASPM、NUSAP1、RAD51AP1、CCNA2、TTK、PBK、MELK、DTL、驱动蛋白家族成员 20A [KIF20A]),它们在肿瘤组织中上调。KIF20A 的表达与肾和膀胱癌的总生存率有关。KIF20A 在肿瘤组织中上调,可能会使膀胱癌和肾癌的总生存率恶化。KIF20A 可能成为膀胱癌和肾癌的新型生物标志物。

https://cdn.ncbi.nlm.nih.gov/pmc/blobs/aada/9839245/54adc256c45f/medi-102-e32667-g001.jpg

文献AI研究员

20分钟写一篇综述,助力文献阅读效率提升50倍。

立即体验

用中文搜PubMed

大模型驱动的PubMed中文搜索引擎

马上搜索

文档翻译

学术文献翻译模型,支持多种主流文档格式。

立即体验