Suppr超能文献

在单细胞水平上对不同节段和物种的胸主动脉瘤和腹主动脉瘤进行比较分析。

Comparative analysis of thoracic and abdominal aortic aneurysms across the segment and species at the single-cell level.

作者信息

Wu Hong, Xie Cheng, Wang Ruilin, Cheng Jun, Xu Qingbo, Zhao Haige

机构信息

Department of Cardiology, The First Affiliated Hospital, Zhejiang University School of Medicine, Hangzhou, China.

Key Laboratory of Medical Electrophysiology of Ministry of Education and Medical Electrophysiological Key Laboratory of Sichuan Province, Collaborative Innovation Center for Prevention and Treatment of Cardiovascular Disease, Institute of Cardiovascular Research, Public Center of Experimental Technology, Southwest Medical University, Luzhou, China.

出版信息

Front Pharmacol. 2023 Jan 10;13:1095757. doi: 10.3389/fphar.2022.1095757. eCollection 2022.

Abstract

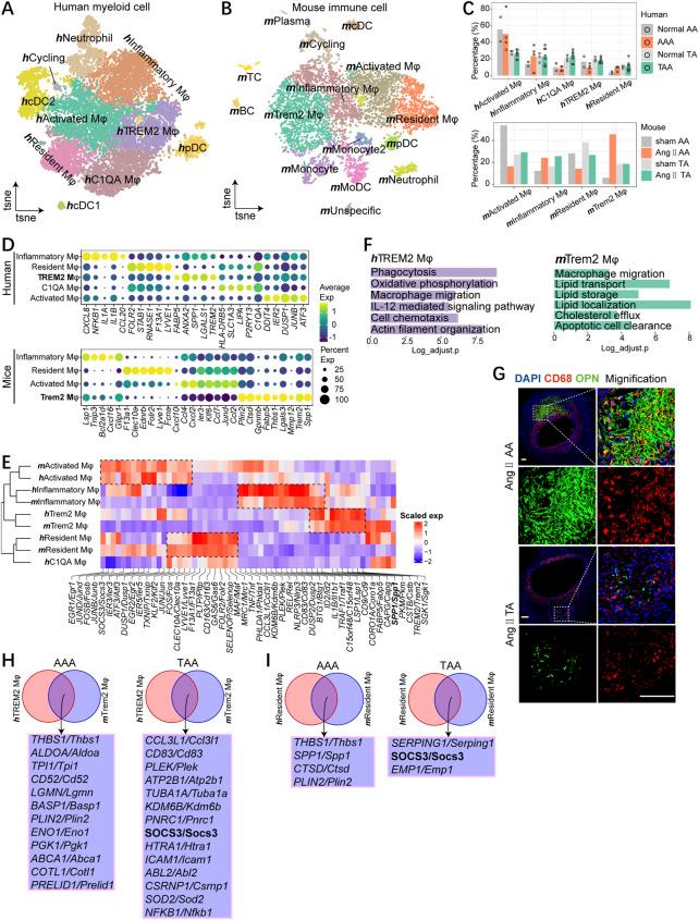
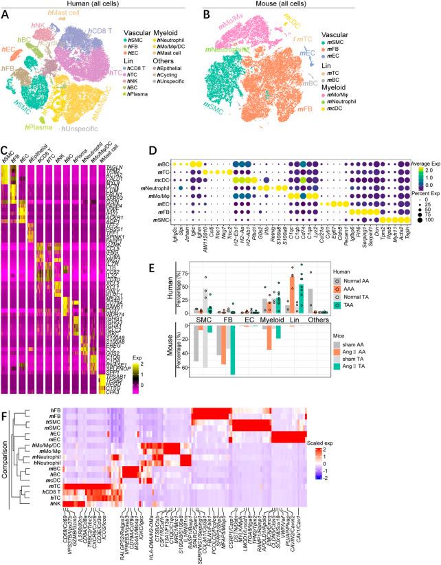
Aortic aneurysm is a life-threatening disease resulted from progressive dilatation of the aorta, which can be subdivided into thoracic and abdominal aortic aneurysms. Sustained subcutaneous angiotensin II infusion can induce aortic aneurysms in mice. However, the relevance of using angiotensin II induction model to study aneurysm disease and the degree of commonality between species remain elusive. We utilized scRNA-seq to infer aortic cell sub-structures and transcriptional profiles in clinical patient TAAs and AAAs, as well as mouse models of corresponding diseases (Ang II induction) and in healthy mouse aorta. Unbiased comparison between mice and humans explored the possible reasonability and utility of mouse Ang II-induced aortic aneurysm as a model for human aortic aneurysm diseases. Meanwhile, we performed comparative analysis of aortic aneurysms between TAA and AAA in both organisms. We demonstrated similarities and differences of changes in the components of human and mouse cell types, and our unbiased comparison between mouse and human identified well conserved subpopulations of SMCs and macrophages. Furthermore, the results of our comparative analyses suggested different biological functions and distinct potential pathogenic genes for thoracic and abdominal aortic aneurysms. MIF and SPP1 signaling networks participated in aortic aneurysm in both organisms. This study maps aortic aneurysm and offers opportunities for future researches to investigate the potential of subpopulations or marker genes as therapy targets.

摘要

主动脉瘤是一种由主动脉进行性扩张导致的危及生命的疾病,可分为胸主动脉瘤和腹主动脉瘤。持续皮下输注血管紧张素II可在小鼠中诱发主动脉瘤。然而,使用血管紧张素II诱导模型研究动脉瘤疾病的相关性以及物种间的共性程度仍不明确。我们利用单细胞RNA测序(scRNA-seq)来推断临床患者胸主动脉瘤(TAA)和腹主动脉瘤(AAA)以及相应疾病小鼠模型(血管紧张素II诱导)和健康小鼠主动脉中的主动脉细胞亚结构和转录谱。对小鼠和人类进行无偏比较,探索了小鼠血管紧张素II诱导的主动脉瘤作为人类主动脉瘤疾病模型的合理性和实用性。同时,我们对两种生物的TAA和AAA之间的主动脉瘤进行了比较分析。我们展示了人类和小鼠细胞类型组成变化的异同,并且我们对小鼠和人类的无偏比较确定了平滑肌细胞(SMC)和巨噬细胞中保守良好的亚群。此外,我们的比较分析结果表明胸主动脉瘤和腹主动脉瘤具有不同的生物学功能和不同的潜在致病基因。巨噬细胞移动抑制因子(MIF)和分泌型磷酸蛋白1(SPP1)信号网络参与了两种生物的主动脉瘤形成。本研究绘制了主动脉瘤图谱,并为未来研究调查亚群或标记基因作为治疗靶点的潜力提供了机会。

https://cdn.ncbi.nlm.nih.gov/pmc/blobs/7083/9871934/210887a84c8b/fphar-13-1095757-g001.jpg

文献AI研究员

20分钟写一篇综述,助力文献阅读效率提升50倍。

立即体验

用中文搜PubMed

大模型驱动的PubMed中文搜索引擎

马上搜索

文档翻译

学术文献翻译模型,支持多种主流文档格式。

立即体验