Suppr超能文献

银纳米颗粒降低COVID-19肺炎病死率的随机病例研究。

Reduction in the COVID-19 pneumonia case fatality rate by silver nanoparticles: A randomized case study.

作者信息

Wieler Laura, Vittos Oana, Mukherjee Nirmalya, Sarkar Subhasish

机构信息

BHS Medical Solutions GmbH, Remshalden, Germany.

Medone Research Ltd., Bucharest, Romania.

出版信息

Heliyon. 2023 Mar;9(3):e14419. doi: 10.1016/j.heliyon.2023.e14419. Epub 2023 Mar 11.

Abstract

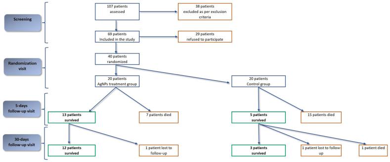
Severe acute respiratory syndrome coronavirus 2 (SARS-CoV-2), which causes coronavirus disease 2019 (COVID-19), has devastated mankind. To date, no approved treatment is available to completely combat this disease. Although many studies reported the potential of silver nanoparticles' (AgNPs) action mechanism and effect against SARS-CoV-2, this is the first clinical trial that aimed to prove this effect. This open-label, randomized, parallel-group, investigator-initiated study (IIS) was conducted in India from 2021 to 2022 and included 40 patients diagnosed with moderately-severe to severe COVID-19 pneumonia. This study proved a significantly higher survival rates (p < 0.05) and significantly lower number of days until supplemental oxygenation was required (p < 0.0001) for patients receiving intravenous AgNPs in form of AgSept® in addition to the standard COVID-19 treatment. This study highlights the importance of intravenous AgNPs administration in the treatment of virus-induced pneumonia.

摘要

严重急性呼吸综合征冠状病毒2(SARS-CoV-2)引发了2019冠状病毒病(COVID-19),给人类带来了巨大灾难。迄今为止,尚无获批的治疗方法可完全对抗这种疾病。尽管许多研究报道了银纳米颗粒(AgNPs)对SARS-CoV-2的作用机制和效果的潜力,但这是第一项旨在证明这种效果的临床试验。这项开放标签、随机、平行组、研究者发起的研究(IIS)于2021年至2022年在印度进行,纳入了40例诊断为中度至重度COVID-19肺炎的患者。该研究证明,除了标准的COVID-19治疗外,接受以AgSept®形式的静脉注射AgNPs的患者生存率显著更高(p<0.05),且需要补充氧气的天数显著更少(p<0.0001)。这项研究突出了静脉注射AgNPs在治疗病毒诱导的肺炎中的重要性。

https://cdn.ncbi.nlm.nih.gov/pmc/blobs/56f1/10031370/1b2104b5bb2c/gr1.jpg

文献AI研究员

20分钟写一篇综述,助力文献阅读效率提升50倍。

立即体验

用中文搜PubMed

大模型驱动的PubMed中文搜索引擎

马上搜索

文档翻译

学术文献翻译模型,支持多种主流文档格式。

立即体验