Suppr超能文献

中药方剂八味败毒散通过增加肠道微生物群和调节巨噬细胞抗炎活性减轻多重微生物败血症诱导的小鼠肝损伤。

Herbal formula BaWeiBaiDuSan alleviates polymicrobial sepsis-induced liver injury increasing the gut microbiota and regulating macrophage anti-inflammatory activity in mice.

作者信息

Fan Xiaoqing, Mai Chutian, Zuo Ling, Huang Jumin, Xie Chun, Jiang Zebo, Li Runze, Yao Xiaojun, Fan Xingxing, Wu Qibiao, Yan Peiyu, Liu Liang, Chen Jianxin, Xie Ying, Leung Elaine Lai-Han

机构信息

Dr. Neher's Biophysics Laboratory for Innovative Drug Discovery, State Key Laboratory of Quality Research in Chinese Medicine, Macau University of Science and Technology, Taipa, Macau 999078, China.

Beijing University of Chinese Medicine, Beijing 100029, China.

出版信息

Acta Pharm Sin B. 2023 Mar;13(3):1164-1179. doi: 10.1016/j.apsb.2022.10.016. Epub 2022 Oct 22.

Abstract

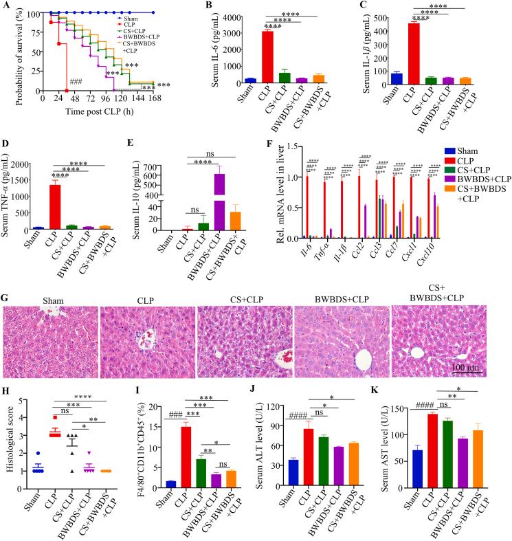
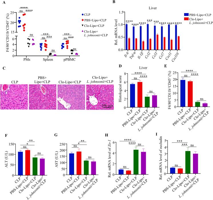
Sepsis-induced liver injury (SILI) is an important cause of septicemia deaths. BaWeiBaiDuSan (BWBDS) was extracted from a formula of C. A. , F. E. ex var. , ex , Thunb., Linn., Vas, (Jacq.) A. DC., and . Herein, we investigated whether the BWBDS treatment could reverse SILI by the mechanism of modulating gut microbiota. BWBDS protected mice against SILI, which was associated with promoting macrophage anti-inflammatory activity and enhancing intestinal integrity. BWBDS selectively promoted the growth of in cecal ligation and puncture treated mice. Fecal microbiota transplantation treatment indicated that gut bacteria correlated with sepsis and was required for BWBDS anti-sepsis effects. Notably, significantly reduced SILI by promoting macrophage anti-inflammatory activity, increasing interleukin-10 M2 macrophage production and enhancing intestinal integrity. Furthermore, heat inactivation (HI-) treatment promoted macrophage anti-inflammatory activity and alleviated SILI. Our findings revealed BWBDS and gut microbiota as novel prebiotic and probiotic that may be used to treat SILI. The potential underlying mechanism was at least in part, -dependent immune regulation and interleukin-10 M2 macrophage production.

摘要

脓毒症诱导的肝损伤(SILI)是败血症死亡的重要原因。八味败毒散(BWBDS)是从某配方中提取而来。在此,我们研究了BWBDS治疗是否可通过调节肠道微生物群的机制来逆转SILI。BWBDS保护小鼠免受SILI影响,这与促进巨噬细胞抗炎活性和增强肠道完整性有关。BWBDS选择性促进盲肠结扎和穿刺处理小鼠体内某菌的生长。粪便微生物群移植治疗表明肠道细菌与败血症相关,且是BWBDS抗败血症作用所必需的。值得注意的是,某菌通过促进巨噬细胞抗炎活性、增加白细胞介素-10 M2巨噬细胞生成和增强肠道完整性,显著减轻了SILI。此外,热灭活(HI-)处理促进了巨噬细胞抗炎活性并减轻了SILI。我们的研究结果揭示了BWBDS和肠道微生物群作为新型益生元和益生菌可用于治疗SILI。潜在的机制至少部分是依赖于某菌的免疫调节和白细胞介素-10 M2巨噬细胞生成。 (注:原文中部分拉丁学名未准确翻译完整,因不清楚具体指代,保留原样)

https://cdn.ncbi.nlm.nih.gov/pmc/blobs/b194/10031256/f6b6331d8ee1/ga1.jpg

文献AI研究员

20分钟写一篇综述,助力文献阅读效率提升50倍。

立即体验

用中文搜PubMed

大模型驱动的PubMed中文搜索引擎

马上搜索

文档翻译

学术文献翻译模型,支持多种主流文档格式。

立即体验