Suppr超能文献

弹尾纲动物中抗菌肽基因的多样性

Diversity of the Antimicrobial Peptide Genes in Collembola.

作者信息

Pradhan Goma, Engsontia Patamarerk

机构信息

Division of Biological Science, Faculty of Science, Prince of Songkla University, Hat Yai, Songkhla 90110, Thailand.

Molecular Evolution and Computational Biology Research Unit, Faculty of Science, Prince of Songkla University, Hat Yai, Songkhla 90110, Thailand.

出版信息

Insects. 2023 Feb 21;14(3):215. doi: 10.3390/insects14030215.

Abstract

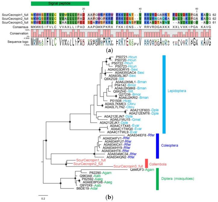
Multidrug-resistant bacteria are a current health crisis threatening the world's population, and scientists are looking for new drugs to combat them. Antimicrobial peptides (AMPs), which are part of the organism's innate immune system, are a promising new drug class as they can disrupt bacterial cell membranes. This study explored antimicrobial peptide genes in collembola, a non-insect hexapod lineage that has survived in microbe-rich habitats for millions of years, and their antimicrobial peptides have not been thoroughly investigated. We used in silico analysis (homology-based gene identification, physicochemical and antimicrobial property prediction) to identify AMP genes from the genomes and transcriptomes of five collembola representing three main suborders: Entomobryomorpha (, ), Poduromorpha (, ), and Symphypleona (). We identified 45 genes belonging to five AMP families, including (a) cysteine-rich peptides: diapausin, defensin, and Alo; (b) linear α-helical peptide without cysteine: cecropin; (c) glycine-rich peptide: diptericin. Frequent gene gains and losses were observed in their evolution. Based on the functions of their orthologs in insects, these AMPs potentially have broad activity against bacteria, fungi, and viruses. This study provides candidate collembolan AMPs for further functional analysis that could lead to medicinal use.

摘要

多重耐药细菌是当前威胁全球人口的健康危机,科学家们正在寻找新的药物来对抗它们。抗菌肽(AMPs)是生物体固有免疫系统的一部分,是一类有前景的新药,因为它们可以破坏细菌细胞膜。本研究探索了弹尾虫(一种非昆虫六足动物谱系,在富含微生物的栖息地中存活了数百万年,其抗菌肽尚未得到充分研究)中的抗菌肽基因。我们使用计算机分析(基于同源性的基因鉴定、理化性质和抗菌特性预测)从代表三个主要亚目的五种弹尾虫的基因组和转录组中鉴定抗菌肽基因:长角跳虫亚目(,)、原跳虫亚目(,)和愈腹亚目()。我们鉴定出属于五个抗菌肽家族的45个基因,包括(a)富含半胱氨酸的肽:滞育蛋白、防御素和Alo;(b)不含半胱氨酸的线性α-螺旋肽:天蚕素;(c)富含甘氨酸的肽:双翅菌素。在它们的进化过程中观察到频繁的基因得失。基于它们在昆虫中的直系同源物的功能,这些抗菌肽可能对细菌、真菌和病毒具有广泛的活性。本研究为进一步的功能分析提供了候选弹尾虫抗菌肽,这可能会导致其药用。

https://cdn.ncbi.nlm.nih.gov/pmc/blobs/89cc/10051947/f81e1b64841a/insects-14-00215-g001.jpg

文献AI研究员

20分钟写一篇综述,助力文献阅读效率提升50倍。

立即体验

用中文搜PubMed

大模型驱动的PubMed中文搜索引擎

马上搜索

文档翻译

学术文献翻译模型,支持多种主流文档格式。

立即体验