Suppr超能文献

多糖 PG2 的再利用:抑制 ACE2 和 SARS-CoV-2 刺突融合形成及抗炎作用。

Repurposing Polysaccharide PG2 for Inhibiting ACE2 and SARS-CoV-2 Spike Syncytial Formation and Anti-Inflammatory Effects.

机构信息

Taiwan National Graduate Program in Molecular Medicine, National Yang Ming Chiao Tung University and Academia Sinica, Taipei 112304, Taiwan.

Institute of Biopharmaceutical Sciences, College of Pharmaceutical Sciences, National Yang Ming Chiao Tung University, Taipei 112304, Taiwan.

出版信息

Viruses. 2023 Feb 27;15(3):641. doi: 10.3390/v15030641.

Abstract

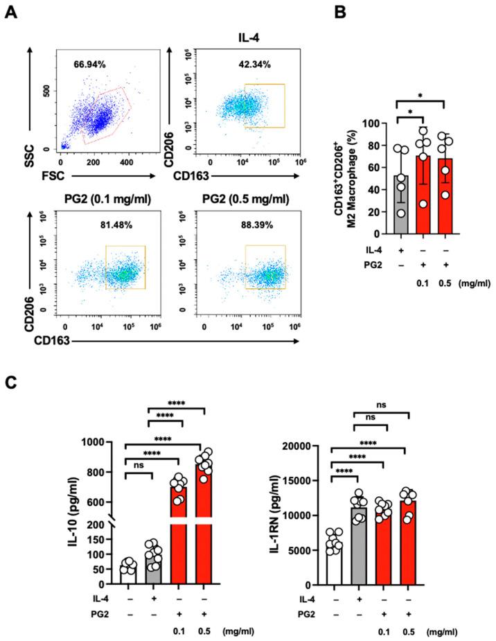
The outbreak of coronavirus disease 2019 (COVID-19) caused by severe acute respiratory syndrome coronavirus 2 (SARS-CoV-2) poses a serious threat to global public health. In an effort to develop novel anti-coronavirus therapeutics and achieve prophylactics, we used gene set enrichment analysis (GSEA) for drug screening and identified that polysaccharide (PG2), a mixture of polysaccharides purified from , could effectively reverse COVID-19 signature genes. Further biological assays revealed that PG2 could prevent the fusion of BHK21-expressing wild-type (WT) viral spike (S) protein and Calu-3-expressing ACE2. Additionally, it specifically prevents the binding of recombinant viral S of WT, alpha, and beta strains to ACE2 receptor in our non-cell-based system. In addition, PG2 enhances , , and expression levels in the lung epithelial cells. These findings speculate that PG2 has the potential to reduce viral replication in lung and cytokine storm via these PG2-induced miRNAs. Furthermore, macrophage activation is one of the primary issues leading to the complicated condition of COVID-19 patients, and our results revealed that PG2 could regulate the activation of macrophages by promoting the polarization of THP-1-derived macrophages into an anti-inflammatory phenotype. In this study, PG2 stimulated M2 macrophage activation and increased the expression levels of anti-inflammatory cytokines IL-10 and IL-1RN. Additionally, PG2 was recently used to treat patients with severe COVID-19 symptoms by reducing the neutrophil-to-lymphocyte ratio (NLR). Therefore, our data suggest that PG2, a repurposed drug, possesses the potential to prevent WT SARS-CoV-2 S-mediated syncytia formation with the host cells; it also inhibits the binding of S proteins of WT, alpha, and beta strains to the recombinant ACE2 and halts severe COVID-19 development by regulating the polarization of macrophages to M2 cells.

摘要

新型冠状病毒病 2019(COVID-19)的爆发是由严重急性呼吸综合征冠状病毒 2(SARS-CoV-2)引起的,这对全球公共卫生构成了严重威胁。为了开发新型抗冠状病毒疗法并实现预防,我们使用基因集富集分析(GSEA)进行药物筛选,发现多糖(PG2),一种从 中提取的多糖混合物,可以有效逆转 COVID-19 特征基因。进一步的生物学测定表明,PG2 可以阻止 BHK21 表达的野生型(WT)病毒刺突(S)蛋白与 Calu-3 表达的 ACE2 的融合。此外,它还可以特异性阻止我们非细胞系统中 WT、α 和 β 株的重组病毒 S 与 ACE2 受体的结合。此外,PG2 可提高肺上皮细胞中 、 、 和 的表达水平。这些发现推测 PG2 有可能通过这些 PG2 诱导的 miRNA 减少肺中的病毒复制和细胞因子风暴。此外,巨噬细胞的激活是导致 COVID-19 患者病情复杂化的主要问题之一,我们的结果表明 PG2 可以通过促进 THP-1 衍生的巨噬细胞向抗炎表型极化来调节巨噬细胞的激活。在这项研究中,PG2 刺激 M2 巨噬细胞的激活,并增加抗炎细胞因子 IL-10 和 IL-1RN 的表达水平。此外,PG2 最近用于治疗重症 COVID-19 患者,通过降低中性粒细胞与淋巴细胞比值(NLR)。因此,我们的数据表明,PG2 作为一种重新利用的药物,具有预防 WT SARS-CoV-2 S 介导的与宿主细胞融合的潜力;它还抑制了 WT、α 和 β 株的 S 蛋白与重组 ACE2 的结合,并通过调节巨噬细胞向 M2 细胞的极化来阻止严重 COVID-19 的发展。

https://cdn.ncbi.nlm.nih.gov/pmc/blobs/9fd0/10054482/9e89cc90d045/viruses-15-00641-g001.jpg

文献AI研究员

20分钟写一篇综述,助力文献阅读效率提升50倍。

立即体验

用中文搜PubMed

大模型驱动的PubMed中文搜索引擎

马上搜索

文档翻译

学术文献翻译模型,支持多种主流文档格式。

立即体验