Suppr超能文献

移动遗传元件推动了家禽肉类生产线中多重耐药性的产生以及血清型的传播。

Mobile genetic elements drive the multidrug resistance and spread of serotypes along a poultry meat production line.

作者信息

Krüger Gabriel I, Pardo-Esté Coral, Zepeda Phillippi, Olivares-Pacheco Jorge, Galleguillos Nicolas, Suarez Marcia, Castro-Severyn Juan, Alvarez-Thon Luis, Tello Mario, Valdes Jorge H, Saavedra Claudia P

机构信息

Laboratorio de Microbiología Molecular, Facultad de Ciencias de la Vida, Universidad Andres Bello, Santiago, Chile.

Grupo de Resistencia Antibacteriana en Bacterias Patógenas Ambientales GRABPA, Instituto de Biología, Pontificia Universidad Católica de Valparaíso, Valparaíso, Chile.

出版信息

Front Microbiol. 2023 Mar 16;14:1072793. doi: 10.3389/fmicb.2023.1072793. eCollection 2023.

Abstract

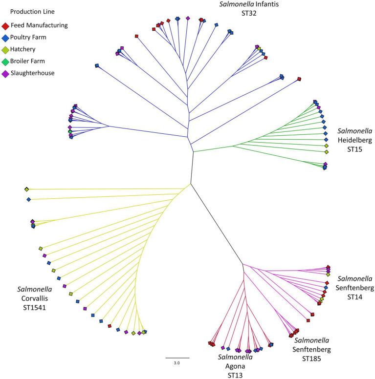
The presence of mobile genetic elements in isolated from a chicken farm constitutes a potential risk for the appearance of emerging bacteria present in the food industry. These elements contribute to increased pathogenicity and antimicrobial resistance through genes that are related to the formation of biofilms and resistance genes contained in plasmids, integrons, and transposons. One hundred and thirty-three isolates from different stages of the production line, such as feed manufacturing, hatchery, broiler farm, poultry farm, and slaughterhouse, were identified, serotyped and sequenced. The most predominant serotype was Infantis. Phylogenetic analyses demonstrated that the diversity and spread of strains in the pipeline are serotype-independent, and that isolates belonging to the same serotype are very closely related genetically. On the other hand, Infantis isolates carried the pESI IncFIB plasmid harboring a wide variety of resistance genes, all linked to mobile genetic elements, and among carriers of these plasmids, the antibiograms showed differences in resistance profiles and this linked to a variety in plasmid structure, similarly observed in the diversity of Heidelberg isolates carrying the IncI1-Iα plasmid. Mobile genetic elements encoding resistance and virulence genes also contributed to the differences in gene content. Antibiotic resistance genotypes were matched closely by the resistance phenotypes, with high frequency of tetracycline, aminoglycosides, and cephalosporins resistance. In conclusion, the contamination in the poultry industry is described throughout the entire production line, with mobile genetic elements leading to multi-drug resistant bacteria, thus promoting survival when challenged with various antimicrobial compounds.

摘要

从一个养鸡场分离出的移动遗传元件的存在,对食品工业中出现的新兴细菌构成了潜在风险。这些元件通过与生物膜形成相关的基因以及质粒、整合子和转座子中包含的抗性基因,导致致病性增加和抗菌抗性增强。对来自生产线不同阶段(如饲料生产、孵化场、肉鸡场、家禽养殖场和屠宰场)的133株分离株进行了鉴定、血清分型和测序。最主要的血清型是婴儿沙门氏菌。系统发育分析表明,生产流程中菌株的多样性和传播与血清型无关,属于同一血清型的分离株在基因上非常密切相关。另一方面,婴儿沙门氏菌分离株携带pESI IncFIB质粒,该质粒含有多种抗性基因,所有这些基因都与移动遗传元件相关,在这些质粒的携带者中,抗菌谱显示出抗性谱的差异,这与质粒结构的多样性有关,在携带IncI1-Iα质粒的海德堡沙门氏菌分离株的多样性中也观察到了类似情况。编码抗性和毒力基因的移动遗传元件也导致了基因含量的差异。抗生素抗性基因型与抗性表型密切匹配,四环素、氨基糖苷类和头孢菌素抗性频率较高。总之,描述了家禽业在整个生产线中的污染情况,移动遗传元件导致了多重耐药细菌的产生,从而在受到各种抗菌化合物挑战时促进了细菌的存活。

https://cdn.ncbi.nlm.nih.gov/pmc/blobs/b797/10061128/fe856c37e6a6/fmicb-14-1072793-g001.jpg

文献AI研究员

20分钟写一篇综述,助力文献阅读效率提升50倍。

立即体验

用中文搜PubMed

大模型驱动的PubMed中文搜索引擎

马上搜索

文档翻译

学术文献翻译模型,支持多种主流文档格式。

立即体验