Suppr超能文献

使用BulkSignalR从批量和空间转录组数据集推断配体-受体细胞网络。

Inferring ligand-receptor cellular networks from bulk and spatial transcriptomic datasets with BulkSignalR.

作者信息

Villemin Jean-Philippe, Bassaganyas Laia, Pourquier Didier, Boissière Florence, Cabello-Aguilar Simon, Crapez Evelyne, Tanos Rita, Cornillot Emmanuel, Turtoi Andrei, Colinge Jacques

机构信息

Institut de Recherche en Cancérologie de Montpellier (IRCM), Inserm U 1194, Montpellier, France.

Université de Montpellier, Montpellier, France.

出版信息

Nucleic Acids Res. 2023 May 5;51(10):4726-44. doi: 10.1093/nar/gkad352.

Abstract

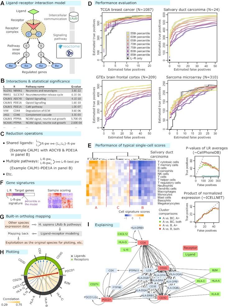
The study of cellular networks mediated by ligand-receptor interactions has attracted much attention recently owing to single-cell omics. However, rich collections of bulk data accompanied with clinical information exists and continue to be generated with no equivalent in single-cell so far. In parallel, spatial transcriptomic (ST) analyses represent a revolutionary tool in biology. A large number of ST projects rely on multicellular resolution, for instance the Visium™ platform, where several cells are analyzed at each location, thus producing localized bulk data. Here, we describe BulkSignalR, a R package to infer ligand-receptor networks from bulk data. BulkSignalR integrates ligand-receptor interactions with downstream pathways to estimate statistical significance. A range of visualization methods complement the statistics, including functions dedicated to spatial data. We demonstrate BulkSignalR relevance using different datasets, including new Visium liver metastasis ST data, with experimental validation of protein colocalization. A comparison with other ST packages shows the significantly higher quality of BulkSignalR inferences. BulkSignalR can be applied to any species thanks to its built-in generic ortholog mapping functionality.

摘要

由于单细胞组学,由配体-受体相互作用介导的细胞网络研究近来备受关注。然而,伴有临床信息的大量数据集合已然存在,且仍在不断生成,而目前单细胞数据还无法与之相媲美。与此同时,空间转录组学(ST)分析是生物学领域的一项革命性工具。大量的ST项目依赖多细胞分辨率,例如Visium™平台,在每个位置分析多个细胞,从而产生局部大量数据。在此,我们介绍BulkSignalR,一个用于从大量数据推断配体-受体网络的R包。BulkSignalR将配体-受体相互作用与下游通路整合,以估计统计显著性。一系列可视化方法对统计结果起到补充作用,包括专门用于空间数据的函数。我们使用不同的数据集(包括新的Visium肝转移ST数据)证明了BulkSignalR的相关性,并通过蛋白质共定位的实验验证。与其他ST包的比较表明,BulkSignalR推断的质量显著更高。由于其内置的通用直系同源映射功能,BulkSignalR可应用于任何物种。

https://cdn.ncbi.nlm.nih.gov/pmc/blobs/51c5/10250239/d5c6416f6af9/gkad352figgra1.jpg

文献AI研究员

20分钟写一篇综述,助力文献阅读效率提升50倍。

立即体验

用中文搜PubMed

大模型驱动的PubMed中文搜索引擎

马上搜索

文档翻译

学术文献翻译模型,支持多种主流文档格式。

立即体验