Suppr超能文献

鉴定人类贝塔冠状病毒之间共享的进化轨迹。

Identification of Evolutionary Trajectories Shared across Human Betacoronaviruses.

机构信息

Department of Biology, University of Oxford, Oxford, United Kingdom.

Consorcio Mexicano de Vigilancia Genómica (CoViGen-Mex), Mexico City, Mexico.

出版信息

Genome Biol Evol. 2023 Jun 1;15(6). doi: 10.1093/gbe/evad076.

Abstract

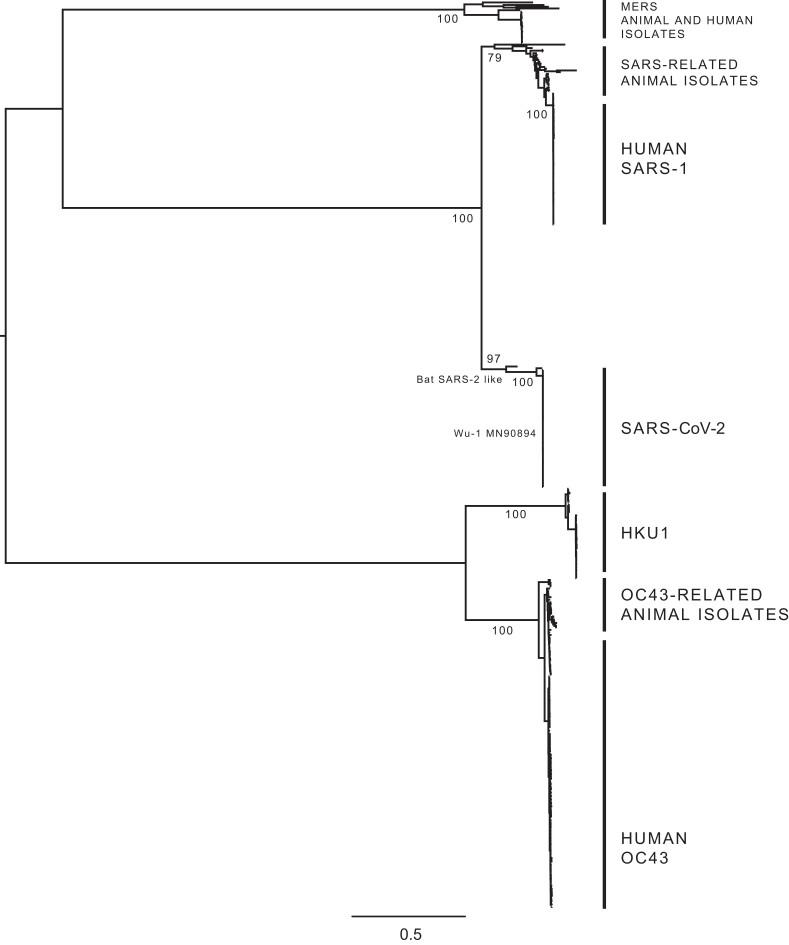
Comparing the evolution of distantly related viruses can provide insights into common adaptive processes related to shared ecological niches. Phylogenetic approaches, coupled with other molecular evolution tools, can help identify mutations informative on adaptation, although the structural contextualization of these to functional sites of proteins may help gain insight into their biological properties. Two zoonotic betacoronaviruses capable of sustained human-to-human transmission have caused pandemics in recent times (SARS-CoV-1 and SARS-CoV-2), although a third virus (MERS-CoV) is responsible for sporadic outbreaks linked to animal infections. Moreover, two other betacoronaviruses have circulated endemically in humans for decades (HKU1 and OC43). To search for evidence of adaptive convergence between established and emerging betacoronaviruses capable of sustained human-to-human transmission (HKU1, OC43, SARS-CoV-1, and SARS-CoV-2), we developed a methodological pipeline to classify shared nonsynonymous mutations as putatively denoting homoplasy (repeated mutations that do not share direct common ancestry) or stepwise evolution (sequential mutations leading towards a novel genotype). In parallel, we look for evidence of positive selection and draw upon protein structure data to identify potential biological implications. We find 30 candidate mutations, from which 4 (codon sites 18121 [nsp14/residue 28], 21623 [spike/21], 21635 [spike/25], and 23948 [spike/796]; SARS-CoV-2 genome numbering) further display evolution under positive selection and proximity to functional protein regions. Our findings shed light on potential mechanisms underlying betacoronavirus adaptation to the human host and pinpoint common mutational pathways that may occur during establishment of human endemicity.

摘要

比较亲缘关系较远的病毒的进化可以提供有关与共同生态位相关的常见适应性过程的见解。系统发育方法,结合其他分子进化工具,可以帮助识别与适应相关的信息性突变,尽管将这些突变结构上下文化到蛋白质的功能位点可能有助于深入了解其生物学特性。两种能够在人与人之间持续传播的人畜共患β冠状病毒(SARS-CoV-1 和 SARS-CoV-2)在最近引起了大流行,尽管第三种病毒(MERS-CoV)是导致与动物感染相关的散发性暴发的原因。此外,另外两种β冠状病毒在人类中流行了数十年(HKU1 和 OC43)。为了寻找有证据表明具有持续人际传播能力的已建立和新兴β冠状病毒(HKU1、OC43、SARS-CoV-1 和 SARS-CoV-2)之间存在适应性趋同,我们开发了一种方法学管道来对共享的非同义突变进行分类,这些突变被认为是同型突变(没有直接共同祖先的重复突变)或逐步进化(导致新型基因型的连续突变)。平行地,我们寻找正选择的证据,并利用蛋白质结构数据来识别潜在的生物学影响。我们发现了 30 个候选突变,其中 4 个(密码子位点 18121[nsp14/残基 28]、21623[spike/21]、21635[spike/25]和 23948[spike/796];SARS-CoV-2 基因组编号)进一步显示出在正选择下进化,并接近功能蛋白区域。我们的研究结果揭示了β冠状病毒适应人类宿主的潜在机制,并指出了在建立人类地方性时可能发生的常见突变途径。

https://cdn.ncbi.nlm.nih.gov/pmc/blobs/c0d0/10282123/6c95e6b9bfd4/evad076f1.jpg

文献AI研究员

20分钟写一篇综述,助力文献阅读效率提升50倍。

立即体验

用中文搜PubMed

大模型驱动的PubMed中文搜索引擎

马上搜索

文档翻译

学术文献翻译模型,支持多种主流文档格式。

立即体验