Suppr超能文献

生殖细胞特异性 eIF4E1b 调节母体 mRNA 翻译以确保合子基因组激活。

Germ cell-specific eIF4E1b regulates maternal mRNA translation to ensure zygotic genome activation.

机构信息

Laboratory of Cellular and Developmental Biology, National Institute of Diabetes and Digestive and Kidney Diseases, National Institutes of Health, Bethesda, Maryland 20892, USA.

Laboratory of Cellular and Developmental Biology, National Institute of Diabetes and Digestive and Kidney Diseases, National Institutes of Health, Bethesda, Maryland 20892, USA

出版信息

Genes Dev. 2023 May 1;37(9-10):418-431. doi: 10.1101/gad.350400.123. Epub 2023 May 31.

Abstract

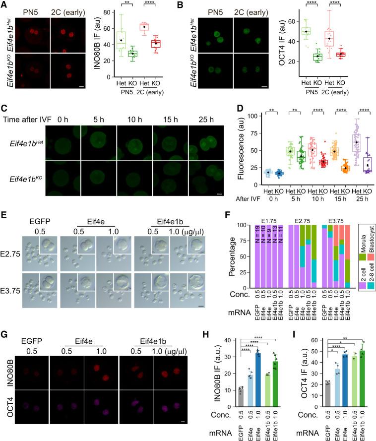
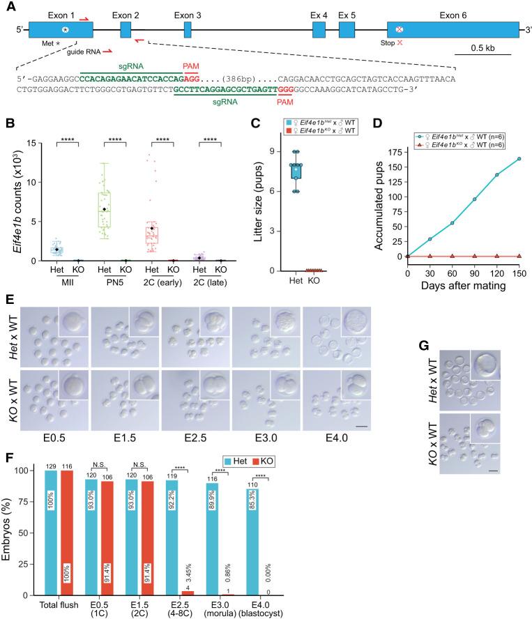
Translation of maternal mRNAs is detected before transcription of zygotic genes and is essential for mammalian embryo development. How certain maternal mRNAs are selected for translation instead of degradation and how this burst of translation affects zygotic genome activation remain unknown. Using gene-edited mice, we document that the oocyte-specific eukaryotic translation initiation factor 4E family member 1b (eIF4E1b) is the regulator of maternal mRNA expression that ensures subsequent reprogramming of the zygotic genome. In oocytes, eIF4E1b binds to transcripts encoding translation machinery proteins, chromatin remodelers, and reprogramming factors to promote their translation in zygotes and protect them from degradation. The protein products are thought to establish an open chromatin landscape in one-cell zygotes to enable transcription of genes required for cleavage stage development. Our results define a program for rapid resetting of the zygotic epigenome that is regulated by maternal mRNA expression and provide new insights into the mammalian maternal-to-zygotic transition.

摘要

母源 mRNA 的翻译发生在合子基因转录之前,对于哺乳动物胚胎发育至关重要。某些母源 mRNA 如何被选择进行翻译而不是降解,以及这种翻译爆发如何影响合子基因组激活仍然未知。使用基因编辑的小鼠,我们记录到卵母细胞特异性的真核翻译起始因子 4E 家族成员 1b(eIF4E1b)是调节母源 mRNA 表达的调节剂,可确保随后合子基因组的重新编程。在卵母细胞中,eIF4E1b 结合到编码翻译机制蛋白、染色质重塑因子和重编程因子的转录本上,以促进它们在合子中的翻译,并防止它们降解。这些蛋白产物被认为在单细胞合子中建立开放的染色质景观,以激活用于卵裂期发育的基因转录。我们的结果定义了一个快速重置合子表观基因组的程序,该程序受母源 mRNA 表达调控,并为哺乳动物从母体到合子的过渡提供了新的见解。

https://cdn.ncbi.nlm.nih.gov/pmc/blobs/6a30/10270193/27c4fbfdaa6e/418f01.jpg

文献AI研究员

20分钟写一篇综述,助力文献阅读效率提升50倍。

立即体验

用中文搜PubMed

大模型驱动的PubMed中文搜索引擎

马上搜索

文档翻译

学术文献翻译模型,支持多种主流文档格式。

立即体验